GM Service Manual Online
For 1990-2009 cars only

Circuit Description


Object Number: 902633  Size: MF

During normal driving modes, the PCM/TC adapts line pressure to prevent clutch slip and harsh shifts. This is accomplished by modulating the pressure control solenoid ground, 1530, to raise or lower pressure. An open circuit equals high pressure. A grounded circuit equals low pressure. When the PCM opens the circuit, the voltage is monitored at terminal J4A03 to check for proper circuit conditions.

Conditions for Setting the DTC

DTC P0747 is set when the PCM has detected voltage monitored at terminal J4A03, circuit 1530, is greater than 2-2.5 volts when the pressure control solenoid is switched ON electrically by the PCM, twice per ignition cycle.

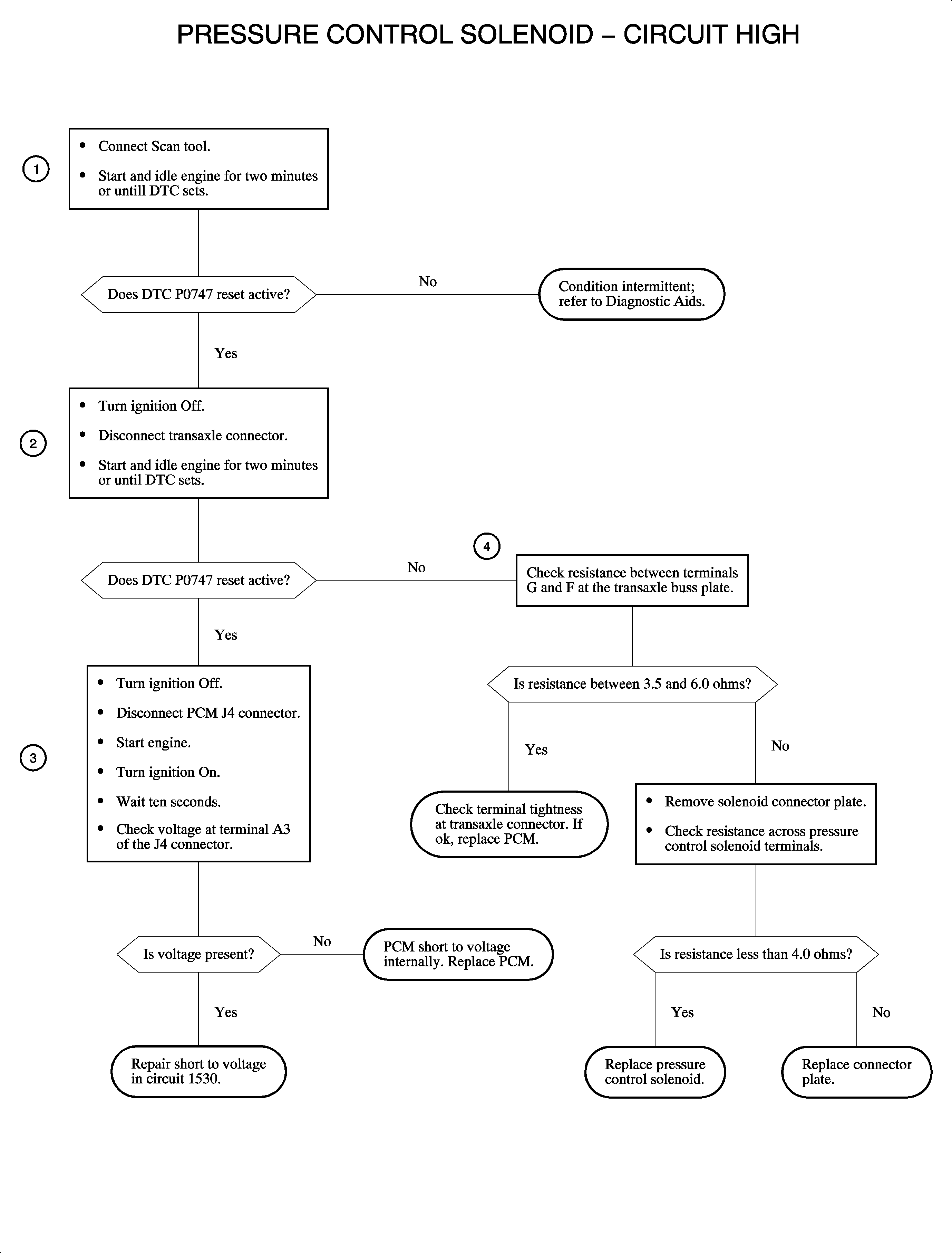
Test Description

Numbered steps below refer to numbered steps on the chart.

  1. This step verifies the problem is still present.
  2. If the pressure control solenoid, connector plate, or circuit 1530 is shorted, DTC P0747 will set. This step will break down the circuit to find the source of the short.
  3. If circuit 1530 is shorted to voltage, DTC P0747 will set. This step checks circuit 1530 for a short to voltage.
  4. This step will determine if it is the pressure control solenoid or the solenoid connector plate that is shorted. A solenoid is shorted internally when its resistance is 1 or more ohms lower than the average resistance of the other solenoids at the same temperature.

Repair Verification

Monitor the DTC menu Code Status for Pass Since Code Clear and Pass This Ignition Cycle. When both have passed, the repair is verified.

Criteria for pass:

    • The engine is running.
    • Power is present at the solenoids and no active faults exist for this solenoid.

Diagnostic Aids

When the PCM detects a fault in the circuit, an open, ground, or short, the PCM will open the circuit internally to protect the circuit.

No 2nd, 3rd, 4th gear, DTC P0732, P0733, or P0734 are set if the circuit is shorted. The vehicle will not shift out of 1st.


Object Number: 903057  Size: FP