GM Service Manual Online
For 1990-2009 cars only

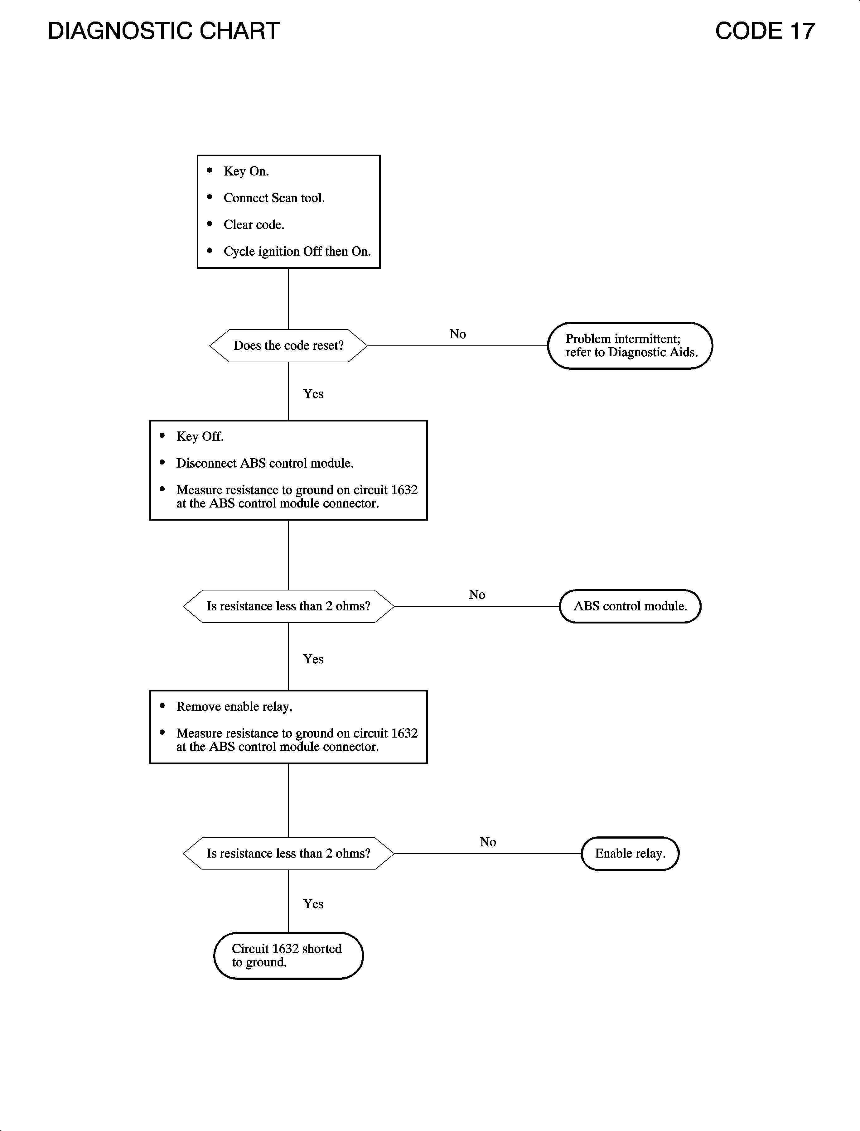
Enable Relay Coil Circuit Grounded


Object Number: 909492  Size: MF

The ABS control module receives battery voltage when the system enable relay contacts are closed. Voltage at this input provides the power source for the three DC motors and two solenoids. If the ABS control module detects a fault in this circuit, it will disable ABS operation and turn On the antilock telltale lamp.

Code Parameters

Code 17 sets if:

Code 17 diagnostics will run only after a fault occurs which requires the relay to be disabled, which means the ABS telltale lamp is already On.

Code 86 could also set and the brake telltale lamp will illuminate if the rear ABS motor is not in the home position.

Diagnostics Aids

Important: This code will only set when a previous failure has already disabled ABS. Diagnose all other codes first.

When attempting to diagnose an intermittent problem, use the Scan tool to review supplemental diagnostic information. The supplemental data can be used to duplicate a problem.

Select Malf History from Scan tool ABS menu.

Intermittents or opens suspected to be at the connectors can be detected by using a diagnostic service probe. Voltage can be read on wires without disconnecting any connectors.

Check the tightness of the female terminal grip with a spare male terminal.

Pin 30 in UHJB at ABS relay should have battery voltage at all times.

If the problem is intermittent and only occurs in very cold conditions, cool down relay and check for failure.


Object Number: 907906  Size: FP