GM Service Manual Online
For 1990-2009 cars only

SYMPTOM

PROCEDURE

Decklid/Liftgate - DTC P1695 - RKE - Open or short to ground - Low.

Chart 1

Decklid/Liftgate - DTC P1696 - RKE - Voltage high.

Chart 2

Decklid/Liftgate inoperative Lock and Unlock functions operate normally.

Chart 3

LOCK and UNLOCK functions on transmitter and interior door switches inoperative. DECKLID/LIFTGATE operates normally.

    • Check circuit  550A for open between IPJB and Left Body Ground Splice back.
    •  If OK, replace RKE module

LOCK function inoperative, UNLOCK function operates normally.

Chart 4

LOCK function inoperative, only driver door UNLOCK function operates.

    • Check and replace LOCKS fuse.
    • Check for short to ground in CKT 295K or 294K (SL/SW) or 295E (SC) or driver door lock motor between IPJB and RKE module.

LOCK and UNLOCK functions inoperative for Driver door. LOCK and UNLOCK functions for all other doors operate normally.

    • Check for open CKT 295K or 294K (SL/SW) or 295E (SC) or driver door lock motor between IPJB and RKE module.
    • Check for open in CKT 340N between IPJB and driver door switch.
    • Check driver door switch.
    •  If OK, replace RKE module.

UNLOCK function inoperative for all doors except Driver door. LOCK function operates normally.

    •  Check for open circuit 194A
    • Check Unlock Relay.
    •  If OK, replace RKE module.

Driver door LOCK inoperative. Switch also does not lock other doors. Passenger door switch operates normally.

    • Check for open/short-to-ground in CKT 195A between IPJB and driver door switch.
    •  If OK, replace driver door switch.

Passenger door LOCK inoperative. Switch also does not lock other doors. Driver door switch operates normally.

    • Check for open/short-to-ground in CKT 195C between IPJB and passenger door switch.
    •  If OK, replace passenger door switch.

Driver door UNLOCK inoperative. Switch also does not unlock other doors. Passenger door switch operates normally.

    • Check for open/short-to-ground in CKT 194A between IPJB and driver door switch.
    • Check driver door switch.
    •  If OK, replace driver door switch.

Passenger door UNLOCK inoperative. Switch also does not unlock other doors. Driver door switch operates normally.

    • Check for open/short-to-ground in CKT 194C between IPJB and passenger door switch.
    •  If OK, replace passenger door switch.

Passenger door LOCK and UNLOCK inoperative. Driver door switch operates normally.

    • Check for open/short to ground CKT 340P between IPJB and passenger door switch.
    • Check for open/short to ground CKT 294B (SL/SW) CKT 294F (SC) or motor or CKT 295B (SL/SW) CKT 295F (SC).
    •  If OK, replace passenger door switch.

Right rear door LOCK and UNLOCK inoperative.

Check for open/short to ground in CKT 294J or motor or CKT 295J (SL/SW).

If ok, check door linkage.

Left rear door LOCK and UNLOCK inoperative.

Check for open/short to ground in CKT 294C or motor or CKT 295C.

If ok, check door linkage.

Illuminated entry does not work with lock and unlock functions.

Refer to Lighting Section.

Transmitters will not synchronize or program.

Chart 5

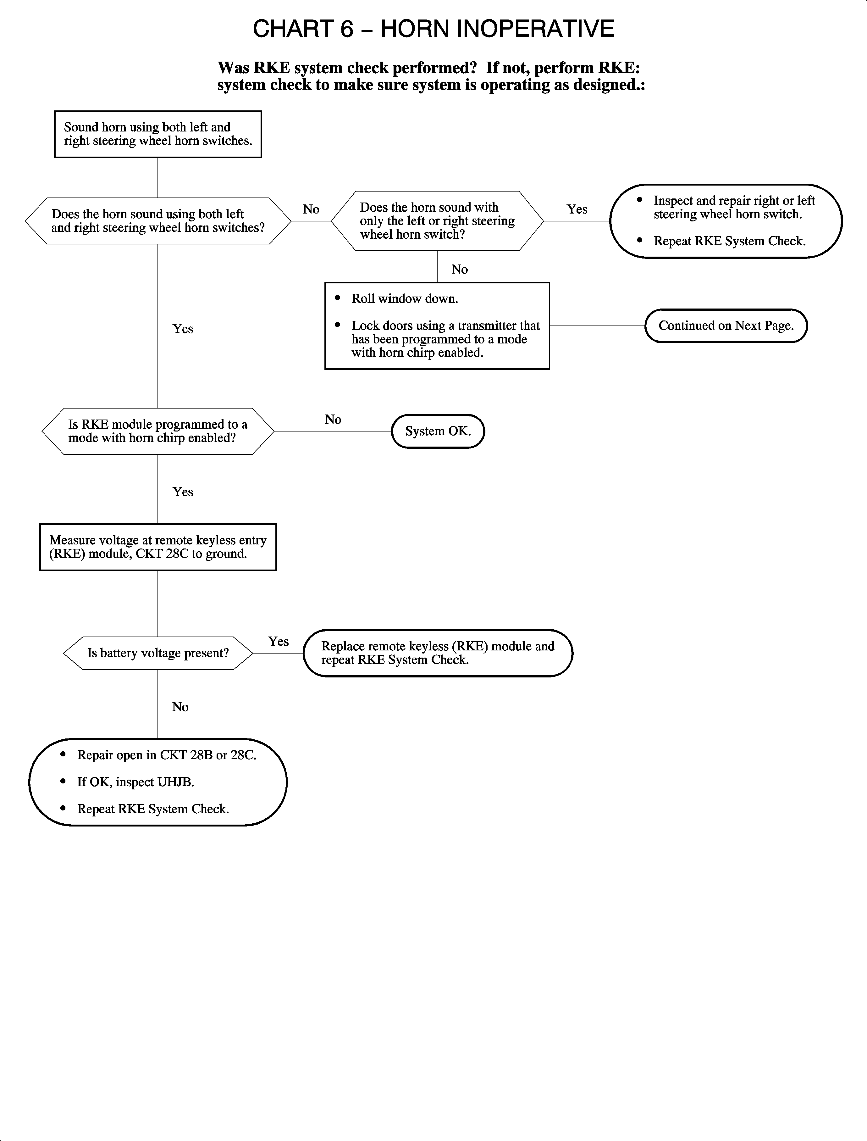
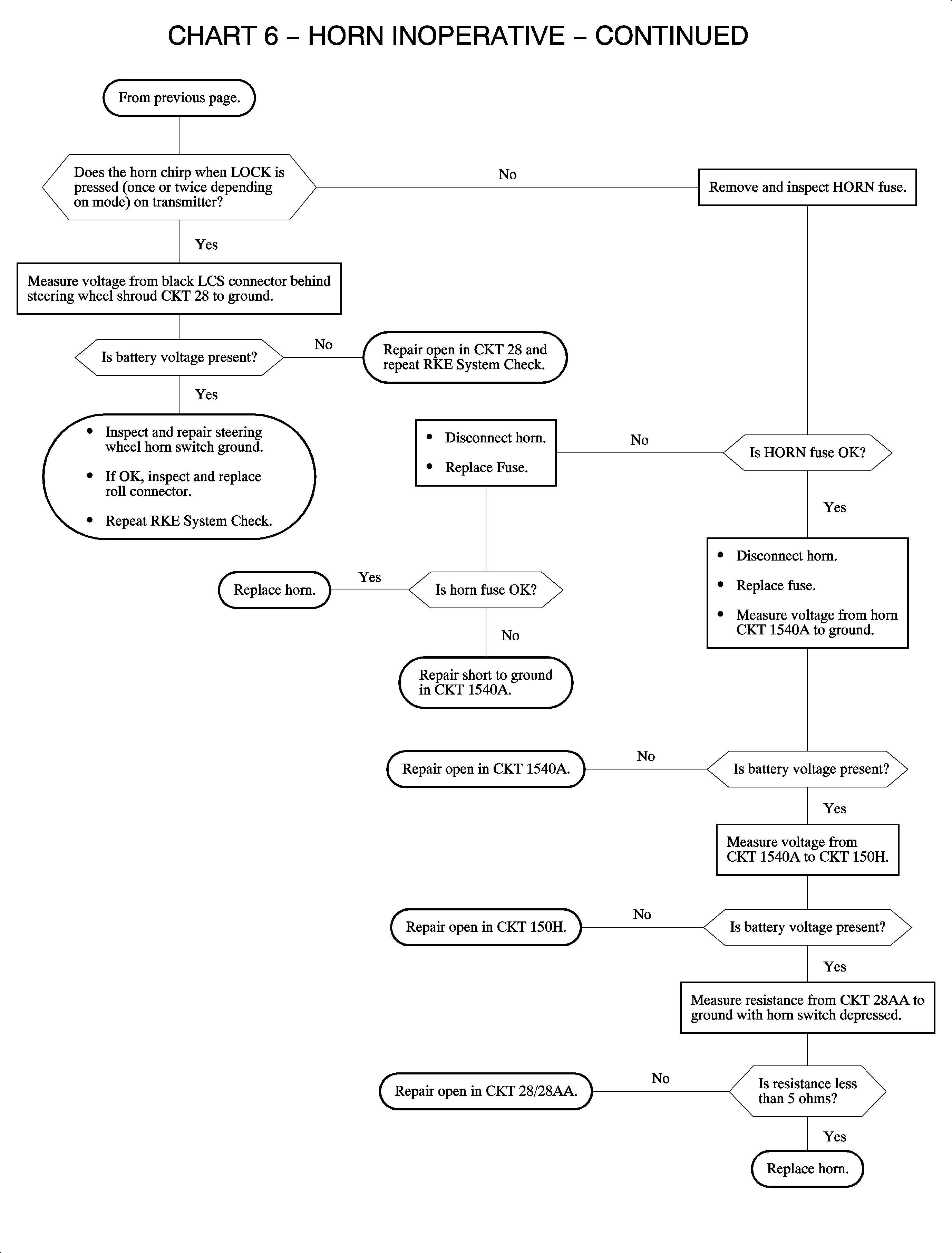
Horn Inoperative.

Chart 6

RKE system interferes with other system frequencies.

The RKE system operates on a radio frequency subject to Federal Communications Commission (FCC) Regulations. The Saturn RKE system compiles with Part 15 of the FCC Rules.

Other systems may not.

Inform customer that changes or modifications to the RKE system could violate FCC regulations.

Saturn Security System Inoperative.

Perform the Saturn Security System Check.

Saturn Security System will not arm, RKE still functions.

Perform the Saturn Security System Check.

Dome Lamp does not flash when system is activated.

Chart 7

No horn activation when door is opened, security system armed.

Chart 8

No horn activation or dome lamp flash when ignition is turned on with security system armed.

Chart 9

Dome lamp operates in ON position, but not in DOOR position.

Chart 10

Dome Lamp stays on after system is armed.

Dome lamp switch in door position, all doors closed, and security system not armed. If dome lamp is ON, refer to dome lamp diagnosis. If dome lamp is OFF, arm the security system. Dome lamp is OFF, arm the security system. Dome lamp should flash twice and then go out. If the dome lamp stays ON, replace the RKE module.

Panic feature inoperative.

Press panic button on all transmitters. If all transmitters will not operate panic feature, replace the RKE module.

Vehicle will crank and start with security system enabled

Verify proper Saturn Security System Mode using System Check. If programming is correct, check for a ground on CKT 625/625A. If CKT 625/625A is not grounded, check for continuity between terminals C1 and A2 of the starter relay. If there is continuity between terminals A2 and C1 of the starter relay, replace RKE module.

Vehicle will not crank with security system disabled. No voltage ON starter circuit 6, PPL wire. I/P cluster telltales ON with ignition ON.

Verify Proper Security System Mode using System Check. If mode is correct, refer to the Engine Electrical section.

Starter clicks and vehicle will not start.

Verify Proper Security System Mode using System Check. If mode is correct, refer to the Engine Electrical section.

Vehicle will not crank. LOCK and UNLOCK functions inoperative from the transmitter, but both operated normally from the interior door switches.

Check for open in ORN battery feed 340 at the RKE module. If CKT 340 is not open, faulty RKE module.

Vehicle will not crank. Door locks will operate from the transmitter and the interior door switches.

Check for open in PNK ignition feed 39R, terminal J of the RKE module. If ok, refer to the Engine Electrical section.


Object Number: 907535  Size: FP

Object Number: 907617  Size: FP

Object Number: 907810  Size: FP

Object Number: 907858  Size: FP

Object Number: 908673  Size: FP

Object Number: 909272  Size: FP

Object Number: 909359  Size: FP

Object Number: 910865  Size: FP

Object Number: 914297  Size: FP