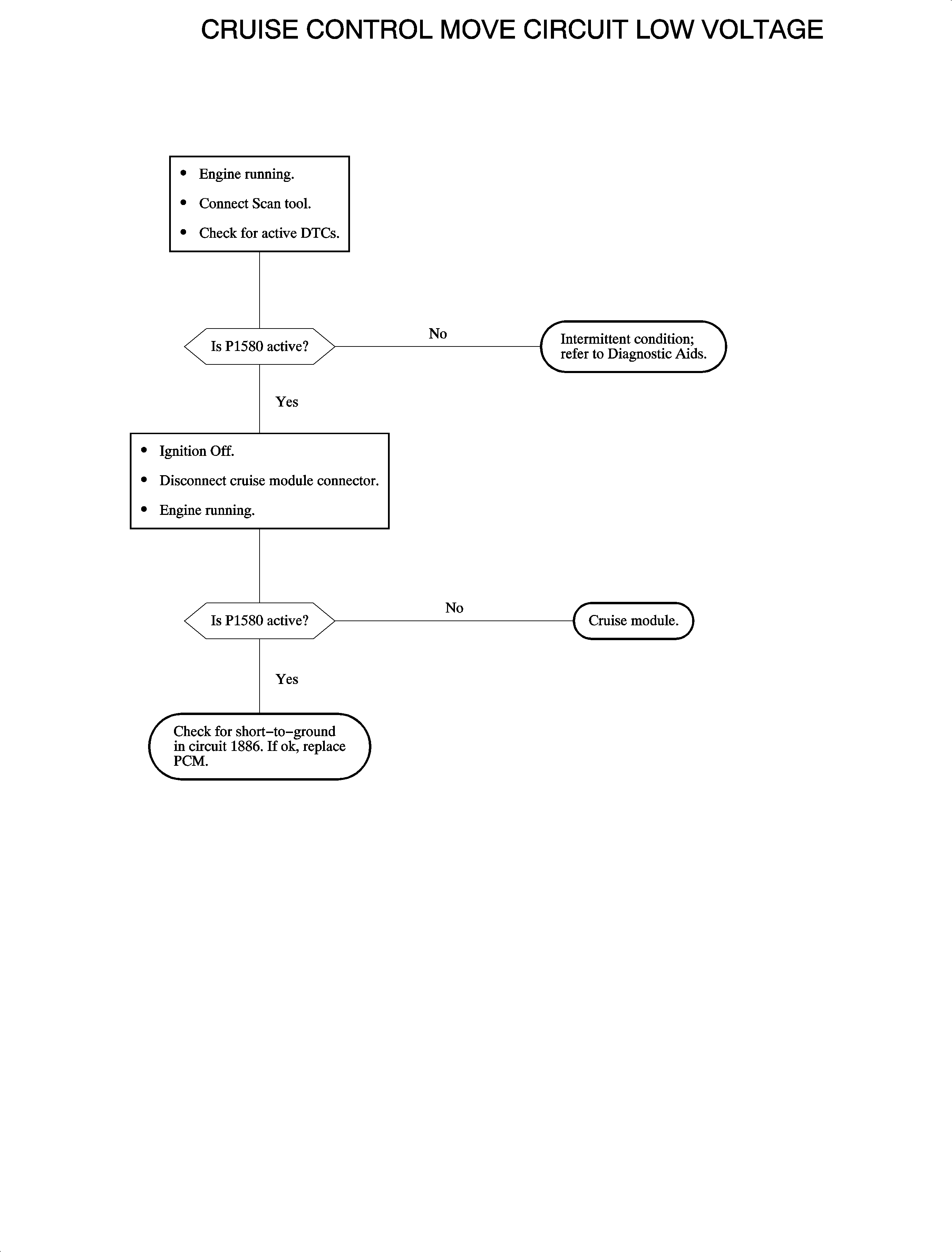
The powertrain control module (PCM) provides approximately 12 volts, ignition voltage, to control movement of the cruise module motor. The feedback signal internal to the PCM monitors circuit 1886 and compares low vs. high as the QDM driver is turned ON and OFF. If voltage levels are too low when the QDM driver is turned ON, DTC P1580 will set.
Important: The cruise move circuit is tested continuously anytime the ignition is ON.
DTC P1580 will set if circuit 1886 is less than 7 volts when the QDM driver is turned ON.
If an intermittent condition exists, inspect the parameters on the scan tool while moving the connectors and harnesses.