GM Service Manual Online
For 1990-2009 cars only

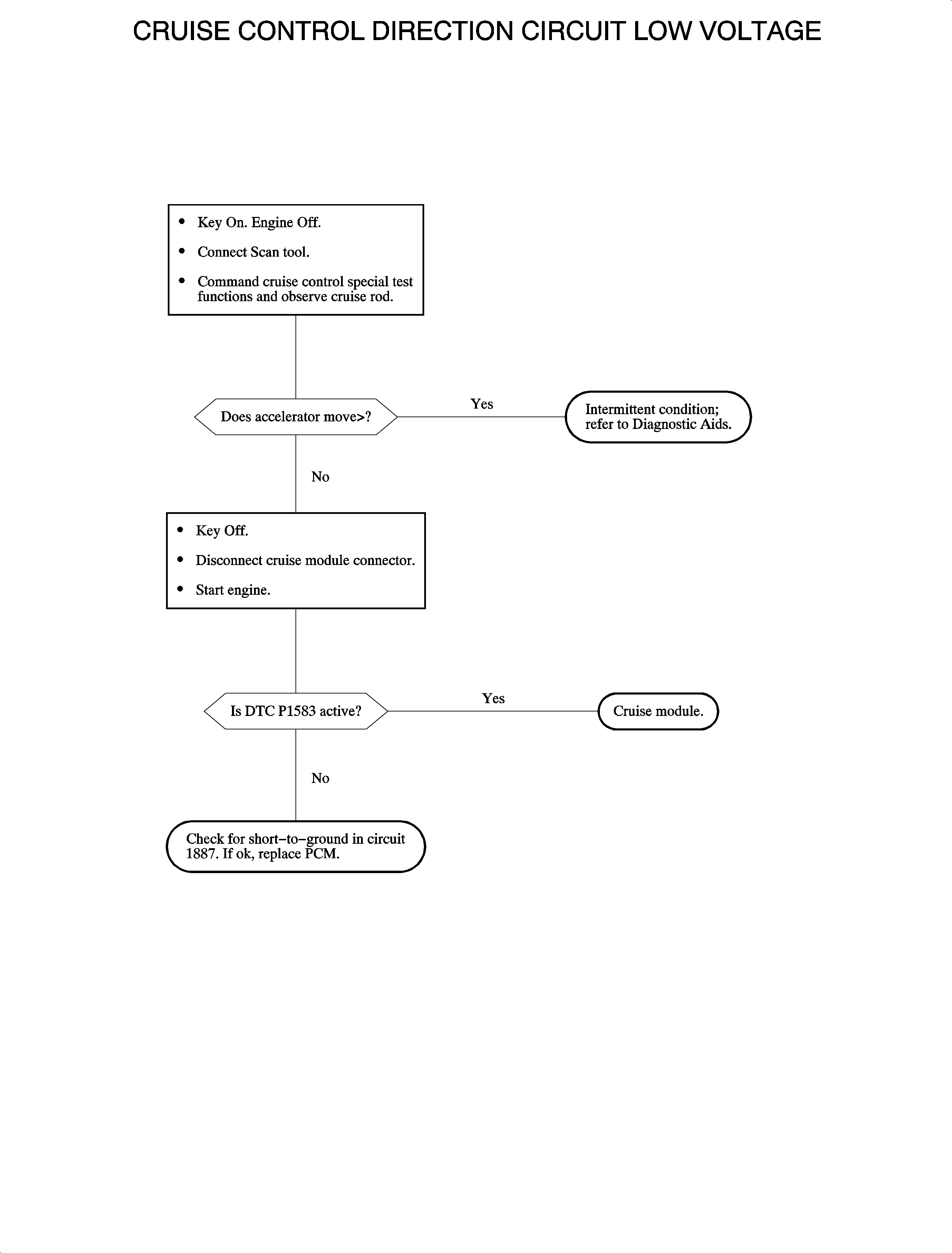
Circuit Description


Object Number: 901645  Size: MF

The powertrain control module (PCM) provides approximately 12 volts to the cruise module when movement of the throttle toward wide open throttle (WOT) is desired. At rest, with the QDM driver OFF, the circuit is low and motor direction is driven towards idle. The PCM internal diagnostic feedback monitors circuit 1887 and compares low vs. high as the QDM driver is turned OFF and ON. If the voltage is too low when the QDM driver is turned ON, DTC P1582 will set.

Conditions for Setting the DTC

Important: The cruise move circuit is tested continuously anytime the ignition is ON.

DTC P1582 will set if circuit 1887 less than 7 volts when the QDM driver circuit is turned ON.

Diagnostic Aids

If an intermittent exists, observe the scan tool parameters while moving connectors and harnesses.


Object Number: 902564  Size: FP