GM Service Manual Online
For 1990-2009 cars only

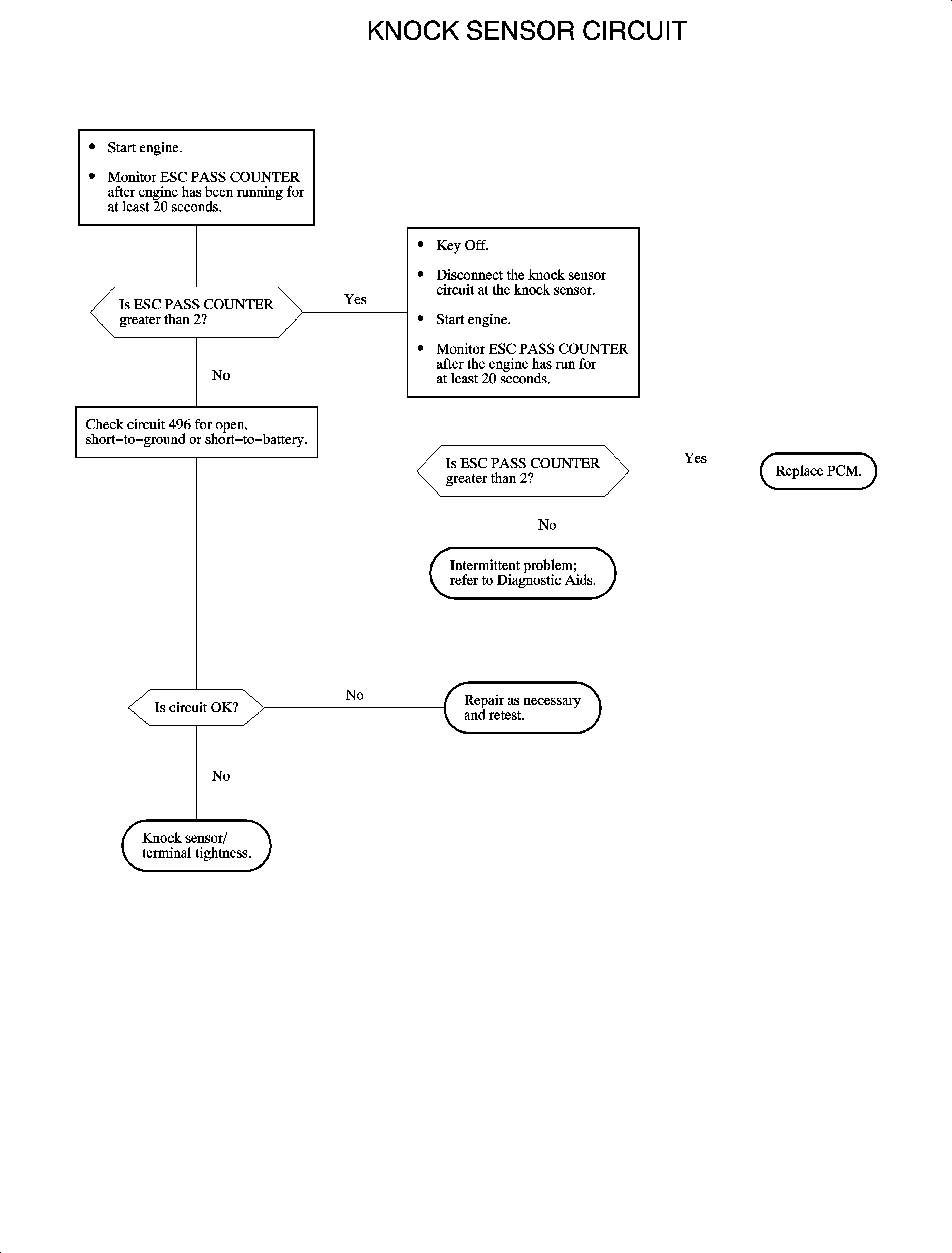
Circuit Description


Object Number: 899920  Size: MF

The knock sensor is a piezoelectric device that produces an output voltage based on mechanical engine vibration. The PCM will retard the electronic spark timing on the signal being received. The knock sensor produces an AC signal. The amplitude and signal frequency is dependent upon the knock level. During normal operation, the knock sensor system attempts to filter out all engine noise that is not caused by spark knock. The diagnostic test for DTC P0327 turns OFF all filtering during the first 20 seconds of engine run time. If a sufficient amount of noise is detected during the 20 second test, the diagnostic passes. If no noise is detected, the diagnostic fails. Since DTC P0327 is a type B code, the diagnostic must fail during 2 consecutive ignition cycles to set the DTC.

Conditions for Setting the DTC

A DTC P0327 will set if the ESC PASS COUNTER is less than 3 after the 20 second test performed at engine start-up.

Diagnostic Aids

    • The resistance to ground through the knock sensor should be approximately 100,000 ohms at 21°C (70°F).
    • A loose sensor could set DTC P0327

Tighten
Tighten the sensor to 15 N·m (133 lb in).


Object Number: 900003  Size: FP