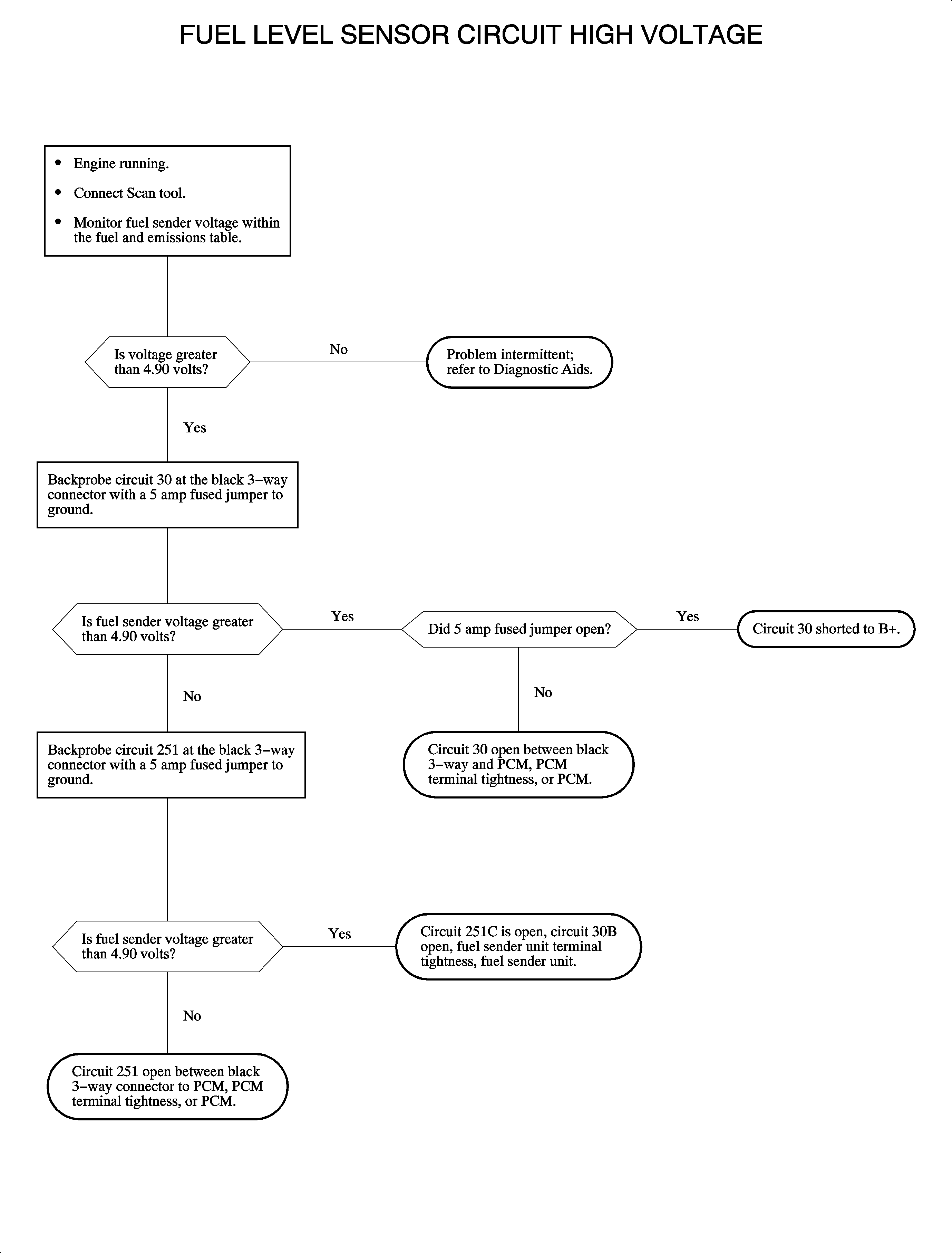
The powertrain control module (PCM) monitors the resistance of the fuel tank sensor, or tank sender, to calculate the amount of fuel in the tank and provides a voltage to the tank sender through a resistor network and a return to ground. DTC P0463 will set if the voltage remains above 4.86 volts for longer than 1 second.
DTC P0463 will set if the feedback voltage is greater than 4.86 volts for longer than 1 second when ignition voltage is greater than 9 volts.
The PCM will command the fuel gage to EMPTY and the LOW FUEL telltale ON when the DTC P0463 is set.
DTC P0463 will clear from active to history if feedback is less than 4.86 volts and ignition voltage is greater than 13 volts.
The scan tool may be used to command the fuel gage using the special test -- Instrument Cluster, and the low fuel telltale using the special test -- QDM test.