GM Service Manual Online
For 1990-2009 cars only
Makes
🢒
Saturn
🢒
1999
🢒
SL2/SC2/SW2
🢒
Body and Accessories
🢒
Data Link Communications
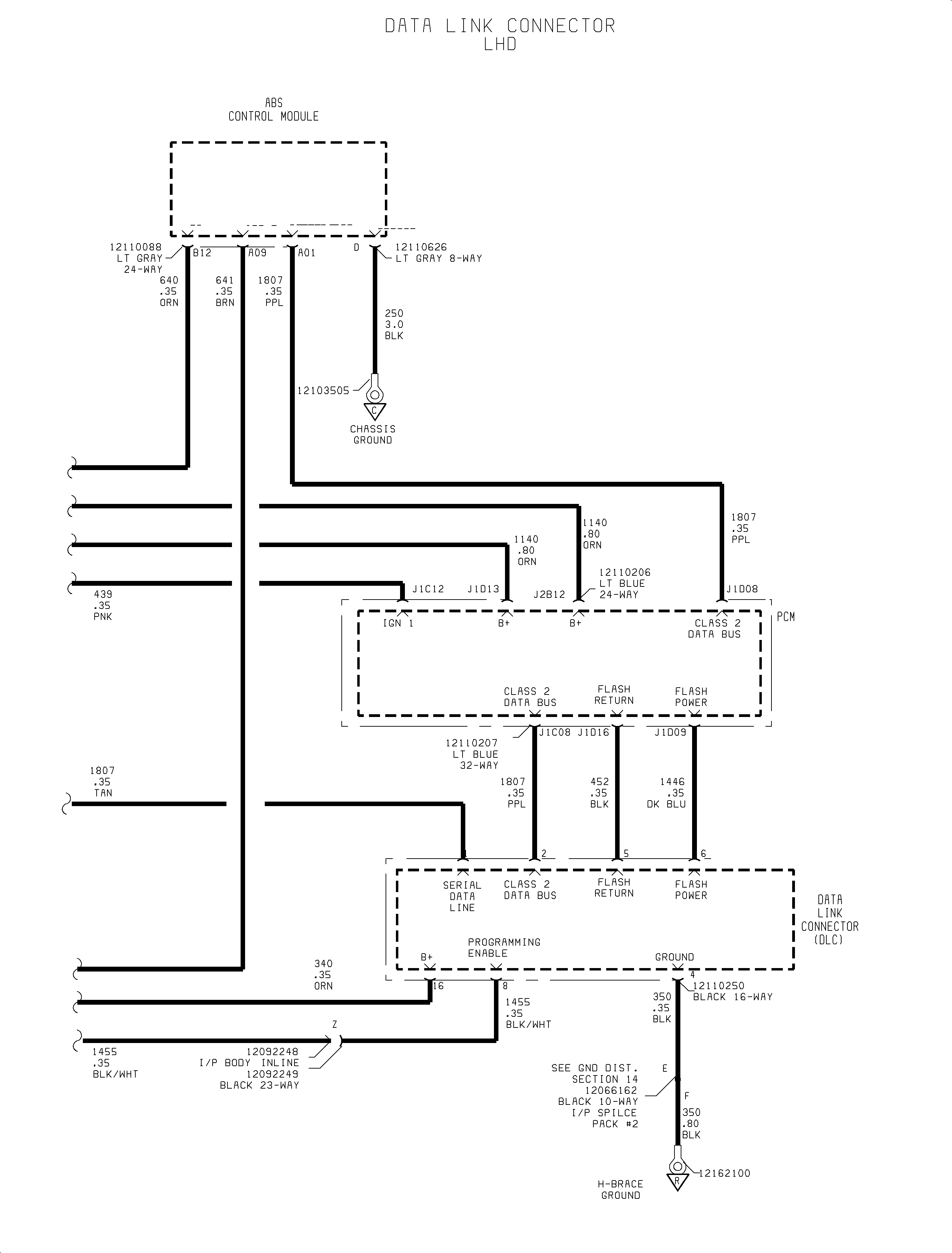
🢒 Data Link Connector Schematics
Figure
1:
Data Link Connector (DLC)
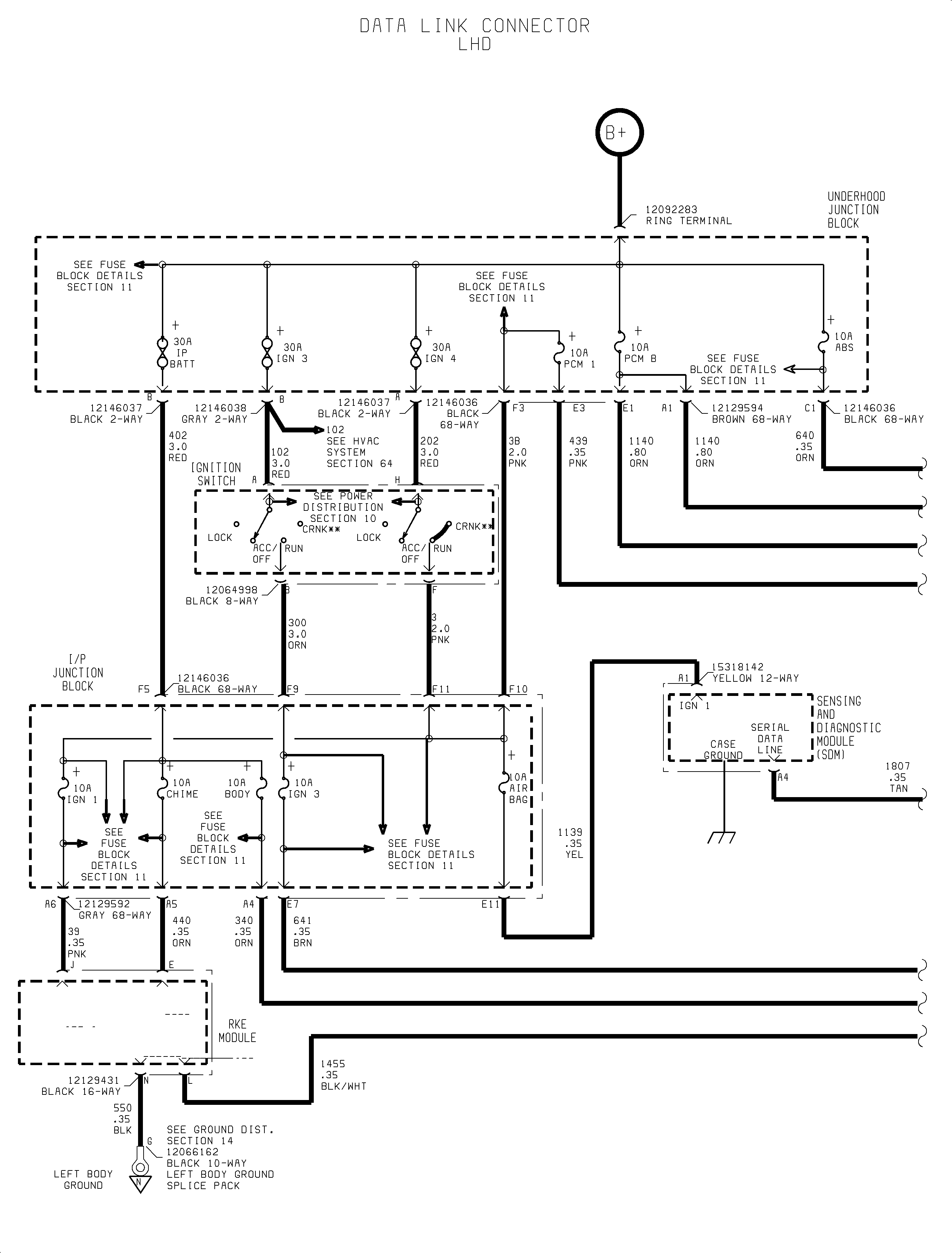
Figure
2:
Data Link Connector (DLC) Cont'd