GM Service Manual Online
For 1990-2009 cars only
Makes
🢒
Saturn
🢒
1999
🢒
SL2/SC2/SW2
🢒
Body and Accessories
🢒
Instrument Panel, Gauges, and Console
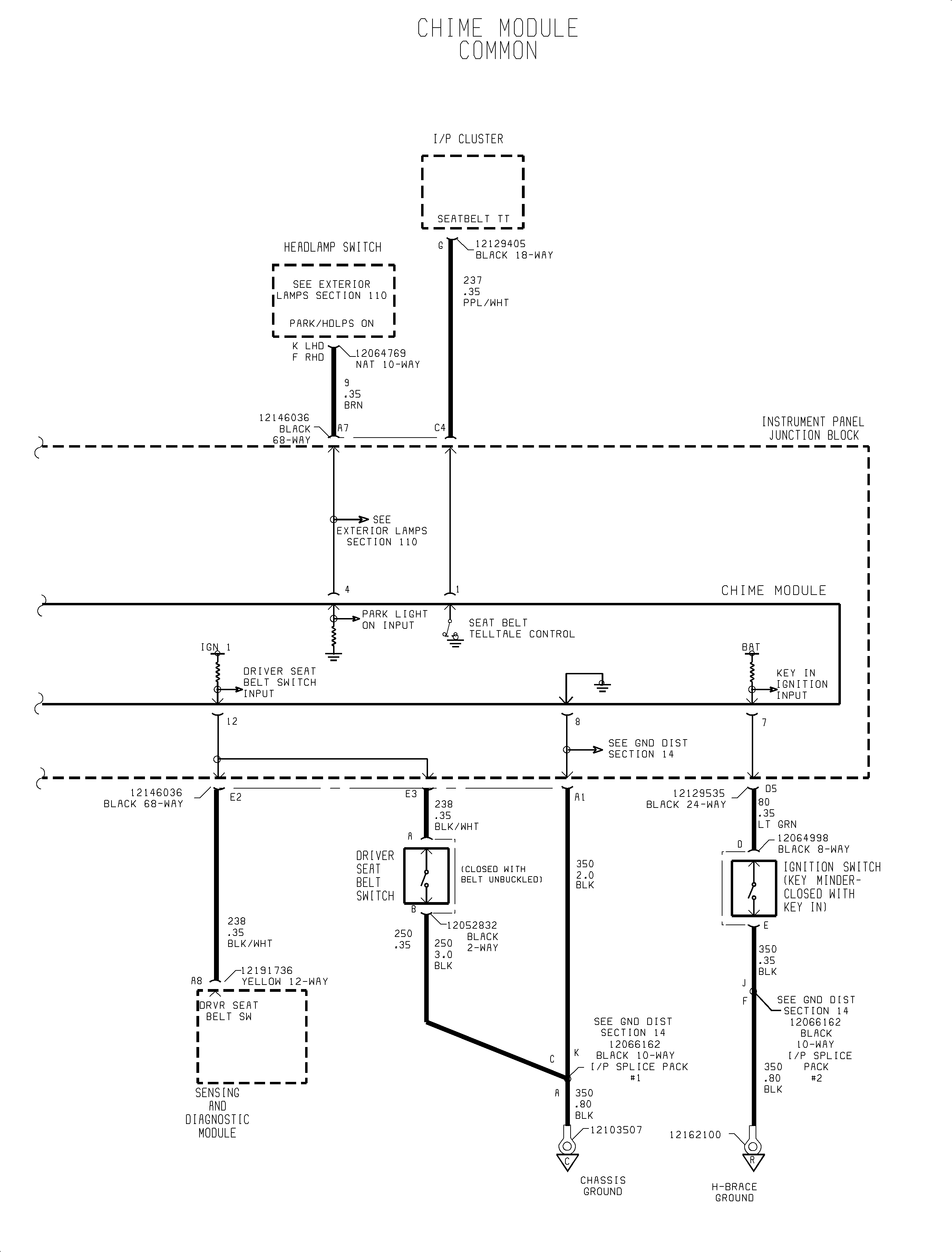
🢒 Audible Warnings Schematics
Figure
1:
Chime Module (1999)
Figure
2:
Chime Module Cont'd (1999)