GM Service Manual Online
For 1990-2009 cars only
Makes
🢒
Saturn
🢒
2000
🢒
SL2/SC2/SW2
🢒
Restraints
🢒
SIR
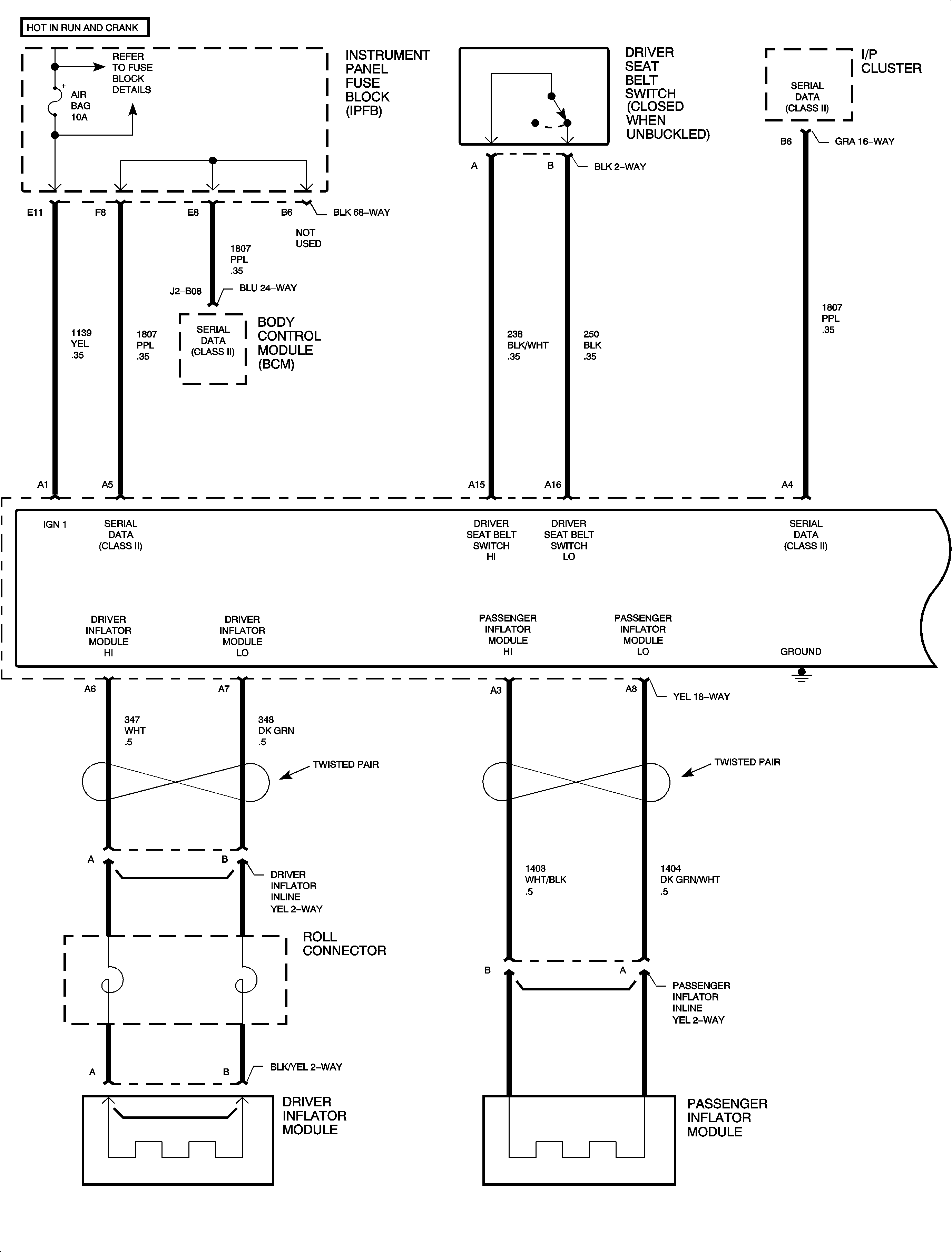
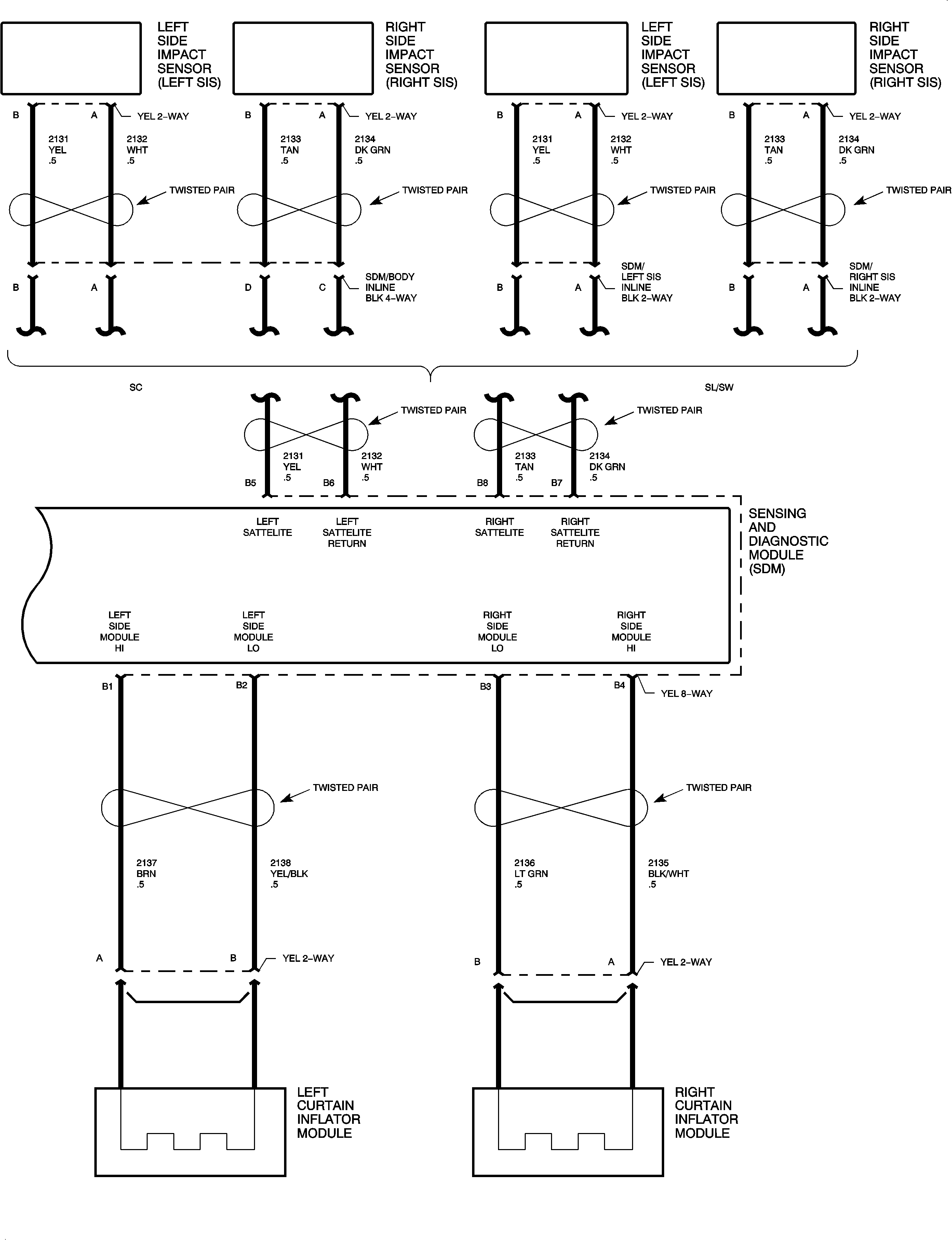
🢒 SIR Schematics
Figure
1:
SIR Schematic
Figure
2:
SIR Schematic - Continued