The powertrain control module (PCM) uses the crankshaft position (CKP) sensor, input speed sensor (ISS) and output speed sensor (OSS) to determine engine speed, input shaft speed and output shaft speed. These sensor readings are used to determine the current gear ratio and RPM slip across the torque converter. The PCM uses this information from the sensors to determine if the commanded gear matches the actual gear. During normal driving conditions, the PCM will adapt main line pressure via the pressure control (PC) solenoid to prevent slipping and harsh shifts. Shift solenoid 4 is used to apply or release 4th gear clutch. The PCM controls 4th gear by controlling the ground for shift solenoid 4. The PCM will turn the solenoid OFF, open the driver circuit , when 4th gear is commanded ON to apply 4th clutch. Shift solenoid 4 is supplied ignition voltage from the fuel pump relay whenever the PCM commands the fuel pump relay On. DTC P0734 sets when 4th clutch still slips after the PCM has commanded high main line pressure.
DTC P0734 will set if the PCM detects an incorrect actual 4th gear ratio when 4th gear is commanded On when:
| • | The condition exists for longer than 3 seconds (2001)* |
| • | The condition exists for longer than 3 seconds, 1 minute is allowed to elapse, then condition again exists for longer than 3 seconds (2000) |
| • | The high main line pressure has been commanded |
| • | The transaxle is in a forward gear |
| • | The input speed is greater than 224 RPM |
| • | The vehicle speed is greater than 5 km/h (3 mph) |
| • | The speed noise parameter = NO |
| • | The steady state ratio fail counter equals 255 for an in-gear failure, or the shift fail counter is greater than 100 on a downshift or upshift to 4th gear (128=0 or normal operation) |
DTC P0734 diagnostic runs continuously once the above conditions have been met.
DTC P0734 is a type A DTC for 2000, type B for 2001.*
*Applicable to vehicles built after June 2000.
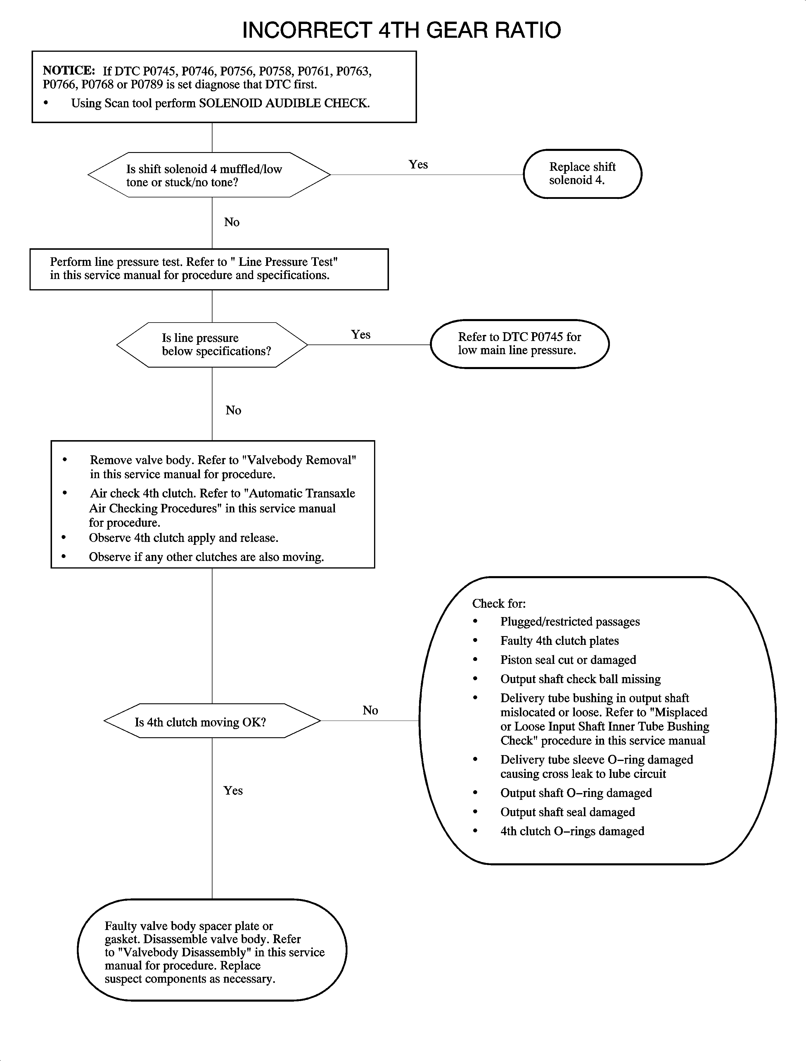
Important: If DTC P0745, P0746, P0756, P0758, P0761, P0763, P0766, P0768 or P0789 is set, diagnose that DTC first. A diagnosed PC solenoid, shift solenoid 2, 3 or 4 low/high circuit fault DTC may have caused DTC P0734 to set.
Important: Refer to Pressure Port Air Check and Part Description for pressure apply points and for component/location description.
Possible causes of no 4th gear are listed in the flowchart on the succeeding page.
Verify TRANSMISSION ISS and TRANSMISSION OSS read correctly on Scan tool.
Ensure that the pressure control, shift 2, shift 3 and shift 4 solenoids are not intermittently sticking. Audible sound should be similar for all solenoids. A muffled tone indicates the need for replacement.