The torque converter clutch (TCC) solenoid is used to apply and release TCC. The TCC can be applied in all forward gears. The powertrain control module (PCM) controls the TCC by pulse width modulating (PWM) an internal driver that pulls the solenoid circuit to ground. When the TCC solenoid is commanded ON, circuit grounded, the TCC is applied, which works opposite to all other 4 transaxle solenoids. The TCC solenoid circuit is monitored for low and high voltage faults. DTC P0743 sets when the TCC solenoid is commanded ON (PWM On-time) and the feedback voltage at the PCM is high.
DTC P0743 will set if TCC solenoid feedback voltage is greater than 1.25 volts with TCC solenoid commanded ON when:
| • | Condition exists for longer than 100 milliseconds (2001)* |
| • | Condition exists for longer than 100 milliseconds, solenoid is turned OFF for 1 minute, then condition exists again for longer than 100 milliseconds (2000) |
| • | Fuel pump relay is commanded ON |
DTC P0743 diagnostic runs continuously with fuel pump relay and TCC solenoid commanded ON.
DTC P0743 is a type D DTC.
*Applicable to vehicles built after June 2000.
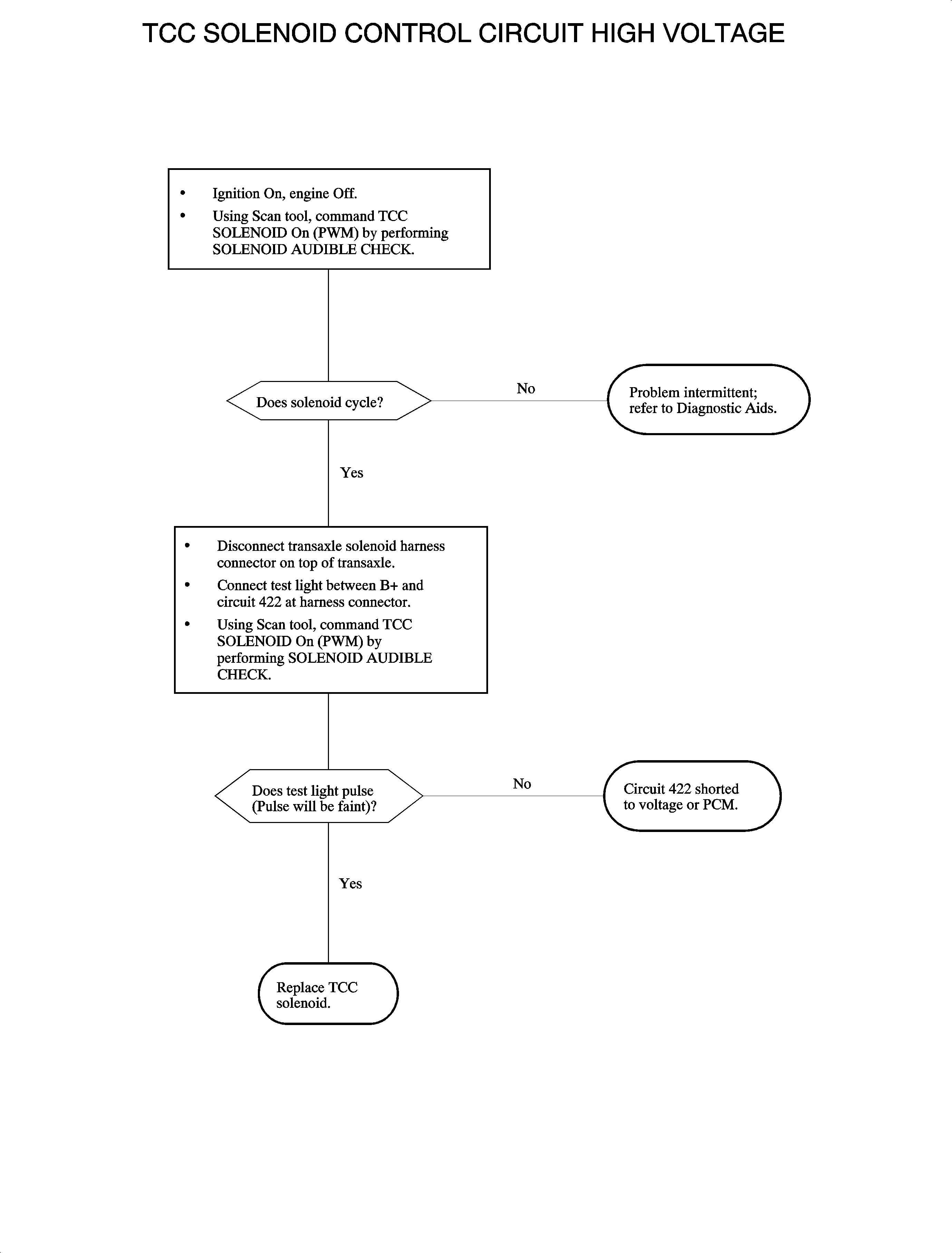
To locate an intermittent problem, use Scan tool to command the TCC SOLENOID ON (PWM) by performing SOLENOID AUDIBLE CHECK. When a fault, short to voltage or shorted solenoid exists, the solenoid will stop cycling.
If a short across the solenoid or a short to voltage on circuit 422 exists, the PCM will open the driver circuit for protection and the feedback voltage will be high.
TCC solenoid resistance: 3.8-7.2 ohms
Nominal value: 4.5 ohms at 68°F