GM Service Manual Online
For 1990-2009 cars only

Object Number: 864396  Size: MF

Circuit Description

When the ignition switch is turned ON and during vehicle operation, the SDM performs tests to detect system faults. One test the SDM performs is to monitor the passenger deployment loop high circuit and passenger deployment loop low circuit voltage difference. By monitoring voltage, the SDM is able to detect when loop voltage is not between 2.4 and 6.0 volts.

DTC Parameters

DTC B0018 can be set when the passenger loop voltage is out of range. The following conditions must be met to set this DTC:

    • Ignition voltage is present at the SDM and continuous.
    • The passenger deployment loop voltage is over 6 volts OR under 2.4 volts with deployment loop resistance under 6 ohms.
    • Fault is present for half a second.

Action Taken

    • DTC B0018 will set.
    • The air bag telltale will be ON.

Diagnostic Aids

    • When attempting to diagnose an intermittent passenger loop fault, use the scan tool to monitor current DTCs. Wiggle wires and check connections while watching for a current DTC to appear and/or disappear on the scan tool.
    • Always start diagnosis of SIR DTCs with an inspection of wiring and components for visible damage.
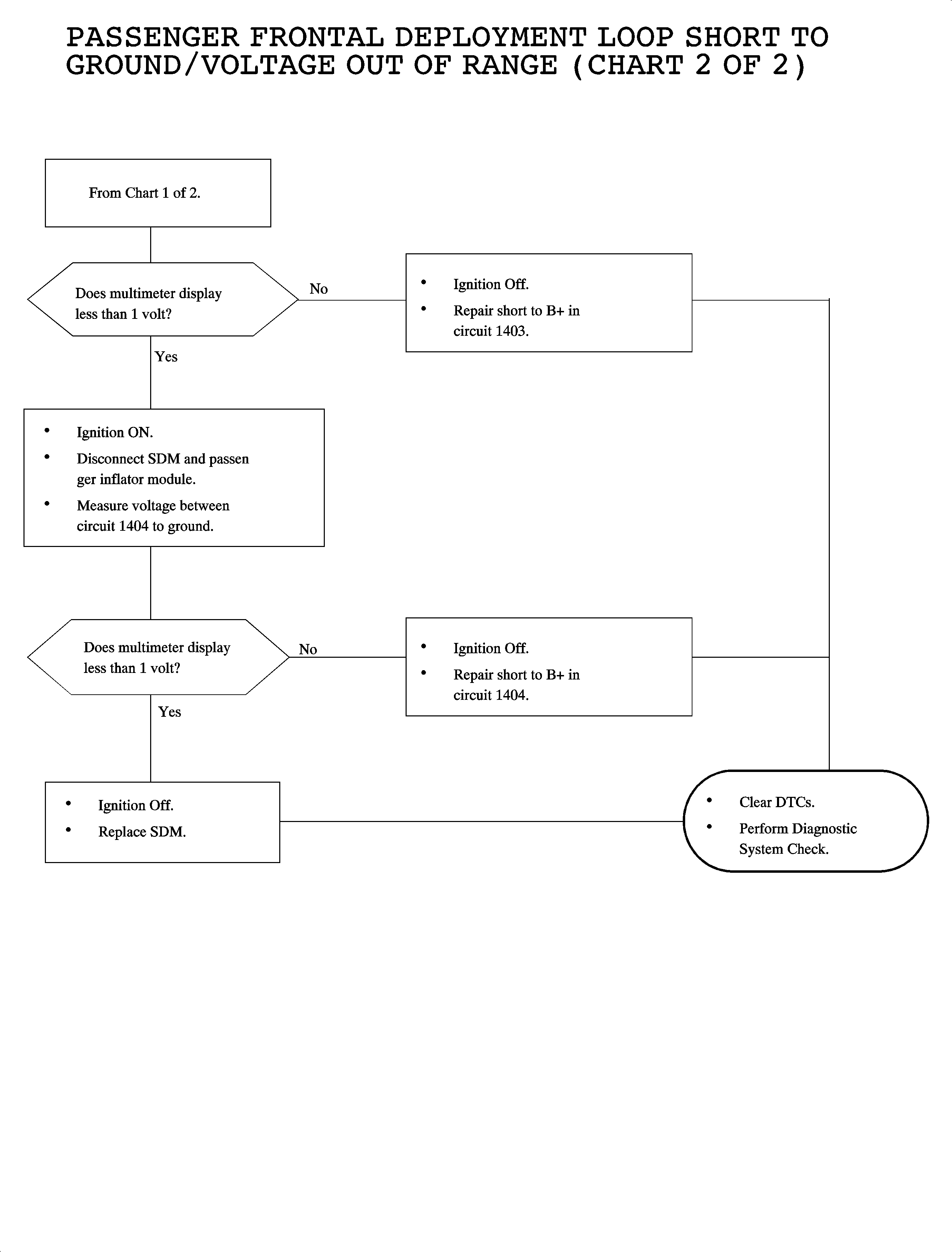
    • A short to ground in circuits 1403 or 1404 could cause this DTC.
    • A short between circuits 1403 or 1404 and another vehicle circuit could cause this DTC.
    • Always perform the Diagnostic System Check - SIR procedure before using this chart.

Object Number: 876174  Size: FP

Object Number: 876175  Size: FP