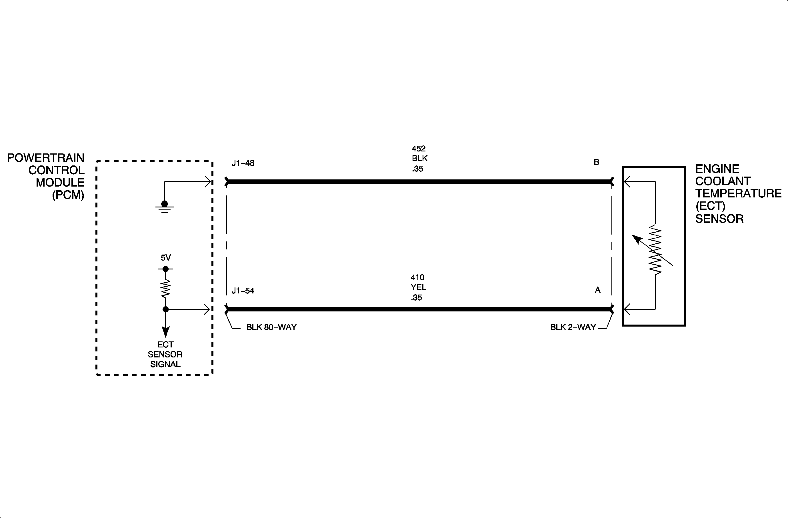
The engine coolant temperature (ECT) sensor is a thermistor that varies resistance according to changes in engine coolant temperature. The powertrain control module (PCM) supplies a 5-volt reference through a pull-up resistor to the sensor, which is connected to ground. When the sensor is cold, it has high resistance (high signal voltage at PCM). As the sensor temperature increases, its resistance decreases (lower signal voltage at PCM). The PCM uses the signal voltage to determine engine coolant temperature. DTC P0117 sets when the ECT sensor signal voltage at the PCM is below the calibrated voltage value (over the calibrated temperature value).
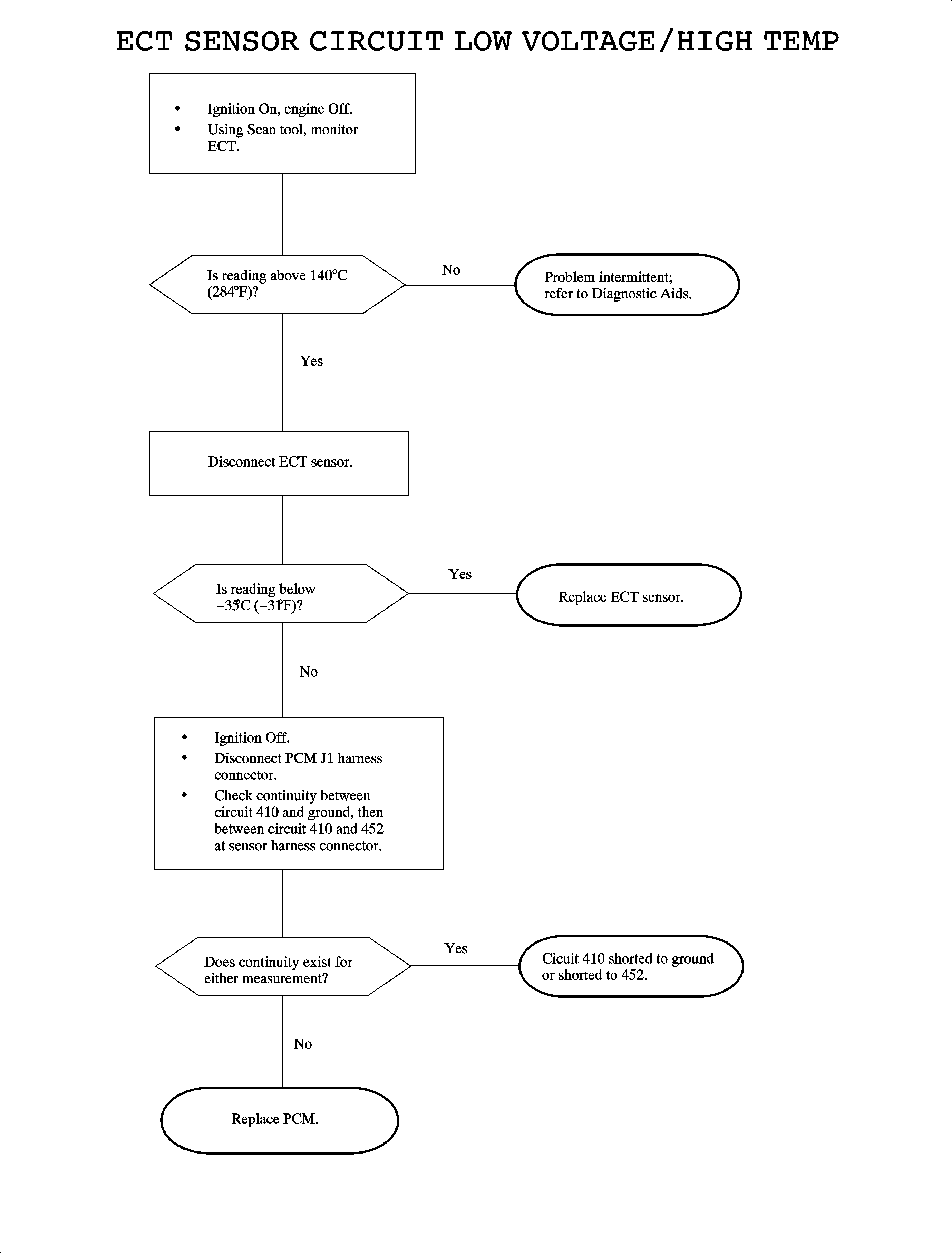
DTC P0117 will set if ECT sensor temperature is over 140°C (284°F) when:
| • | The condition exists for longer than 3 seconds. |
| • | The engine run time is greater than 10 seconds. |
DTC P0117 diagnostic runs continuously once the above conditions have been met.
DTC P0117 is a type A DTC.
To locate an intermittent problem, use a scan tool to monitor ECT temperature with ignition ON, engine OFF. Wiggling the wires while watching for a change in ECT temperature may locate the area where a short to ground in the wiring could lie.
Engine coolant leaking from the sensor into the sensor connector will cause a shorted condition across the sensor terminals resulting in an elevated temperature.
The PCM will turn the cooling fan ON if an ECT DTC is active.
The Coolant Temperature telltale will read COLD if DTC P0117 is active.
Refer to Engine Controls Component Descriptions for a Temperature versus Resistance chart.