GM Service Manual Online
For 1990-2009 cars only

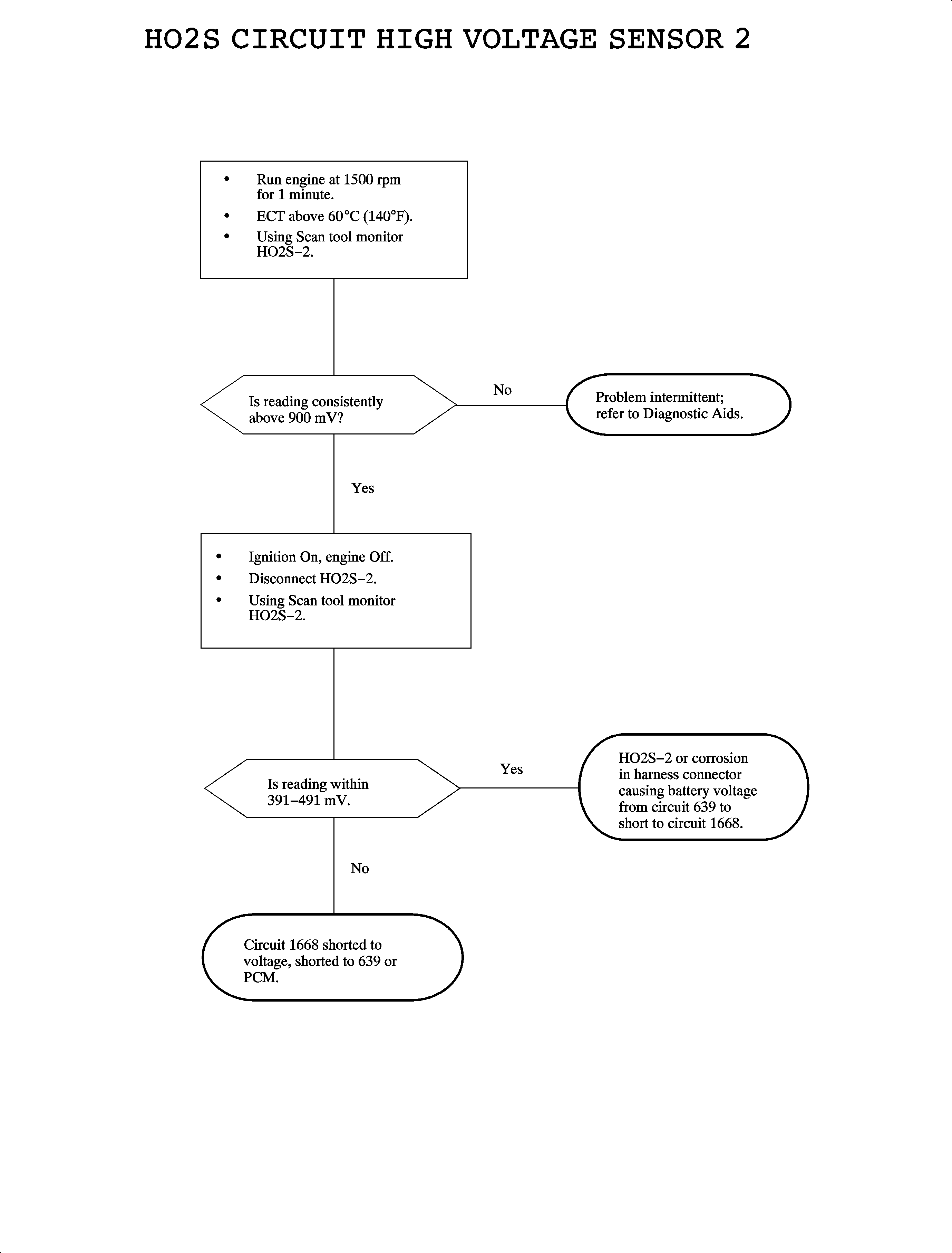
Object Number: 871035  Size: MF

The heated oxygen sensor 2 (HO2S-2) is an electrical source that responds to oxygen content out of the catalytic converter. When the sensor reaches approximately 316°C (600°F), it produces a voltage based on the difference in oxygen between the atmosphere and exhaust gas. The powertrain control module (PCM) sends a bias voltage (426-461 mV) on the signal line which is pulled up through high resistance. When the HO2S-2 is cold, it produces no voltage and has extremely high internal resistance. The internal resistance of the sensor is much greater than the resistance of the bias pull-up resistor. However, when the sensor heats up, it produces voltage that overrides the bias voltage. This voltage is read by the PCM to determine the efficiency of the catalytic converter. Under normal conditions, low sensor voltage means high oxygen content/lean air-fuel mixture and vice versa. Normal sensor readings at steady cruise with a properly functioning catalytic converter will be around 500-800 mV. DTC P0138 sets when the HO2S-2 signal voltage is too high for a certain length of time.

DTC Parameters

DTC P0138 will set if HO2S-2 voltage is greater than 1.065 V for 100 seconds when the following conditions have been met:

OR

HO2S-2 voltage is greater than 587 mV in decel fuel cut-off mode for 9 seconds when the following conditions have been met:

    • The condition exists for longer than 30 seconds.
    • The commanded air/fuel ratio is between 14.5:1-14.8:1.
    • The loop status is closed.
    • The transaxle is in gear (auto).
    • No camshaft (cam), crankshaft position (CKP), engine coolant temperature (ECT), exhaust gas recirculation (EGR), evaporative emission (EVAP) purge solenoid, fuel trim, intake air temperature (IAT), manifold absolute pressure (MAP), misfire or throttle position (TP) sensor DTCs have been set.

DTC P0138 diagnostic runs continuously once the above conditions have been met.

DTC P0138 is a type B DTC.

Diagnostic Aids

To locate an intermittent problem, use a scan tool to monitor HO2S-2 voltage with engine idling at normal operating temperature. Wiggling the wires while watching for a change in HO2S-2 voltage may locate the area where a short to voltage in the wiring could lie.

If an O2S-1 DTC and a HO2S-2 DTC are set, diagnose the O2S-1 DTC first. A diagnosed O2S-1 DTC may lead to a rich engine running condition which set the HO2S-2 DTC.

Review Failure Record information to check if the vehicle was running rich in a decel -- the TP angle equals zero percent, O2S-1 voltage above 600 mV, at time the DTC set. If this was the case, check for a possible rich condition.


Object Number: 875666  Size: FP