GM Service Manual Online
For 1990-2009 cars only

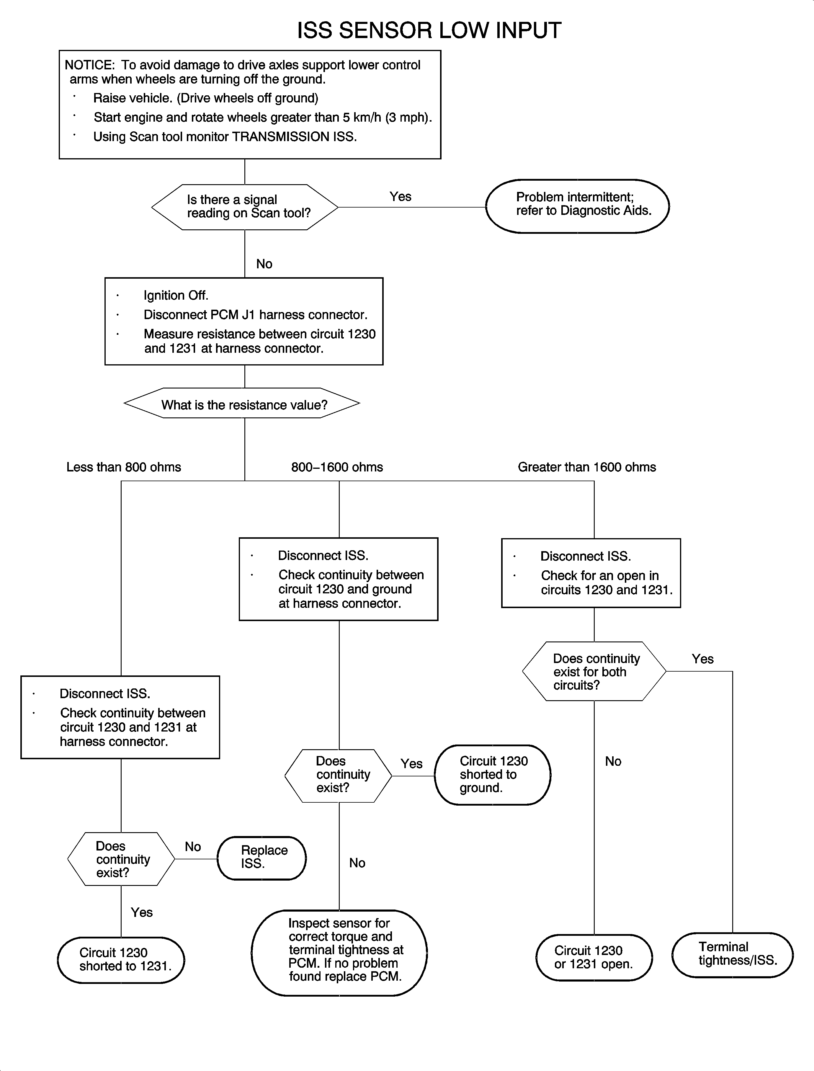
DTC P0717 - ISS Sensor Low Input


Object Number: 870992  Size: MF

Circuit Description

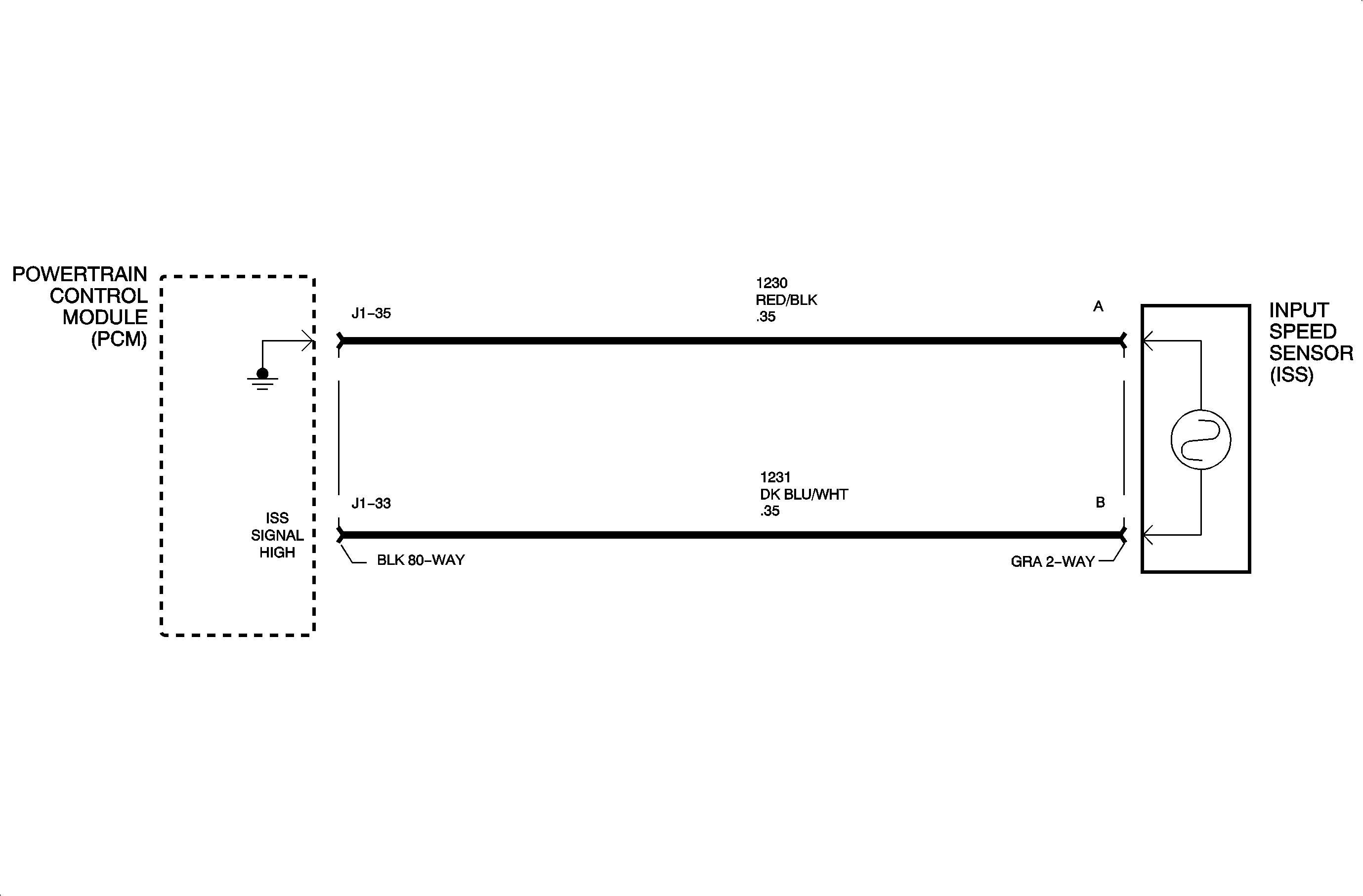
The input speed sensor (ISS) is threaded into the transaxle case located near the transaxle fluid filter. The ISS produces an AC voltage of different amplitude and frequency depending on the velocity of the input shaft. The ISS uses 8 total machined notches off the 2nd gear clutch to produce different AC voltage signals. This ISS signal is sent to the powertrain control module (PCM), which is used to determine input shaft RPM. DTC P0717 sets when the PCM does not detect an ISS signal for a certain length of time.

DTC Parameters

DTC P0717 will set if no ISS signal is detected when:

    • The condition exists for longer than 2 seconds
    • The condition exists twice in one ignition cycle (2000)
    • The condition exists once in one ignition cycle (2001)*
    • The engine speed is greater than 3400 RPM

OR

    • DTC P0721 or P0722 is not active
    • The condition exists for longer than 2 seconds
    • The condition exists twice in one ignition cycle (2000)
    • The condition exists once in one ignition cycle (2001)*
    • The vehicle speed is greater than 10 km/h (6.2 mph)
    • DTC P0721 or P0722 is not active

DTC P0717 diagnostic runs continuously once the above conditions have been met.

DTC P0717 is a type A DTC

Diagnostic Aids

To locate an intermittent problem, use scan tool to monitor TRANSMISSION ISS with engine running. Wiggling wires while watching for a change in TRANSMISSION ISS may locate a problem.

Check connection and sensor for tightness.

An intermittent open anywhere in the ISS circuit or intermittent short to ground/short to voltage on circuit 1231 will cause the TRANSMISSION ISS parameter on scan tool to momentarily drop out.

ISS resistance: 800-1600 ohms


Object Number: 875307  Size: FP