GM Service Manual Online
For 1990-2009 cars only

Circuit Description

The powertrain control module (PCM) uses the crankshaft position (CKP) sensor, input speed sensor (ISS) and output speed sensor (OSS) to determine engine speed, input shaft speed and output shaft speed. These sensor readings are used to determine the current gear ratio and RPM slip across the torque converter. The PCM uses this information from the sensors to determine if the commanded gear matches the actual gear. During normal driving conditions, the PCM will adapt main line pressure via the pressure control (PC) solenoid to prevent slipping and harsh shifts. Shift solenoid 3 is used to apply or release third gear clutch. The PCM controls 3rd gear by controlling the ground for shift solenoid 3. The PCM will turn the solenoid OFF, open the driver circuit, when 3rd gear is commanded ON to apply 3rd  clutch. Shift solenoid 3 is supplied ignition voltage from the fuel pump relay whenever the PCM commands the fuel pump relay ON. DTC P0782 sets when 1st gear is being commanded ON, and the ratio of the ISS signal to the OSS signal is within +/-4 percent of 3rd gear. This indicates that 3rd gear is stuck ON.

DTC Parameters

DTC P0782 will set if the PCM detects 3rd gear ratio within +/- 4 percent when:

    • 1st gear is being commanded ON
    • The condition exists for longer than 3 seconds (2001)*
    • The condition exists for longer than 3 seconds, 1 minute is allowed to elapse, then condition exists again for longer than 3 seconds (2000)
    • The input speed is greater than 224 RPM
    • The vehicle speed is greater than 5 km/h (3 mph)
    • The speed noise parameter = NO
    • The TCC is commanded Off
    • The engine torque is greater than 100 N·m (74 lbs ft)
    • No ISS or transaxle range switch DTCs have been set

DTC P0782 diagnostic runs continuously once the above conditions have been met.

DTC P0782 is a type A DTC for 2000, type B DTC for 2001.*

*Applicable to vehicles built after June 2000.

Diagnostic Aids

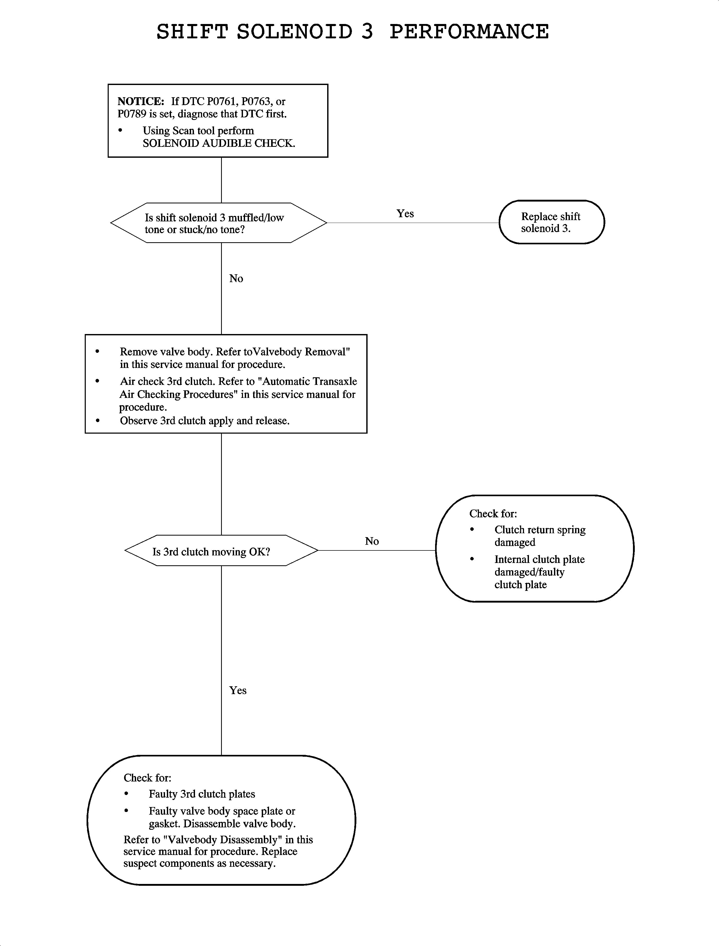
Important: If DTCs P0761, P0763, or P0789 is set, diagnose that DTC first. A diagnosed shift solenoid 3 low/high circuit fault DTC may have caused DTC P0782 to set.

Refer to Pressure Port Air-Check and Part Description for pressure apply points and for component/location description.

Possible causes of 3rd gear stuck On are listed in the flowchart on the succeeding page.

Verify TRANSMISSION ISS and TRANSMISSION OSS read correctly on scan tool.

Make sure shift solenoid 3 is not intermittently sticking. Sticking shift solenoid 3 will cause an incorrect ratio in 1st gear as 3rd gear may be trying to apply. Audible sound should be similar for all solenoids. A muffled tone indicates the need for replacement.

3rd clutch should apply and release when air check procedure is performed. If clutch plates are moving normally and no other leaks detected, the problem is probably in the valve body. If clutches are not moving correctly, the problem is in the end cover or an internal clutch assembly problem.

DTC P0732 and P0741 may also set with this DTC.


Object Number: 876315  Size: FP