GM Service Manual Online
For 1990-2009 cars only

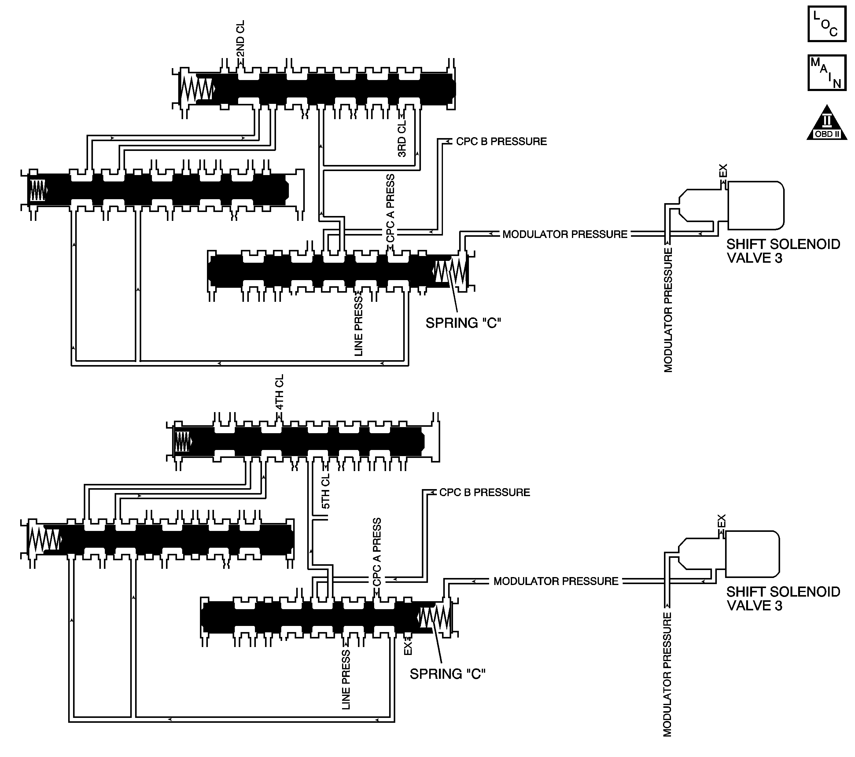
Object Number: 1246919  Size: LF
Master Electrical Component List
Automatic Transmission Controls Schematics
OBD II Symbol Description Notice

Circuit Description

The shift solenoid (SS) 3 is mounted to the transmission case and is used to supply or cut off the modulated pressure to the shift valve C, according to the PCM command. The signal from the PCM is output, so that clutch control pressure is supplied to the clutch of an appropriate gear position, as determined by the shift schedule. When the PCM command to the SS 3 is ON, the modulated pressure is not supplied to the shift valve C, and the shift valve C is pushed by the reactive force of spring C. When the PCM command is OFF, the modulated pressure is supplied to the valve. The PCM monitors mainshaft to output shaft speed ratio in the gear positions determined by the shift schedule.

When the PCM detects an incorrect ratio for the commanded gear, DTC P0762 sets. DTC P0762 is a type B DTC.

DTC Descriptor

This diagnostic procedure supports the following DTC:

DTC P0762 Shift Solenoid (SS) 3 Valve Performance - Stuck On

Conditions for Running the DTC

    • No TP DTCs P0122, P0123, P0222, or P0223.
    • No VSS DTCs P0501, P0502, or P0503.
    • No TR Switch DTC P0705.
    • No AT ISS DTCs P0716, P0717, or P0718.
    • No Clutch PC Solenoid 1 DTCs P0746 or P0747.
    • No SS Valve Performance DTCs P0751, P0752, P0756, P0757, or P0761.
    • No Clutch PC Solenoid 2 DTCs P0776 or P0777.
    • No Incorrect Shift Pattern DTC P0780.
    • No Clutch PC Solenoid Electrical DTCs P0962 or P0963.
    • No Clutch PC Solenoid 2 DTCs P0966 or P0967.
    • No SS 1 DTCs P0973 or P0974.
    • No SS 2 DTCs P0976 or P0977.
    • No SS 3 DTCs P0979 or P0980.
    • No TAC DTCs P2101, P2108, P2111, P2112, or P2553.
    • No APP DTC P2122, P2123, P2127, P2128, P2135, or P2138.
    • No Minimum Idle Position DTC P2176.
    • No TCC PC Solenoid DTCs P2763 or P2764.
    • No TCC Enable Solenoid DTCs P2769 or P2770.
    • No TAC Communication DTC U0107.
    • TFT is -25°C (-13°F) or greater.
    • System voltage is greater than 11 volts.
    • Start the engine and drive so that the transmission shifts from 1st to 5th gear.

Conditions for Setting the DTC

The 2-3 upshift time is 0.8 second or less and the 4-5 upshift time is 0.8 second or less.

Action Taken When the DTC Sets

    • The PCM illuminates the malfunction indicator lamp (MIL) during the second consecutive trip in which the Conditions for Setting the DTC are met.
    • The PCM records the operating conditions when the Conditions for Setting the DTC are met. The PCM stores this information as Freeze Frame and Failure Records.
    • The PCM stores DTC P0762 in PCM history.

Conditions for Clearing the MIL/DTC

    • The PCM turns OFF the MIL during the third consecutive trip in which the diagnostic test runs and passes.
    • A scan tool can clear the MIL/DTC.
    • The PCM clears the DTC from PCM history if the vehicle completes 40 warm-up cycles without an emission related diagnostic fault occurring.
    • The PCM cancels the DTC default actions when the ignition switch is OFF long enough in order to power down the PCM.

Diagnostic Aids

    • Inspect for a stuck ON shift solenoid 3.
    • Inspect for a stuck shift valve C.

Test Description

The numbers below refer to the step numbers on the diagnostic table.

  1. This step inspects the transmission fluid to ensure that it is at the proper level.

  2. During the SS valve 3 operation, listen for an audible click. Command the ON and the OFF states. Repeat the commands as necessary.

Step

Action

Yes

No

1

Did you perform the Diagnostic System Check - Vehicle?

Go to Step 2

Go to Diagnostic System Check - Vehicle in Vehicle DTC Information

2

Did you perform the Transmission Fluid Checking Procedure?

Go to Step 3

Go to Transmission Fluid Check

3

  1. Install a scan tool.
  2. Turn ON the ignition, with the engine OFF.
  3. Important: Before clearing the DTC, use the scan tool in order to record the Freeze Frame and Failure Records. Using the Clear Info function erases the Freeze Frame and Failure Records from the PCM.

  4. Record the DTC Freeze Frame and Failure Records.
  5. Clear the DTC.
  6. Drive the vehicle in 5th gear at speeds above 80 km/h (50 mph).

Does the DTC reset?

Go to Step 4

Go to Diagnostic Aids

4

  1. Turn ON the ignition, with the engine OFF.
  2. With a scan tool, command the shift solenoid 3 ON and OFF.

Does the SS valve 3 click with each command?

Go to Step 5

Go to Step 6

5

  1. Inspect for the following conditions:
  2. • The pressure regulator valve for being stuck due to sediment or binding
    • The SS valve 3 fluid circuits for leaks
    • The shift valve C for being stuck
    • The shift valve E for being stuck
  3. Repair any of the above conditions as necessary.

Did you complete the repair?

Go to Step 7

--

6

Replace the SS valve 3. Refer to Accumulator Valve Body Assembly Overhaul .

Did you complete the replacement?

Go to Step 7

--

7

Perform the following procedure in order to verify the repair:

  1. Select DTC.
  2. Select Clear Info.
  3. Drive the vehicle in 5th gear at speeds above 80 km/h (50 mph).
  4. Select Specific DTC.
  5. Enter DTC P0762.

Has the test run and passed?

Go to Step 8

Go to Step 2

8

With the scan tool, observe the stored information, capture info and DTC info.

Does the scan tool display any DTCs that you have not diagnosed?

Go to Diagnostic Trouble Code (DTC) List - Vehicle in Vehicle DTC Information

System OK