GM Service Manual Online
For 1990-2009 cars only

Object Number: 1477391  Size: MF

Circuit Description

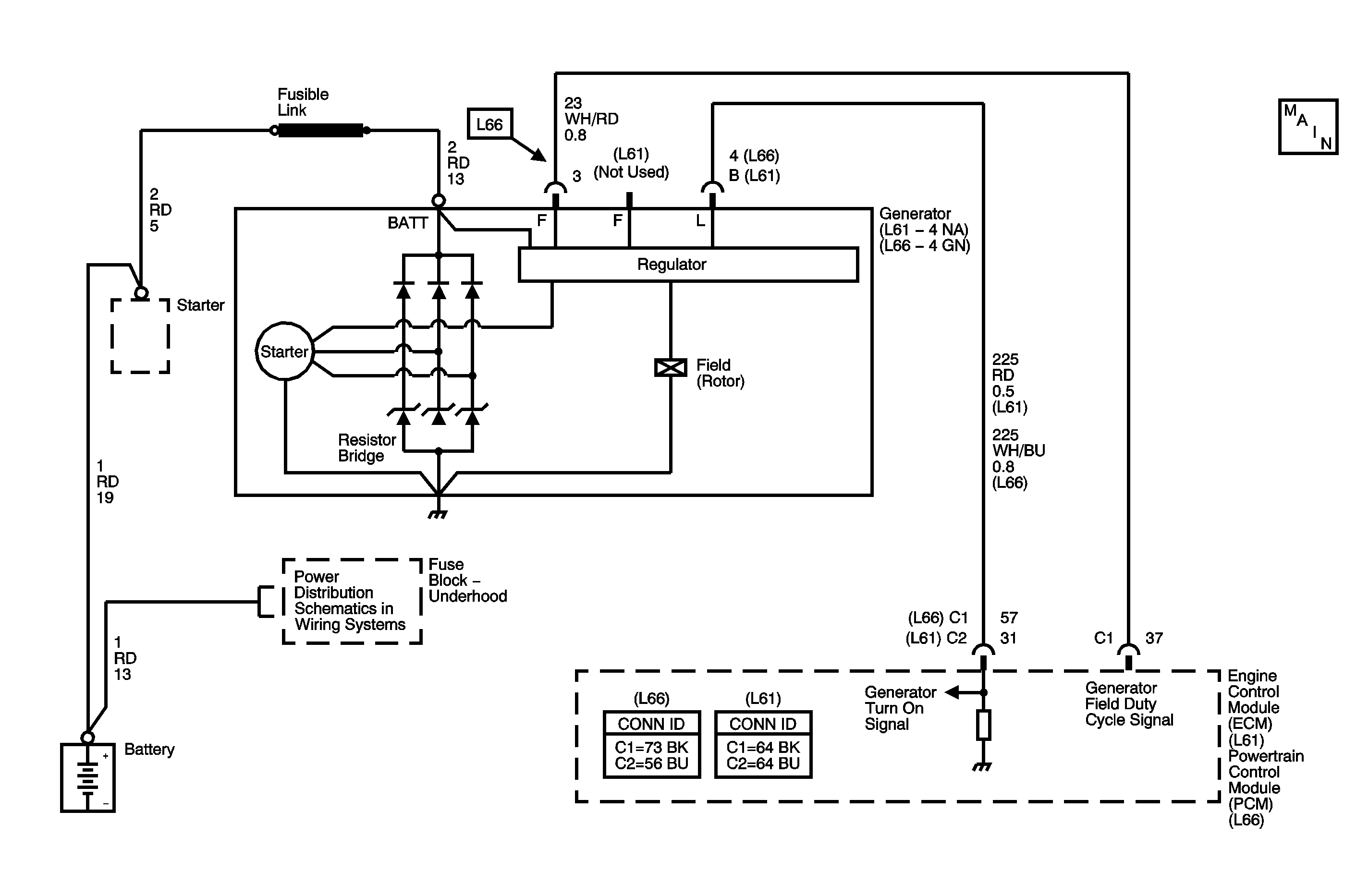
The powertrain control module (PCM) uses the generator field duty cycle signal circuit to monitor the duty cycle of the generator. The generator field duty cycle signal circuit connects to the high side of the field winding in the generator. A pulse width modulated (PWM) high side driver in the voltage regulator turns the field winding ON and OFF. The PCM uses the PWM signal input to determine the generator load on the engine. This allows the PCM to adjust the idle speed to compensate for high electrical loads.

The PCM monitors the state of the generator field duty cycle signal circuit. When the key is in the RUN position and the engine is OFF, the PCM should detect a duty cycle near 0 percent. However, when the engine is running, the duty cycle should be between 5 percent and 100 percent. The PCM monitors the PWM signal , if the PCM detects an out of range PWM signal, DTC P0622 will set. When the DTC sets, the PCM will send a class 2 serial data message to the instrument panel cluster (IPC) to illuminate the charge indicator.

DTC Descriptor

This diagnostic procedure supports the following DTC:

DTC P0622 Generator F-Terminal Circuit

Conditions for Running the DTC

Key ON Test

    • No generator, crankshaft position (CKP) sensor, or camshaft position (CMP) sensor DTCs are set.
    • The key is in the RUN position.
    • The engine is not running.

Run Test

    • No generator, CKP sensor, or CMP sensor DTCs are set.
    • The engine speed is less than 3,000 RPM.

Conditions for Setting the DTC

    • During the key ON test, the PCM detects a PWM signal greater than 65 percent for at least 5 seconds.
    • During the RUN test, the PCM detects a PWM signal less than 5 percent for at least 15 seconds.

Action Taken When the DTC Sets

    • The PCM sends a class 2 message to the IPC to illuminate the charge indicator.
    • The PCM will not illuminate the malfunction indicator lamp (MIL).
    • The PCM will store the conditions present when the DTC set as Failure Records data only.
    • The Service Vehicle Soon (SVS) light may be illuminated.

Conditions for Clearing the MIL/DTC

    • The history DTC will clear after 40 consecutive warm-up cycles have occurred without a malfunction.
    • The DTC can be cleared by using the scan tool Clear DTC Information function.

Step

Action

Value(s)

Yes

No

Connector End View Reference: Engine Electrical Connector End Views or Powertrain Control Module Connector End Views

1

Did you perform the Diagnostic System Check - Vehicle?

--

Go to Step 2

Go to Diagnostic System Check - Vehicle

2

  1. Install a scan tool.
  2. Start the engine.
  3. With a scan tool, observe the GEN - F Terminal parameter in the powertrain control module (PCM) data list .

Does the scan tool indicate that the GEN - F Terminal parameter is within the specified range?

5-95%

Go to Step 3

Go to Step 4

3

With the scan tool, command the generator OFF.

Does the GEN - F Terminal signal parameter change?

--

Go to Testing for Intermittent Conditions and Poor Connections

Go to Step 4

4

  1. Turn OFF the ignition.
  2. Disconnect the generator harness connector.
  3. Connect test lamp to battery positive voltage.
  4. Turn ON the ignition, with the engine OFF.
  5. Probe the F-Terminal in the generator connector.
  6. Observe the GEN - F Terminal Signal parameter in the PCM data list.

Is the GEN - F Terminal Signal parameter near the specified value?

100%

Go to Charging System Test

Go to Step 5

5

Test the generator field duty cycle signal circuit for a short or open. Refer to Circuit Testing and Wiring Repairs .

Did you find and correct the condition?

--

Go to Step 8

Go to Step 6

6

Inspect for poor connections at the harness connector of the PCM. Refer to Connector Repairs .

Did you find and correct the condition?

--

Go to Step 8

Go to Step 7

7

Important: The replacement PCM must be programmed.

Replace the PCM. Refer to Control Module References for replacement, setup, and programming.

Did you complete the replacement?

--

Go to Step 8

--

8

  1. Review and record the scan tool Failure Records data.
  2. Clear any DTCs.
  3. Operate the vehicle within the Failure Records conditions as noted.
  4. Using a scan tool, monitor the Specific DTC info for this DTC.

Does the scan tool indicate that this DTC failed this ignition?

--

Go to Step 2

System OK