GM Service Manual Online
For 1990-2009 cars only

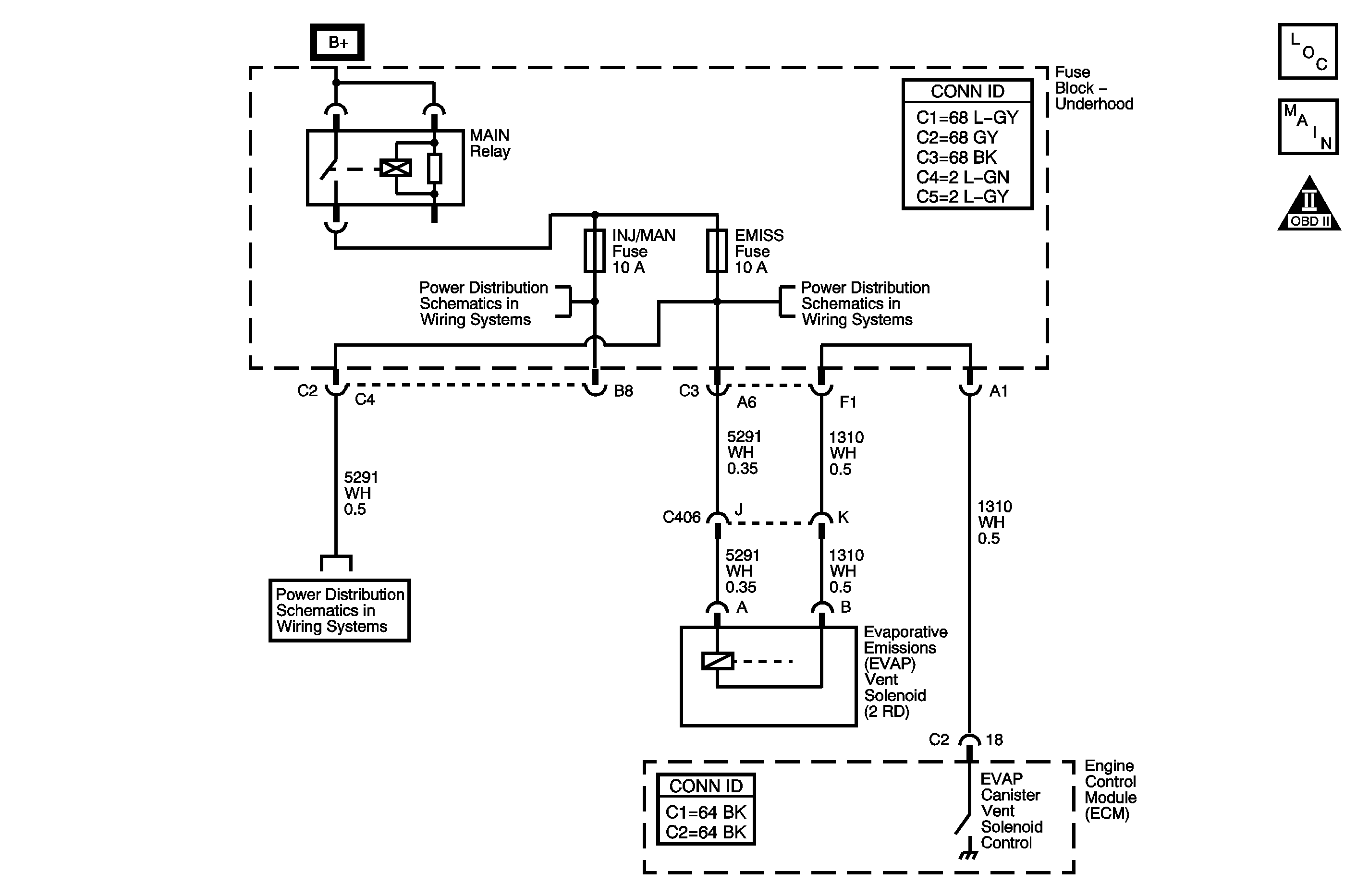
Object Number: 1254389  Size: MF
Engine Controls Component Views
Engine Controls Schematics

Circuit Description

An ignition voltage is supplied to the evaporative emission (EVAP) canister vent solenoid. The control module grounds the EVAP canister vent solenoid control circuit to close the solenoid by means of an internal switch called a driver. The scan tool displays the commanded state of the EVAP canister vent solenoid as ON or OFF. The control module monitors the status of the driver. If the control module detects voltage on the control circuit when the driver is commanded ON, DTC P0448 sets.

The following table illustrates the relationship between the ON and OFF states, and the OPEN or CLOSED states of the EVAP canister vent solenoid.

Control Module Command

EVAP Canister Vent Solenoid Position

ON

CLOSED

OFF

OPEN

Conditions for Running the DTC

    • The engine speed is more than 40 RPM.
    • The system voltage is between 8-18 volts.

Conditions for Setting the DTC

    • The control module detects more than 4.6 volts on the control circuit when the driver is commanded ON.
    • The fault is present for 0.5 seconds.

Action Taken When the DTC Sets

    • The control module illuminates the malfunction indicator lamp (MIL) on the second consecutive ignition cycle that the diagnostic runs and fails.
    • The control module records the operating conditions at the time the diagnostic fails. The first time the diagnostic fails, the control module stores this information in the Failure Records. If the diagnostic reports a failure on the second consecutive ignition cycle, the control module records the operating conditions at the time of the failure. The control module writes the operating conditions to the Freeze Frame and updates the Failure Records.

Conditions for Clearing the DTC

    • A current DTC Last Test Failed clears when the diagnostic runs and passes.
    • A history DTC clears after 40 consecutive warm-up cycles, if no failures are reported by this or any other non-emission related diagnostic.
    • Clear the DTC with a scan tool.

Diagnostic Aids

    • To locate an intermittent problem, command EVAP Vent Solenoid ON and OFF with the ignition ON and the engine OFF, with the scan tool. Wiggling wires while listening for the EVAP vent solenoid to stop clicking may locate a shorted solenoid or the area where a short to voltage in the wiring may exist.
    • For intermittent conditions refer to Intermittent Conditions .

Step

Action

Value

Yes

No

Schematic Reference: Engine Controls Schematics

Connector End View Reference: Engine Control Module Connector End Views or Engine Controls Connector End Views

1

Did you perform the Diagnostic System Check-Engine Controls?

--

Go to Step 2

Go to Diagnostic System Check - Engine Controls

2

  1. Turn ON the ignition, with the engine OFF.
  2. Command the evaporative emission (EVAP) vent solenoid ON and OFF with a scan tool.

Do you hear or feel a click from the EVAP vent solenoid when the solenoid is commanded ON and OFF?

--

Go to Step 3

Go to Step 4

3

  1. Observe the Freeze Frame/Failure Records for this DTC with a scan tool.
  2. Turn OFF the ignition for 30 seconds.
  3. Start the engine.
  4. Operate the vehicle within the Conditions for Running the DTC. You may also operate the vehicle within the conditions that you observed from the Freeze Frame/Failure Records.

Did the DTC fail this ignition?

--

Go to Step 4

Go to Diagnostic Aids

4

  1. Turn OFF the ignition.
  2. Disconnect the EVAP vent solenoid.
  3. Turn ON the ignition, with the engine OFF.
  4. Measure the voltage on the EVAP vent solenoid control circuit. Refer to Circuit Testing in Wiring Systems.

Is the voltage above the specified value?

4.6 V

Go to Step 5

Go to Step 6

5

Test the control circuit of the EVAP vent solenoid for a short to voltage. Refer to Circuit Testing and Wiring Repairs in Wiring Systems.

Did you find and correct the condition?

--

Go to Step 10

Go to Step 7

6

Test for an intermittent and for a poor connection at the EVAP vent solenoid. Refer to Testing for Intermittent Conditions and Poor Connections and Connector Repairs in Wiring Systems.

Did you find and correct the condition?

--

Go to Step 10

Go to Step 8

7

Test for an intermittent and for a poor connection at the control module. Refer to Testing for Intermittent Conditions and Poor Connections and Connector Repairs in Wiring Systems.

Did you find and correct the condition?

--

Go to Step 10

Go to Step 9

8

Replace the EVAP vent solenoid. Refer to Evaporative Emission Canister Vent Solenoid Valve Replacement .

Did you complete the replacement?

--

Go to Step 10

--

9

Replace the control module. Refer to Engine Control Module Replacement .

Did you complete the replacement?

--

Go to Step 10

--

10

  1. Clear the DTCs with a scan tool.
  2. Turn OFF the ignition for 30 seconds.
  3. Start the engine.
  4. Operate the vehicle within the Conditions for Running the DTC. You may also operate the vehicle within the conditions that you observed from the Freeze Frame/Failure Records.

Did the DTC fail this ignition

--

Go to Step 2

Go to Step 11

11

Observe the Capture Info with a scan tool.

Are there any DTCs that have not been diagnosed?

--

Go to Diagnostic Trouble Code (DTC) List

System OK