GM Service Manual Online
For 1990-2009 cars only

Tools Required

    • EN 46342 Driver Handle
    • EN 46351 Crankshaft Rear Oil Seal Driver

Removal Procedure


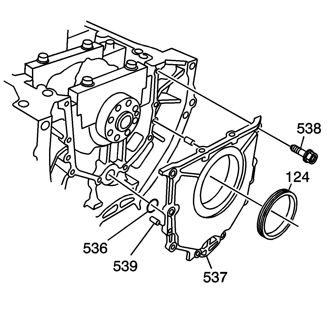
    Object Number: 897003  Size: SH
  1. Remove the engine flywheel. Refer to Engine Flywheel Replacement .
  2. Remove the seal (124) from the rear cover.

Installation Procedure


    Object Number: 897004  Size: SH
  1. Lubricate the lip of the oil seal with a light coat of grease.
  2. Use the EN 46342  (1) and theEN 46351  (2) in order to install the seal squarely into the housing.

  3. Object Number: 897006  Size: SH
  4. Drive the new crankshaft oil seal until the tool bottoms onto the housing. A properly installed seal will be flush with the face of the housing.
  5. Install the engine flywheel . Refer to Engine Flywheel Replacement .