GM Service Manual Online
For 1990-2009 cars only

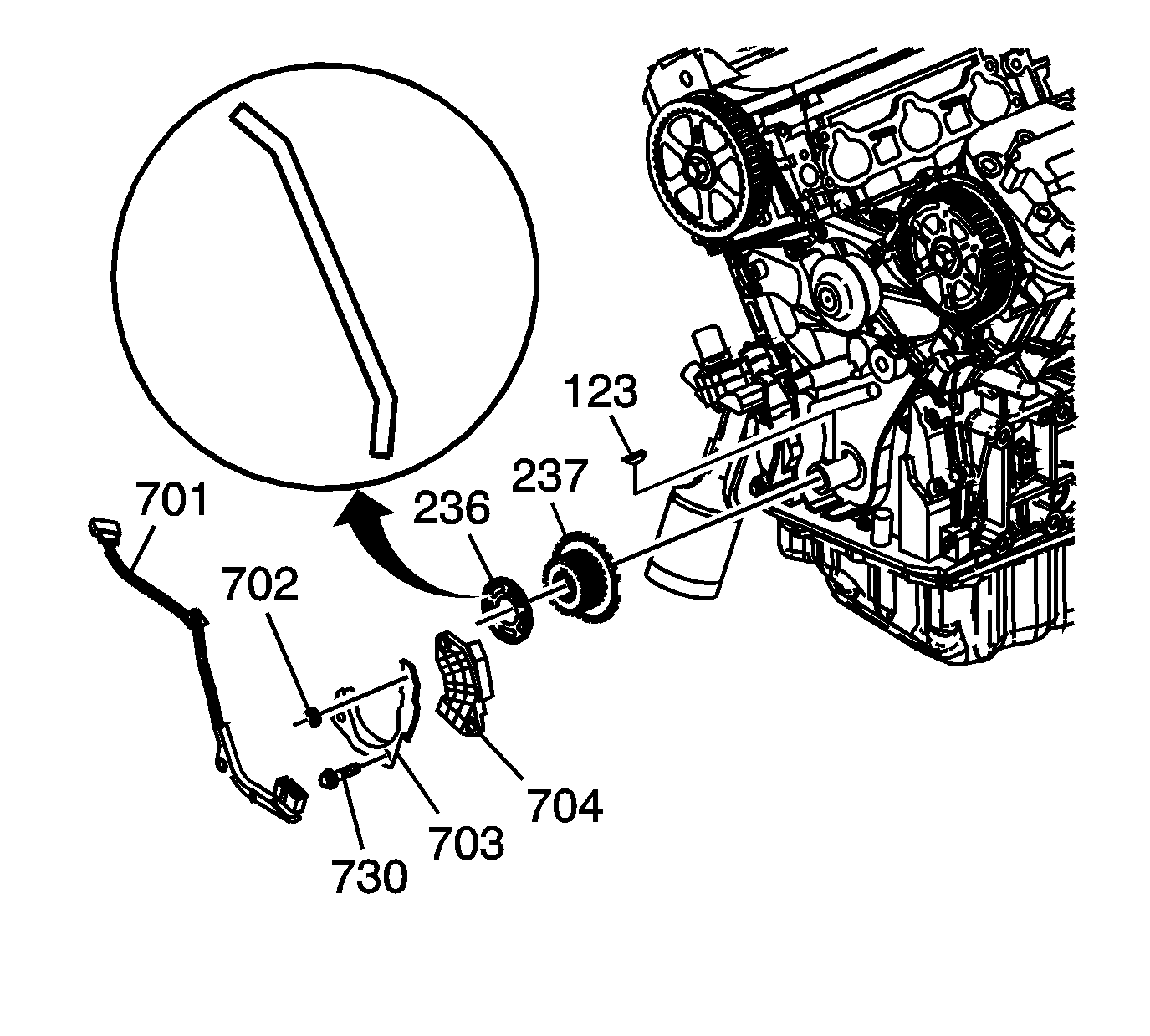
Removal Procedure


    Object Number: 897067  Size: SH
  1. Remove the crankshaft position sensor. Refer to Crankshaft Position Sensor Replacement .
  2. Important: The concave area of the guide faces the front of engine.

  3. Remove the guide (703).
  4. Remove the sprocket and key (237 and 236).

Installation Procedure


    Object Number: 897067  Size: SH
  1. Install the key and sprocket (236 and 237).
  2. Install the guide (703).
  3. Install the crankshaft position sensor. Refer to Crankshaft Position Sensor Replacement .