GM Service Manual Online
For 1990-2009 cars only

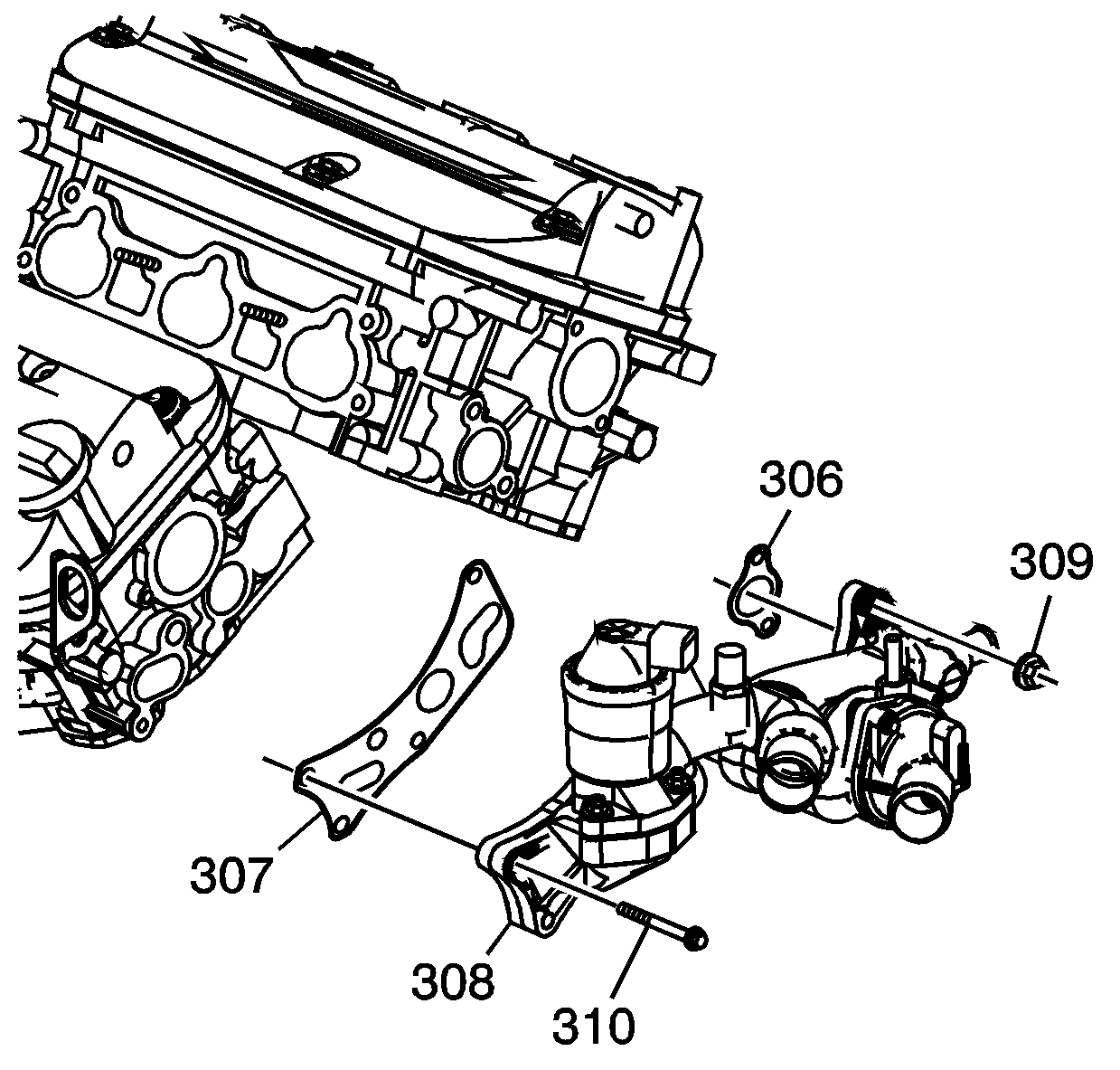
    Object Number: 897111  Size: SH
  1. Remove the throttle body coolant hoses, if required.
  2. Remove the nuts (309) and bolts (310).
  3. Remove the housing (308) and gaskets (306 and 307).

  4. Object Number: 1197326  Size: SH
  5. Remove the nuts (600), exhaust gas recirculation (EGR) valve (601), gasket (602) and studs (603), if required.
  6. Remove the coolant temperature sensor (CTS) (717) and O-ring (716).
  7. Remove the bolts (314), housing (313), O-ring (312) and thermostat (311).

  8. Object Number: 1308004  Size: SH
  9. Remove the coolant crossover pipe (305) and O-rings (304).