GM Service Manual Online
For 1990-2009 cars only

Tools Required

EN 46330 Timing Belt Tensioner Retaining Pin


    Object Number: 897054  Size: SH
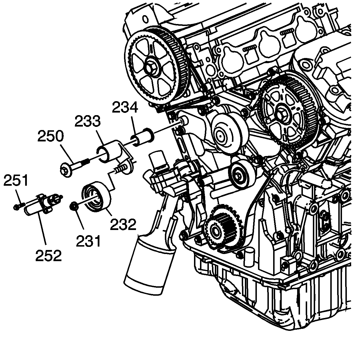
  1. Inspect the tensioner pulley (232) for a grooved or worn belt contact surface or worn bearing.

  2. Object Number: 897062  Size: SH
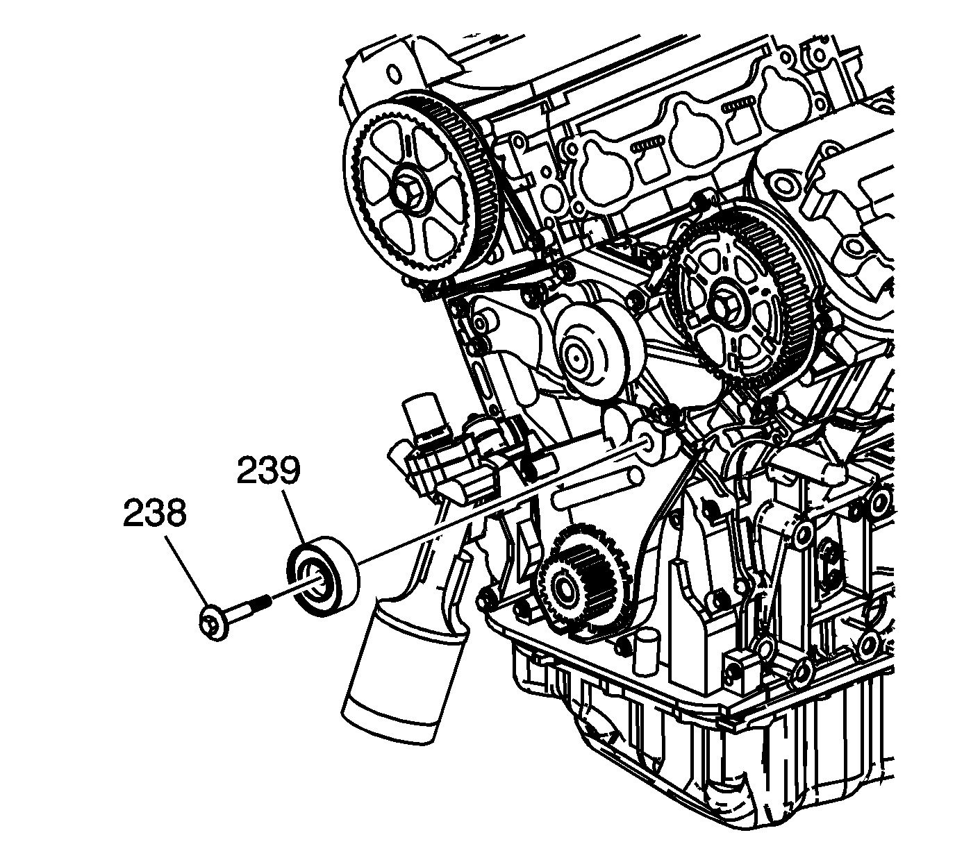
  3. Inspect the idler pulley (239) for a grooved or worn belt contact surface or worn bearing.
  4. Inspect the camshaft and crankshaft sprockets for wear or other damage.

  5. Object Number: 897284  Size: SH
  6. Inspect the belt for cracking, missing or damaged teeth.
  7. Inspect for oil or coolant soaking. Replace the belt if it is oil or coolant soaked. Remove any residual oil or coolant on the belt.

  8. Object Number: 1197322  Size: SH
  9. Remove the EN 46330 from the tensioner (252). The tensioner rod should move outward from the housing and extend to full stroke.
  10. Measure the dimension of the rod at full stroke (a). If the rod extended measures less than or exceeds the specification, replace the tensioner assembly.
  11. Specification
    Tensioner rod fully extended: 48.8-58.7 mm (1.92-2.31 in)

  12. Push on the rod with normal hand pressure. The rod should exert excessive resistance and should not retract easily into the housing. If the rod can be retracted into the housing using normal hand pressure, measure the tensioner spring for proper load.
  13. Specification

        • Tensioner spring load: 151 N (34 lb) at 58.7 mm (2.31 in)
        • Tensioner spring load: 185 N (41.5 lb) at 54.4 mm (2.14 in)
        • Tensioner spring load: 228 N (51 lb) at 48.8 mm (1.92 in)