GM Service Manual Online
For 1990-2009 cars only

Tools Required

    • EN 46342 Driver Handle
    • EN 46351 Crankshaft Rear Oil Seal Driver

    Object Number: 897004  Size: SH
  1. Lubricate the lip of the oil seal with a light coat of grease.
  2. Use the EN 46342  (1) and the EN 46351  (2) in order to install the seal squarely into the housing.

  3. Object Number: 897006  Size: SH
  4. Drive the new crankshaft oil seal until the tool bottoms onto the housing. A properly installed seal will be flush with the face of the housing.

  5. Object Number: 1308161  Size: SH
  6. Clean and dry the engine block and housing mating surfaces.
  7. Apply sealant GM P/N 12346240 (Canadian P/N 10953493), or equivalent, evenly to the mating surface of the housing.
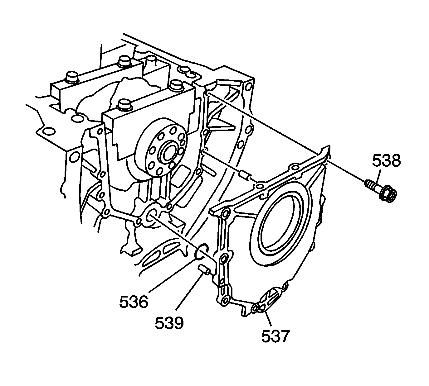
  8. Install the pins (539).
  9. Install the O-ring seal (536).
  10. Notice: Refer to Fastener Notice in the Preface section.

  11. Install the housing (537) and bolts (538).
  12. Tighten
    Tighten the bolts to 12 N·m (106 lb in).