GM Service Manual Online
For 1990-2009 cars only

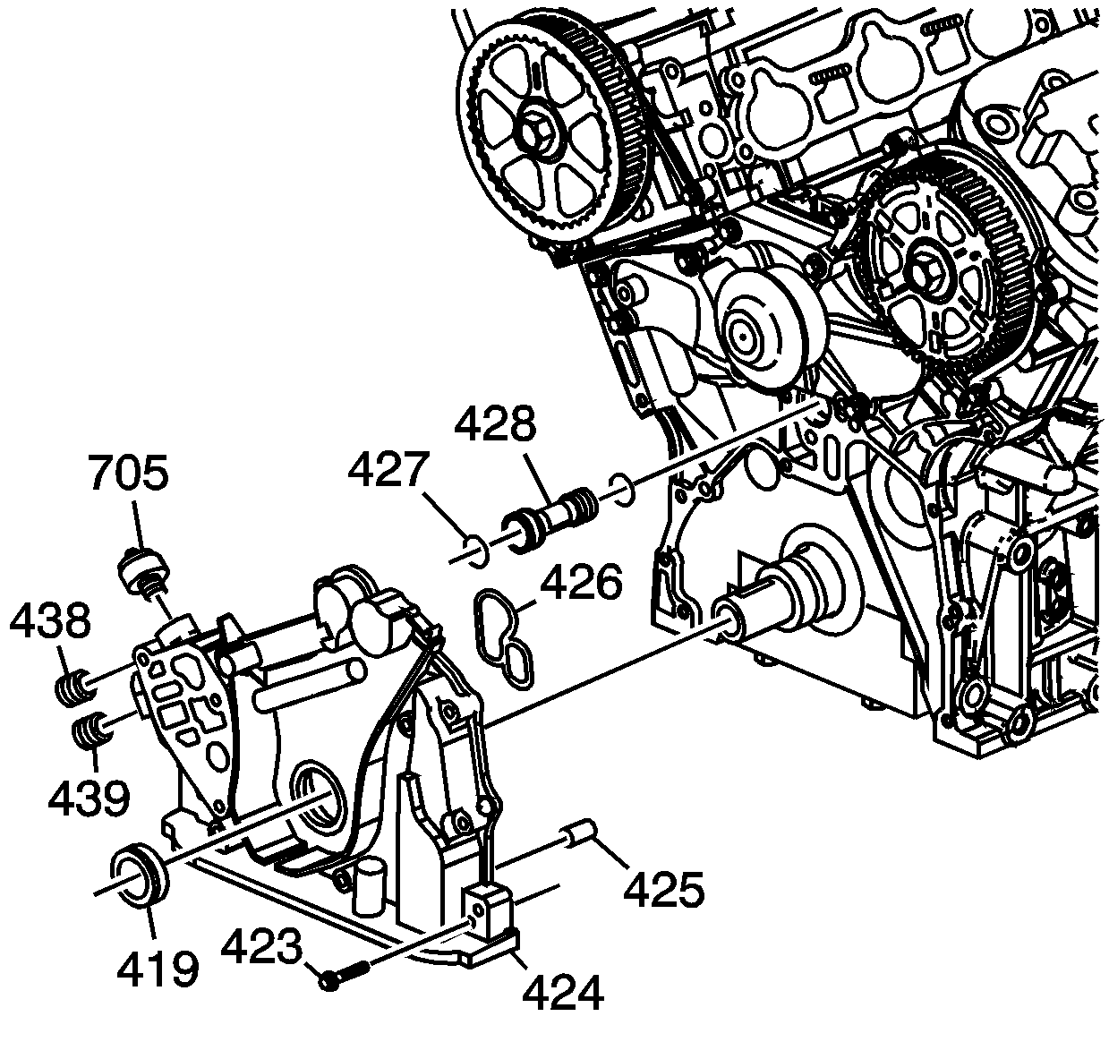
    Object Number: 897071  Size: SH
  1. Install NEW O-rings (427) onto the oil transfer pipe (428).
  2. Install the pipe (428) into the block.
  3. Apply sealant GM P/N 12346240 (Canadian P/N 10953493), or equivalent, evenly to the block mating surface of the oil pump housing and to the inner threads of the bolt holes.
  4. Install the pins (425).
  5. Install a NEW O-ring (426).
  6. Notice: Refer to Fastener Notice in the Preface section.

  7. Install the oil pump assembly (424) and bolts (423). Align the flat surfaces of the oil pump inner rotor with the flat surfaces of the crankshaft.
  8. Tighten
    Tighten the bolts to 12 N·m (106 lb in).

  9. Apply sealant GM P/N 12346240 (Canadian P/N 10953493), or equivalent, to the threads of the switch (705).
  10. Install the oil pressure switch (705).
  11. Tighten
    Tighten the switch to 18 N·m (13 lb ft).