GM Service Manual Online
For 1990-2009 cars only

    Object Number: 1203350  Size: SH
  1. Install an automatic transmission wiring harness O-ring seal (3) on the automatic transmission wiring harness (2) and route the wiring harness through the transmission case housing bore.

  2. Object Number: 1359040  Size: SH
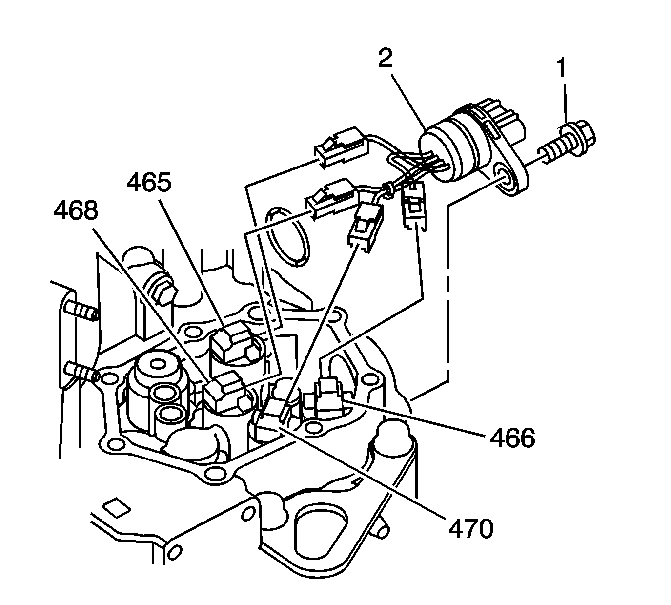
  3. Connect the green wire harness connector to the B shift solenoid valve (470).
  4. Connect the yellow wire harness connector to the TCC solenoid valve (468).
  5. Connect the red wire harness connector to the A shift solenoid valve (466).
  6. Connect the orange wire harness connector to the C shift solenoid valve (465).
  7. Notice: Refer to Fastener Notice in the Preface section.


    Object Number: 1206253  Size: SH
  8. Install the transmission wiring harness assembly (2).
  9. Install the transmission wiring harness M6 x 1.0 x 20 mm bolt (1).
  10. Tighten
    Tighten the bolt to 12 N·m (106 lb in).