GM Service Manual Online
For 1990-2009 cars only

    Notice: Refer to Fastener Notice in the Preface section.


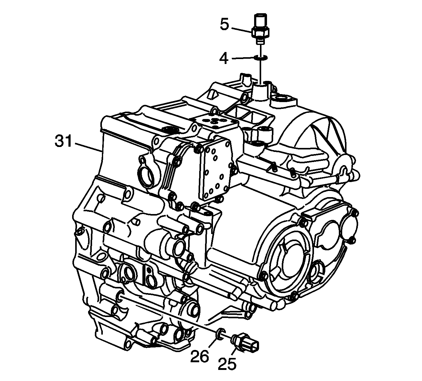
    Object Number: 1203358  Size: SH
  1. Using a new clutch fluid pressure switch sealing washer (4), install the 3rd clutch fluid pressure switch (25).
  2. Tighten
    Tighten the pressure switch to 20 N·m (14 lb ft).

  3. Using a new clutch fluid pressure switch sealing washer (4), install the 4th clutch fluid pressure switch (5).
  4. Tighten
    Tighten the pressure switch to 20 N·m (14 lb ft).