GM Service Manual Online
For 1990-2009 cars only

    Object Number: 1206297  Size: SH
  1. Using an adjustable wrench, turn the manual shift shaft lever (932) counterclockwise until the transaxle is in the PARK position. Park can be felt by the stronger detent.
  2. Once in the PARK position, rotate the manual shift shaft lever (932) clockwise 2 clicks. The transaxle should now be in the NEUTRAL position.

  3. Object Number: 1347239  Size: SH
  4. Place the internal part of the park/neutral position (PNP) switch (42) to the NEUTRAL position.
  5. The PNP switch will click in the NEUTRAL position, and the control shaft hole (1) will align with the positioning line (2) as shown in the insert.


    Object Number: 1203355  Size: SH
  6. Install the PNP switch (42) through the manual shift shaft (932).
  7. Install 2 PNP M6 x 1.0 x 16 mm bolts (44) finger tight into the transmission case (31).

  8. Object Number: 1203354  Size: SH
  9. Install a new PNP switch shaft washer (43) over the manual shift shaft (932).
  10. Align the indicator/pointer (1) of the PNP switch shaft washer (43) with the positioning line (2) on the PNP switch (42).
  11. Install the PNP switch shaft locknut (46) on the manual shift shaft (932) and hand tighten.
  12. Notice: Refer to Fastener Notice in the Preface section.


    Object Number: 1206298  Size: SH
  13. While holding the exposed section of the manual shift shaft (932) with an open end wrench, use another open end wrench to tighten the PNP switch shaft locknut (46).
  14. Tighten
    Tighten the locknut to 12 N·m (106 lb in).

  15. Bend a tab of the PNP switch shaft washer (43) up against the PNP switch shaft locknut (46).
  16. Verify that the PNP switch (42) is still aligned with the indicator pointer (43). If not, reposition the PNP switch (42) and then tighten the 2 bolts (44).
  17. Tighten
    Tighten the bolts to 12 N·m (106 lb in).


    Object Number: 1347241  Size: SH
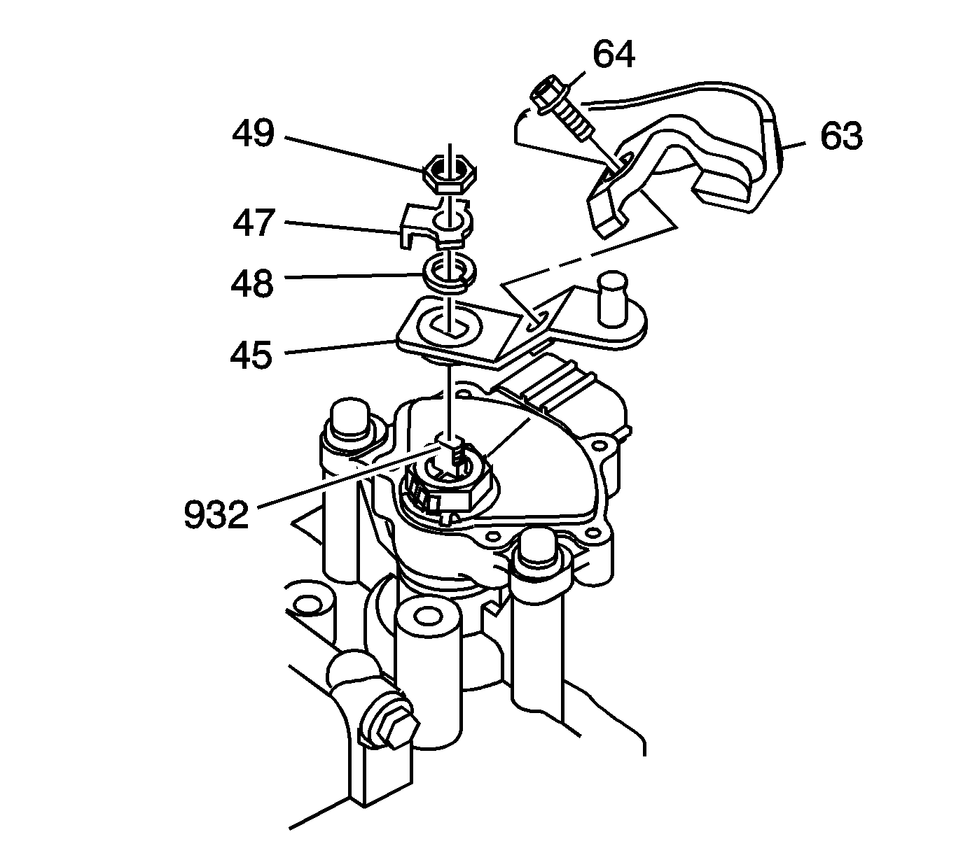
  18. Install the following components to the manual shift shaft (932):
  19. • The automatic transmission range selector lever (45)
    • The automatic transmission range selector lever spring washer (48)
    • The automatic transmission range selector lever lock tab washer (47)
    • The automatic transmission range selector retainer nut (49)

    Tighten
    Tighten the nut to 12 N·m (106 lb in).

  20. Install the automatic transmission range selector lever cover (63).
  21. Install the automatic transmission range selector lever cover M6 x 1.0 x 16 mm bolt (64).
  22. Tighten
    Tighten the bolt to 12 N·m (106 lb in).