GM Service Manual Online
For 1990-2009 cars only
Makes
🢒
Saturn
🢒
2004
🢒
VUE - FWD
🢒
Transmission/Transaxle
🢒
Automatic Transmission - 5AT
🢒 HVAC Component Views
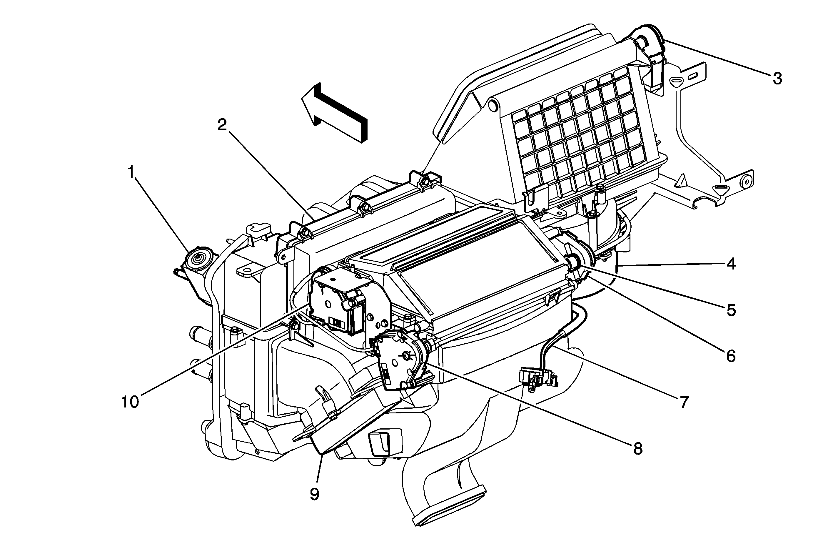
HVAC Module Components
(1)
Thermal Expansion Valve
(2)
Evaporator
(3)
Recirculation Actuator
(4)
HVAC Blower Motor
(5)
Blower Motor Resistor - Hidden Behind Blower Motor
(6)
Mode Actuator - Panel
(7)
Temperature Cable
(8)
Mode Actuator - Floor
(9)
Heater Core
(10)
Mode Actuator - Defrost