GM Service Manual Online
For 1990-2009 cars only
Makes
🢒
Saturn
🢒
2004
🢒
VUE - FWD
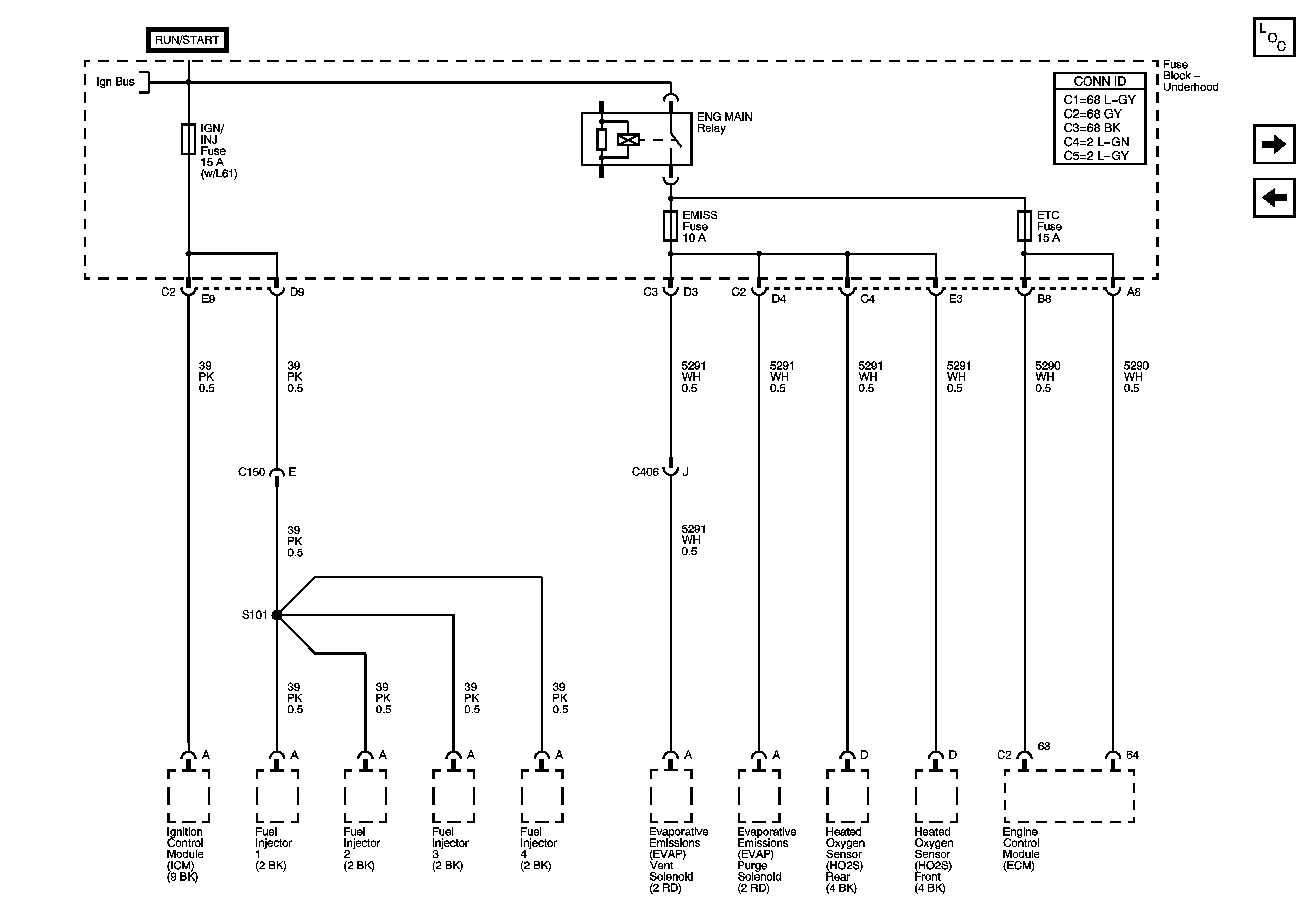
🢒 IGN INJ, EMISS, and ETC Fuses - L61
IGN INJ, EMISS, and ETC Fuses - L61
IGN INJ,EMISS, and ETC Fuses - L61
Master Electrical Component List
BACKUP,PWR TRAIN,ENG IGN, and ABS Fuses
ENG MAIN Relay, EMISS, ECM/CAM, and INJ/MANF Fuses
Ignition Switch