GM Service Manual Online
For 1990-2009 cars only
Makes
🢒
Saturn
🢒
2004
🢒
VUE - FWD
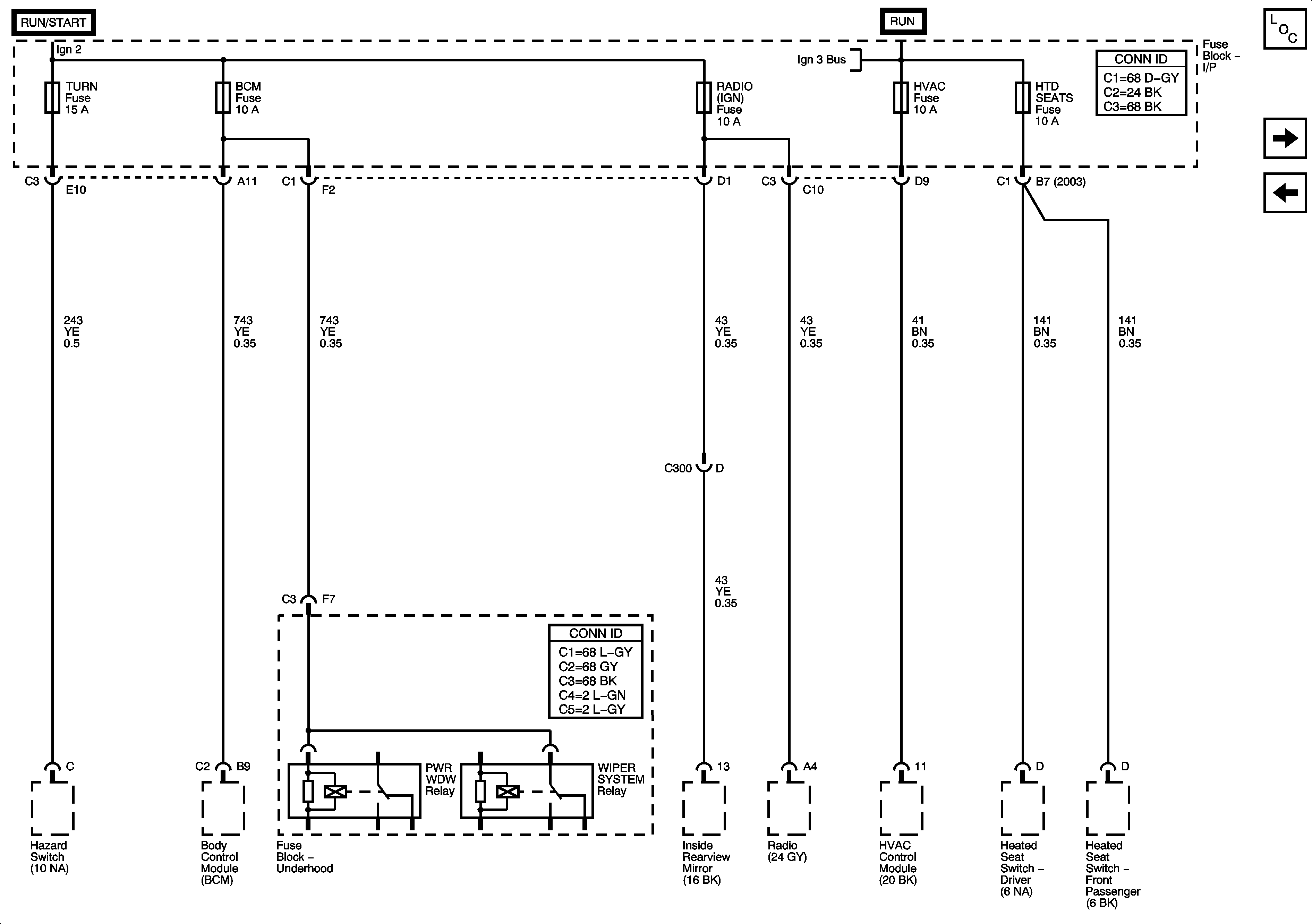
🢒 TURN,BCM,RADIO(IGN),HVAC, and HTD SEATS Fuses
TURN,BCM,RADIO(IGN),HVAC, and HTD SEATS Fuses
TURN, BCM, RADIO (IGN), HVAC, and HTD SEATS Fuses
Master Electrical Component List
RADIO, BCM/CLUSTER, INT LIGHTS, PARK, HAZARD, and LOCK MIRROR Fuses
IGN 1, BCM(IGN1), AIR BAG, AND EPS Fuses
Ignition Switch