GM Service Manual Online
For 1990-2009 cars only
Makes
🢒
Saturn
🢒
2004
🢒
VUE - FWD
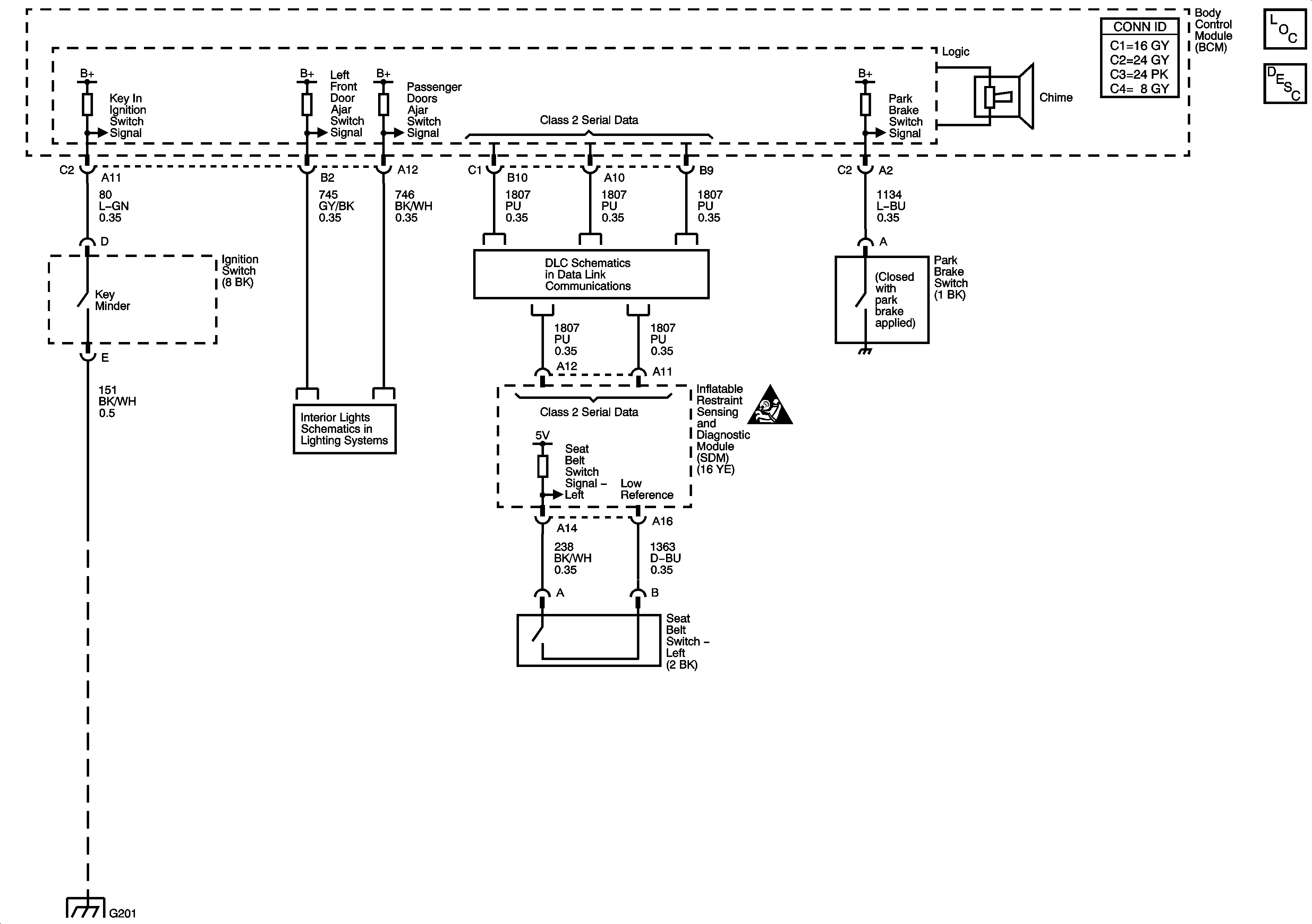
🢒 Audible Warning Schematic
Audible Warning Schematic
Master Electrical Component List
Audible Warnings Description and Operation
DLC Schematic
Interior Lights Schematics
SIR Caution for Zoning
G201