GM Service Manual Online
For 1990-2009 cars only
Makes
🢒
Saturn
🢒
2004
🢒
VUE - FWD
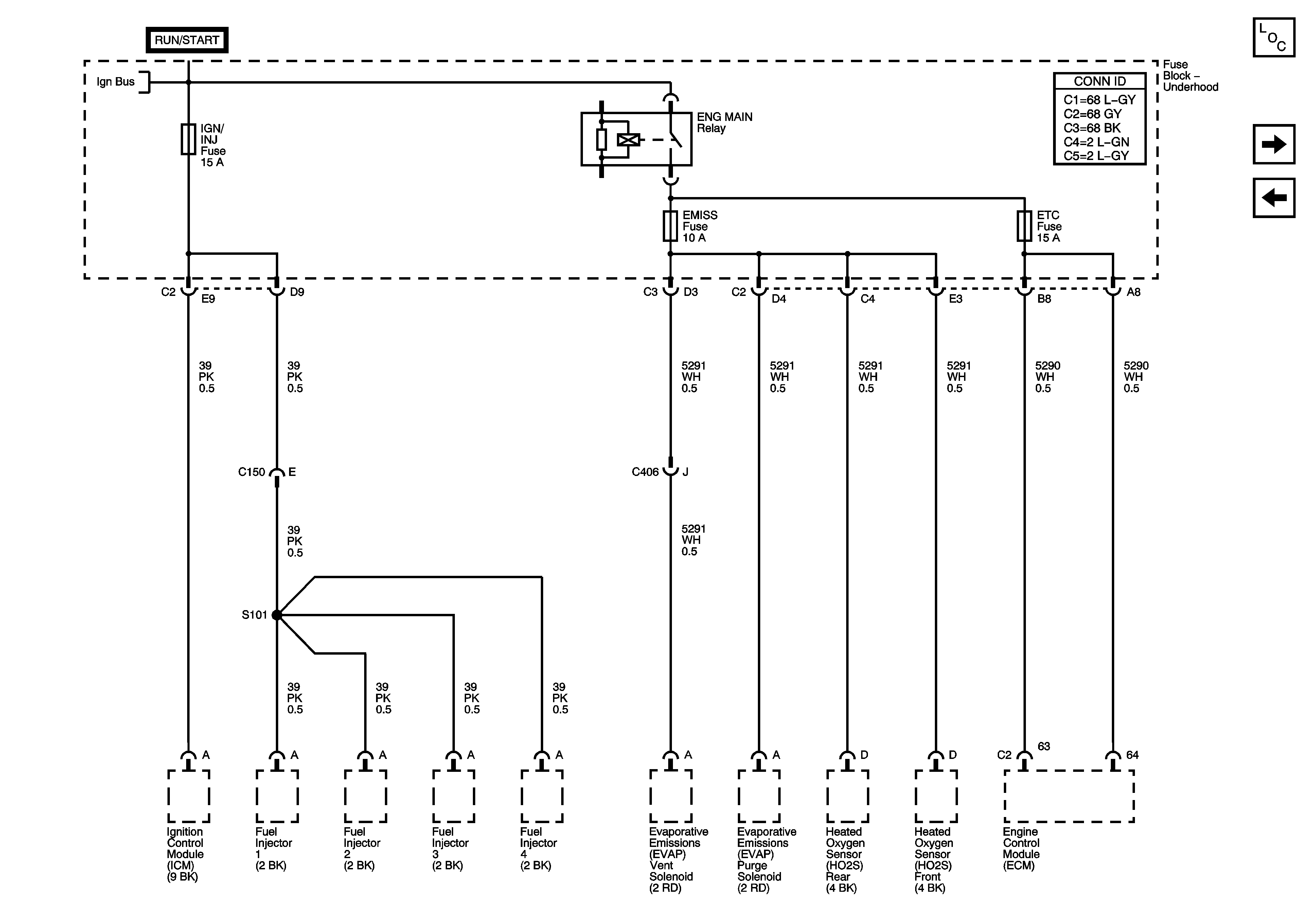
🢒 L61-ENG MAIN Relay, EMISS Fuse, ETC Fuse, and the IGN/INJ Fuse
L61-ENG MAIN Relay, EMISS Fuse, ETC Fuse, and the IGN/INJ Fuse
L61 - ENG MAIN Relay, IGN/INJ, EMISS, and ETC Fuses
Master Electrical Component List
L66 1 of 2 - ENG MAIN Relay, EMISS Fuse, and the INJECTORS Fuse
BACKUP, PWR TRAIN, and ABS Fuses
IGN Fuse, Ignition Switch, and the Igntion Switch Position Circuits