GM Service Manual Online
For 1990-2009 cars only

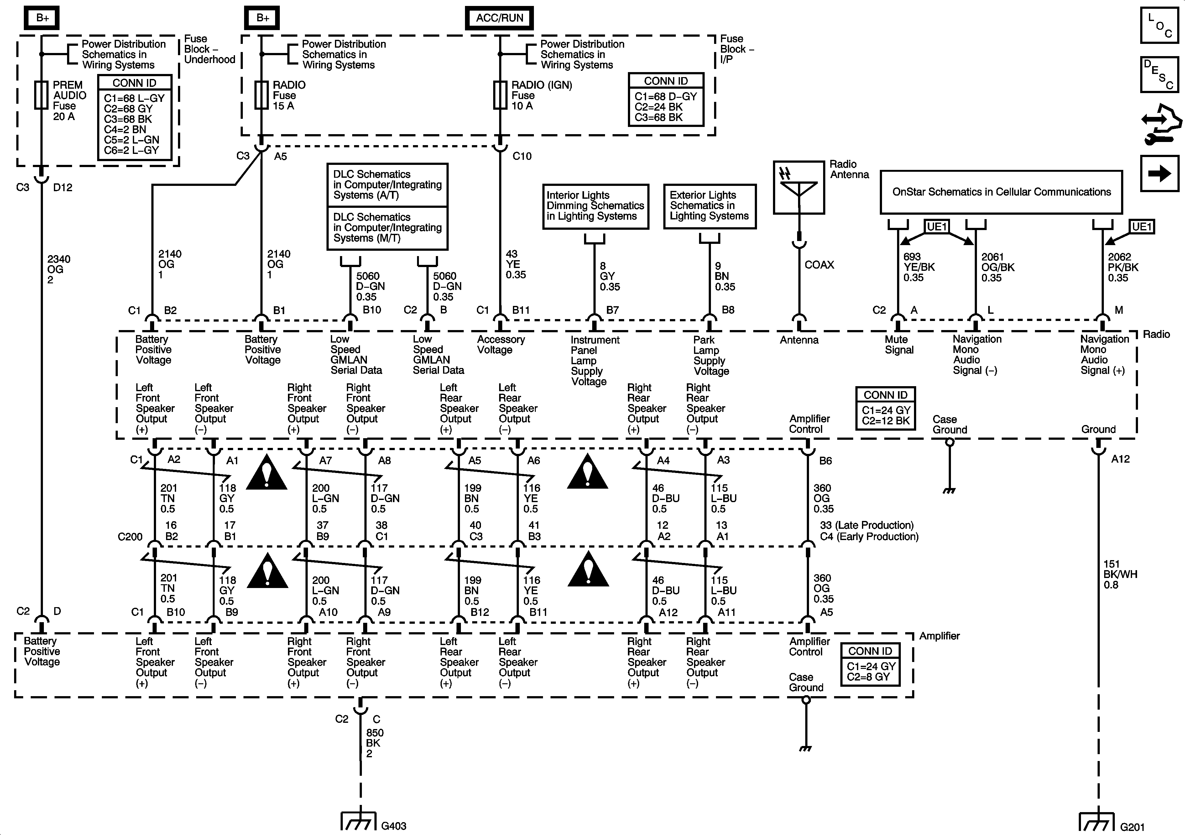
Radio/Audio System Schematics U1C/UM7


Object Number: 1501731  Size: FS

Radio/Audio System Schematics WBM

Figure 1:

Power and Ground


Object Number: 1501732  Size: FS
Figure 2:

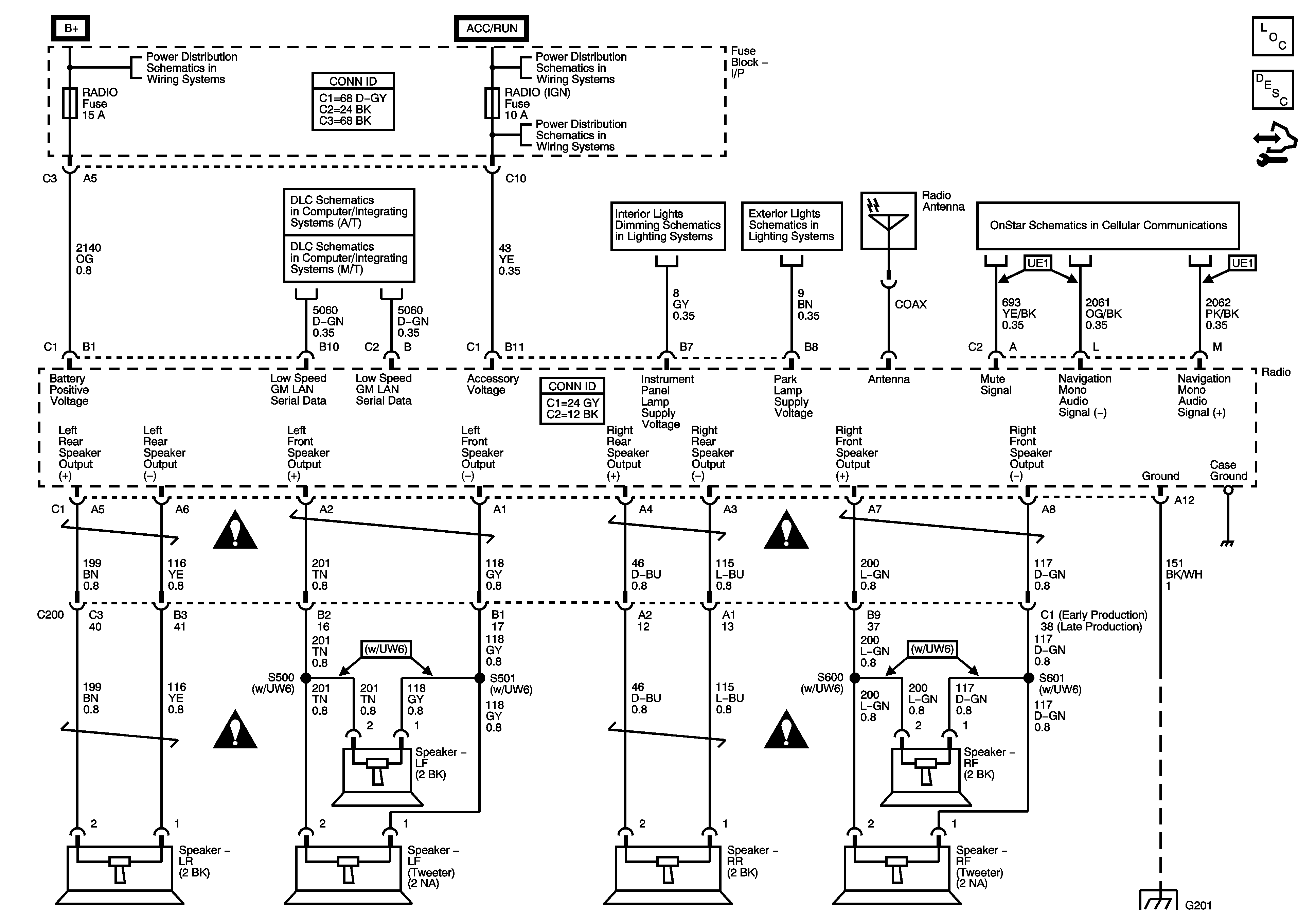
Speakers


Object Number: 1501730  Size: FS

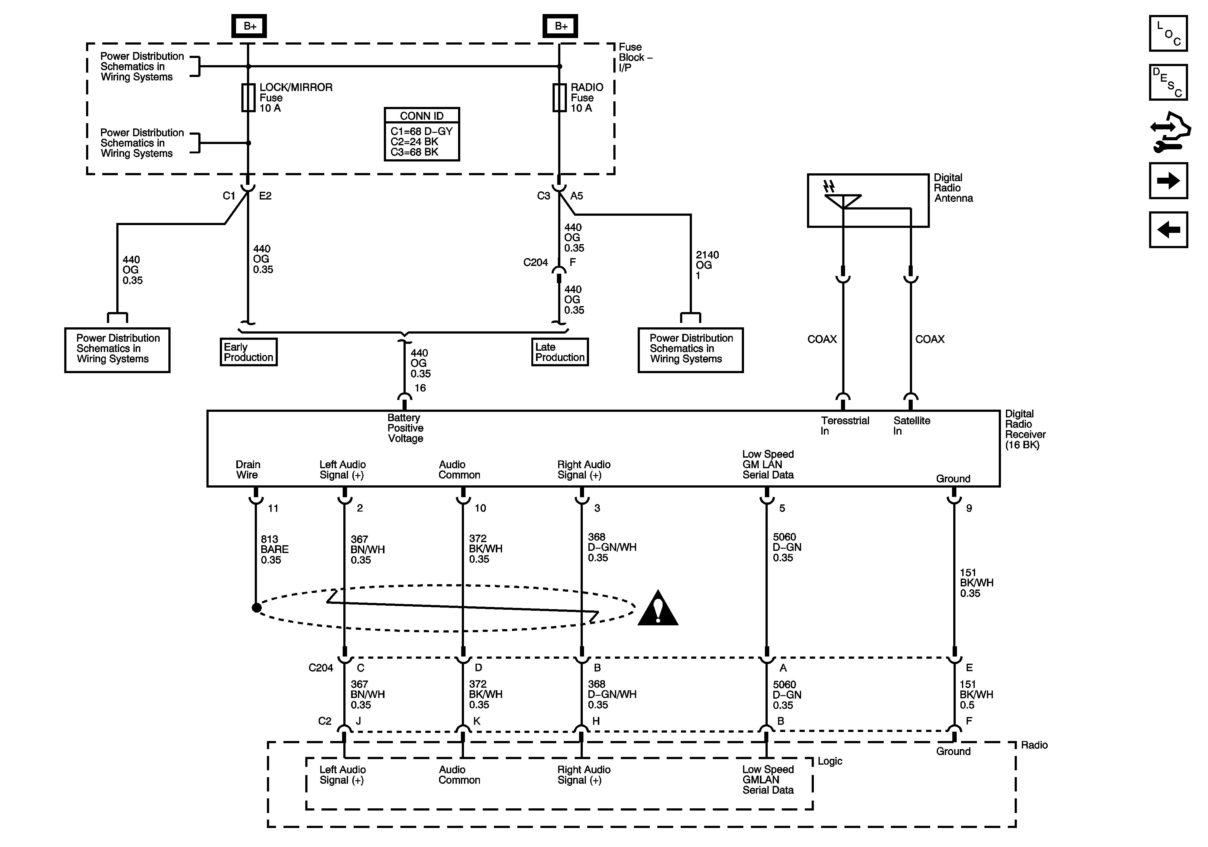
Radio/Audio System Schematics U2K

Figure 1:

Power and Ground


Object Number: 1501732  Size: FS
Figure 2:

Digital Radio Receiver


Object Number: 1501733  Size: FS
Figure 3:

Speakers


Object Number: 1501730  Size: FS