GM Service Manual Online
For 1990-2009 cars only
Makes
🢒
Saturn
🢒
2005
🢒
VUE - FWD
🢒
Transmission/Transaxle
🢒
Automatic Transaxle - 4T40-E/4T45-E
🢒 Automatic Transmission Controls Schematics
Figure
1:
Power, Ground, Solenoid Controls and VSS
Master Electrical Component List
Transmission Component and System Description
Control Module References
ISS, TFT, TFP Switches and Indicators
Automatic Transmission Schematic Icons
Automatic Transmission Schematic Icons
Automatic Transmission Schematic Icons
B+ Bussing, EPS Fuse
PWR WDW, ABS, ABS PWR, HVAC BLOWER, AUX1 OUTLET, CIGAR/AUX2, ECT/TCM, and SUNROOF Fuses
IGN Fuse and Ignition Circuits
BACKUP, PWR TRAIN, and ABS 10A Fuses
G301 - 2 of 2
L61 w/M16/M75, L66
Stop Lamps
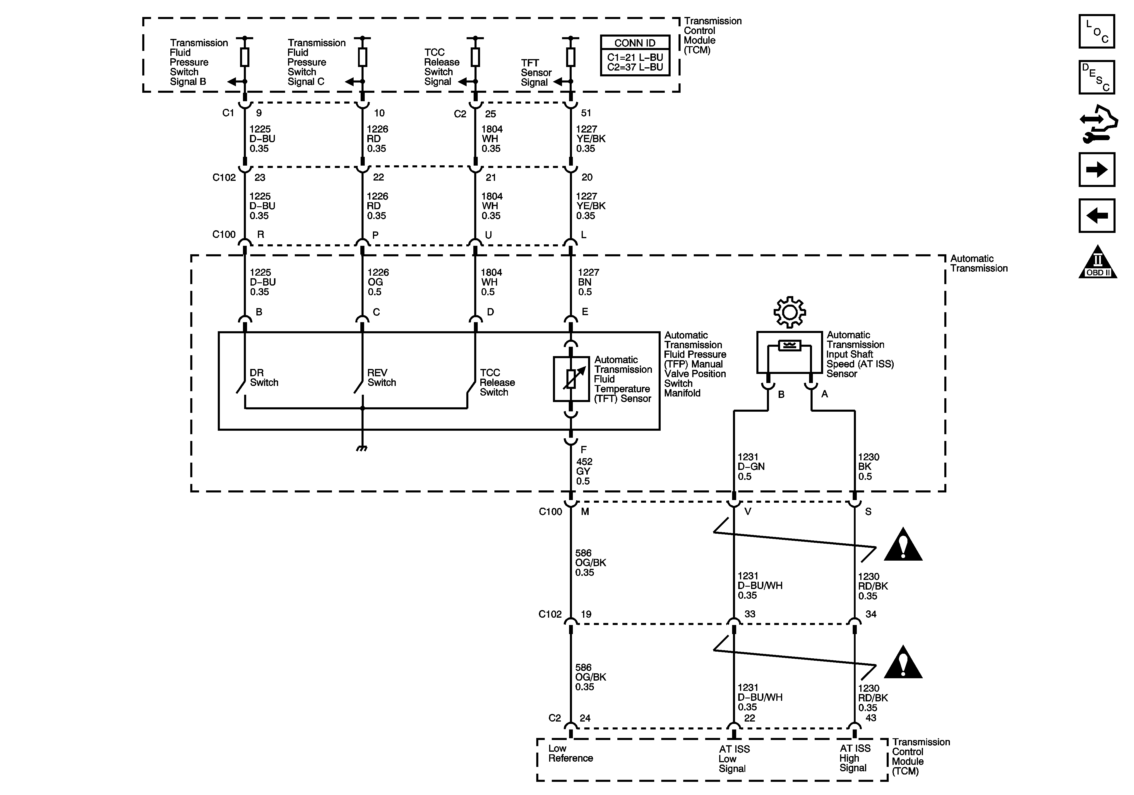
Figure
2:
ISS, TFT,TFP Switches, and Indicators
Master Electrical Component List
Transmission Component and System Description
Control Module References
PNP Switch
Power, Ground, Solenoid Controls and VSS
Automatic Transmission Schematic Icons
Automatic Transmission Schematic Icons
Figure
3:
PNP Switch
Master Electrical Component List
Transmission Component and System Description
Control Module References
ISS, TFT, TFP Switches and Indicators
Automatic Transmission Schematic Icons
IGN Fuse and Ignition Circuits
BACKUP, PWR TRAIN, and ABS 10A Fuses