GM Service Manual Online
For 1990-2009 cars only
Makes
🢒
Saturn
🢒
2007
🢒
VUE - FWD
🢒
Diagnostic Navigation
🢒
Vehicle Diagnostic Information
🢒 Disassembled Views
Figure
1:
Intake Manifold
(500)
Intake Manifold
(501)
Gasket
(502)
Cover - Side
(503)
Nut
(504)
Bolt/Stud
(505)
Cover - Side
(506)
Gasket
(507)
Nut
(508)
Bolt
(509)
Exhaust Gas Recirculation (EGR) Tube
(510)
Bolt
(511)
Gasket
(512)
Cover - Top
(513)
Bolt
(514)
Nut
(515)
Stud
(516)
Stud
(517)
Gasket
(518)
Throttle Body
(519)
Nut
(520)
Gasket
(520)
Gasket
(521)
Spacer
(535)
Stud
(548)
Positive Crankcase Ventilation (PCV) Hose
(549)
Clamp
(553)
Stud
(554)
Cap
(555)
Bolt
(708)
Bolt
(709)
Front Lift Bracket
(711)
Bolt
(712)
Manifold Absolute Pressure (MAP) Sensor
(713)
O-Ring
(714)
O-Ring
(715)
Intake Air Temperature (IAT) Sensor
(718)
Evaporative Emission (EVAP) Valve
(719)
Clamp
(725)
Hose
(726)
Hose
(727)
Bolt
(728)
Dampner
(729)
Bolt
Figure
2:
Camshaft Timing Components
(227)
Balancer Bolt with Washer
(228)
Crankshaft Balancer
(229)
Cover - Lower Front
(230)
Seal
(231)
Nut
(232)
Tensioner Pulley
(233)
Tensioner Bracket
(234)
Tensioner Bushing
(235)
Timing Belt
(236)
Guide
(237)
Sprocket
(238)
Bolt
(239)
Idler Pulley
(240)
Bolt
(241)
Sprocket
(242)
Bolt
(243)
Seal
(244)
Cover - Upper Rear
(245)
Seal
(246)
Cover - Upper Rear
(247)
Bolt
(248)
Sprocket
(249)
Bolt
(250)
Bolt
(251)
Bolt
(252)
Tensioner
(256)
Seal
(257)
Cover - Upper Front
(258)
Seal
(259)
Cover - Upper Front
(260)
Grommet
(260)
Grommet
(260)
Grommet
(261)
Bolt
(262)
Bolt
(271)
Label
(272)
Seal
(700)
Camshaft Position (CMP) Sensor
(701)
Harness
(702)
Nut
(703)
Guide
(704)
Crankshaft Position (CKP) Sensor
(723)
Bolt
(730)
Bolt
Figure
3:
Cylinder Head/Upper Engine
(100)
Engine Block
(200)
Cylinder Head
(208)
Bolt
(225)
Gasket
(226)
Pin
(429)
Oil Level Indicator
(430)
O-Ring
(431)
Restrictor
(441)
O-Ring
(522)
Fuel Feed Pipe
(523)
Fuel Rail with Injectors and Hoses
(524)
Bolt
(525)
O-Ring
(526)
Clip
(527)
Fuel Injector
(528)
O-Ring
(530)
Nut
(531)
Manifold
(532)
Bolt
(533)
Gasket
(534)
Stud
(535)
Stud
(540)
Seal
(541)
Gasket
(542)
Cover
(543)
Bolt
(544)
Grommet
(545)
Oil Fill Cap
(546)
O-Ring
(547)
Pin
(549)
O-Ring
(551)
Positive Crankcase Ventilation (PCV) Valve
(552)
Bolt
(706)
Spark Plug
(707)
Ignition Coil
(708)
Bolt
(731)
Nut
Figure
4:
Cylinder Head Assembly
(200)
Cylinder Head
(201)
Guide - Intake
(202)
Seat - Intake
(203)
Seal - Intake
(204)
Spring - Intake
(205)
Cap - Intake
(206)
Keys - Intake
(207)
Valve Lash Adjuster
(209)
Camshaft
(210)
O-Ring
(211)
Cap
(212)
Bolt
(213)
Stud
(214)
Bolt
(214)
Bolt
(215)
Rocker Arm Assembly - Intake
(216)
Bolt
(216)
Bolt
(217)
Nut
(217)
Nut
(218)
Rocker Arm - Exhaust
(219)
Spring
(220)
Shaft - Exhaust
(221)
Shaft - Intake
(222)
Valve - Intake
(223)
Seal
(263)
Valve - Exhaust
(264)
Guide - Exhaust
(265)
Seat - Exhaust
(266)
Seal - Exhaust
(267)
Spring - Exhaust
(268)
Cap - Exhaust
(269)
Keys - Exhaust
(270)
Gasket
(534)
Stud
Figure
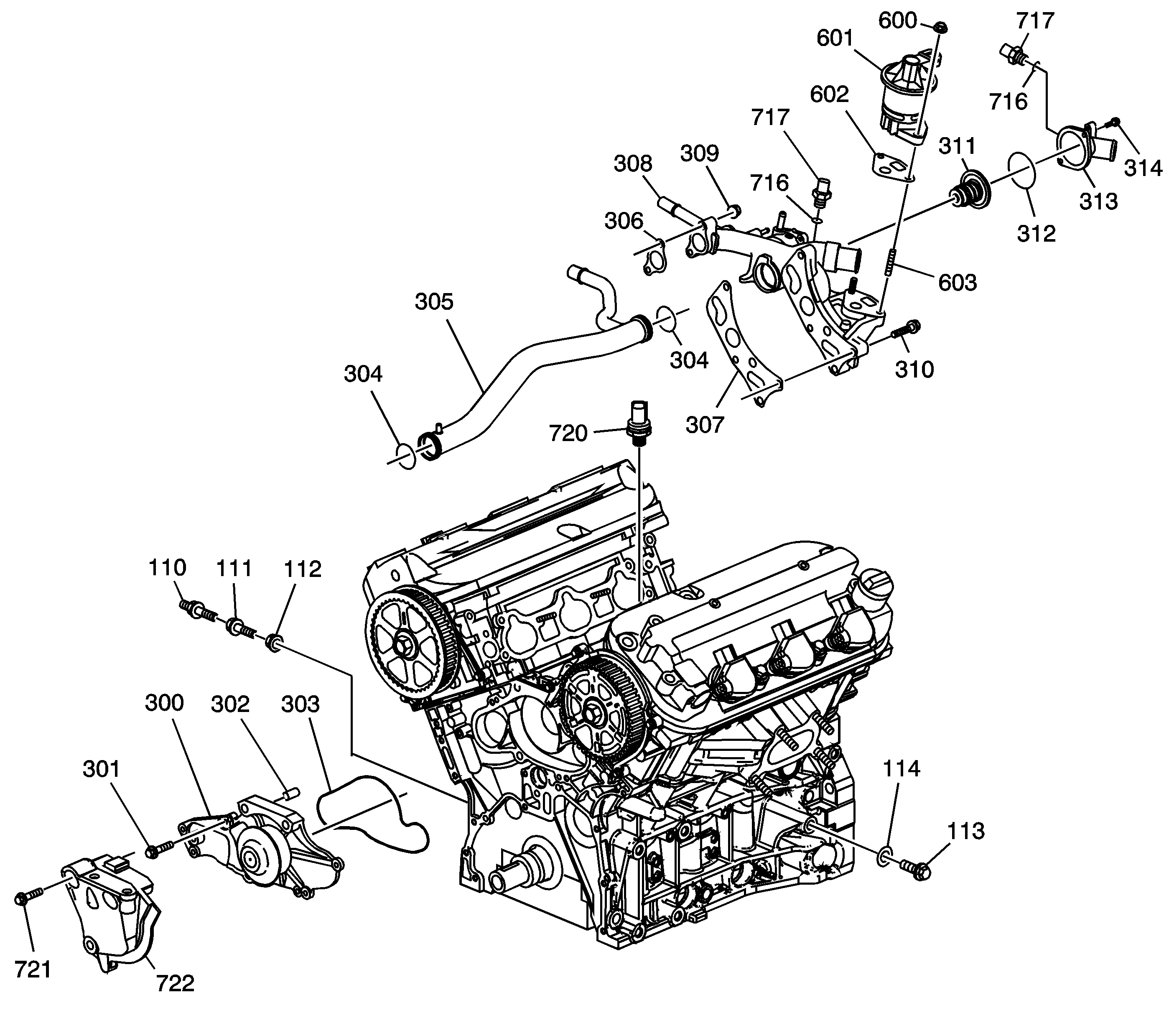
5:
Cooling System/EGR
(110)
Coolant Drain Plug
(111)
Coolant Drain Fitting
(112)
Washer
(113)
Coolant Drain Plug
(114)
Washer
(300)
Water Pump
(301)
Bolt
(302)
Pin
(303)
O-Ring
(304)
O-Ring
(304)
O-Ring
(305)
Coolant Crossover Pipe
(306)
Gasket
(307)
Gasket
(308)
Housing
(309)
Nut
(310)
Bolt
(311)
Thermostat
(312)
O-Ring
(313)
Housing
(314)
Bolt
(600)
Nut
(601)
Exhaust Gas Recirculation (EGR) Valve
(602)
Gasket
(603)
Stud
(716)
O-Ring
(716)
O-Ring
(717)
Engine Coolant Temperature (ECT) Sensor
(717)
Engine Coolant Temperature (ECT) Sensor
(720)
Knock Sensor
(721)
Bolt
(722)
Mount - Front
Figure
6:
Oiling System
(404)
Bolt
(405)
Screen
(406)
O-Ring
(410)
Oil Filter
(411)
Fitting
(412)
Oil Flow Control Module
(413)
Spring
(414)
Valve
(415)
O-Ring
(416)
Solenoid
(417)
Bolt
(418)
O-Ring - With Screen
(419)
Seal
(420)
Valve
(421)
Spring
(422)
Bolt
(423)
Bolt
(424)
Oil Pump
(425)
Pin
(426)
O-Ring
(427)
O-Ring
(428)
Oil Transfer Pipe
(432)
Rotor - Inner
(433)
Rotor - Outer
(434)
Cover
(435)
Bolt
(436)
Bolt
(437)
Oil Flow Control Switch
(438)
Plug
(439)
Plug
(440)
O-Ring
(705)
Oil Pressure Switch
Figure
7:
Lower Engine Assembly
(100)
Engine Block
(102)
Crankshaft
(103)
Cap
(104)
Bearing - Thrust
(105)
Bearing - Main Upper
(106)
Bearing - Main Lower
(107)
Pin
(108)
Bolt
(109)
Bolt
(115)
Bolt
(116)
Connecting Rod Cap
(117)
Bearing - Connecting Rod
(118)
Connecting Rod
(119)
Pin
(120)
Piston
(121)
Clip
(121)
Clip
(122)
Piston Rings
(123)
Key
(124)
Seal
(125)
Flywheel
(126)
Washer
(127)
Bolt
(128)
Pin
(129)
Pin
(400)
Oil Pan
(401)
O-Ring
(402)
Pin
(403)
Drain Plug
(404)
Bolt
(404)
Bolt
(405)
Screen
(406)
O-Ring
(407)
Bolt
(408)
Deflector
(409)
Bolt
(536)
O-Ring
(537)
Housing
(538)
Bolt
(539)
Pin