GM Service Manual Online
For 1990-2009 cars only
Makes
🢒
Saturn
🢒
2007
🢒
VUE - FWD
🢒 Brake Warning System
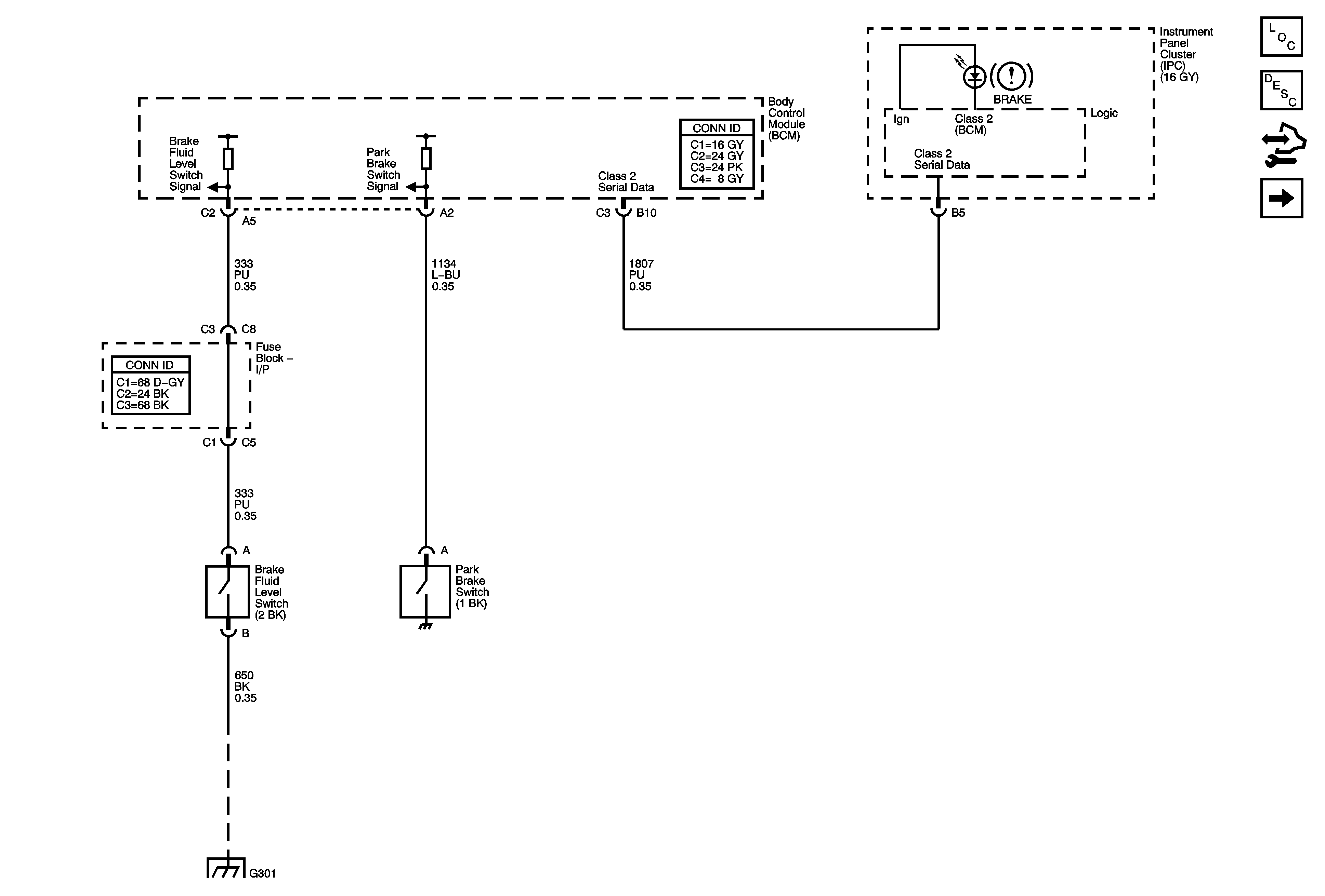
Brake Warning System
Brake Warning System
Master Electrical Component List
Brake Warning System Description and Operation
Control Module References
Hill Hold Valve (HP7)
G301 1 of 2