GM Service Manual Online
For 1990-2009 cars only
Makes
🢒
Suzuki
🢒
2007
🢒
XL-7 AWD
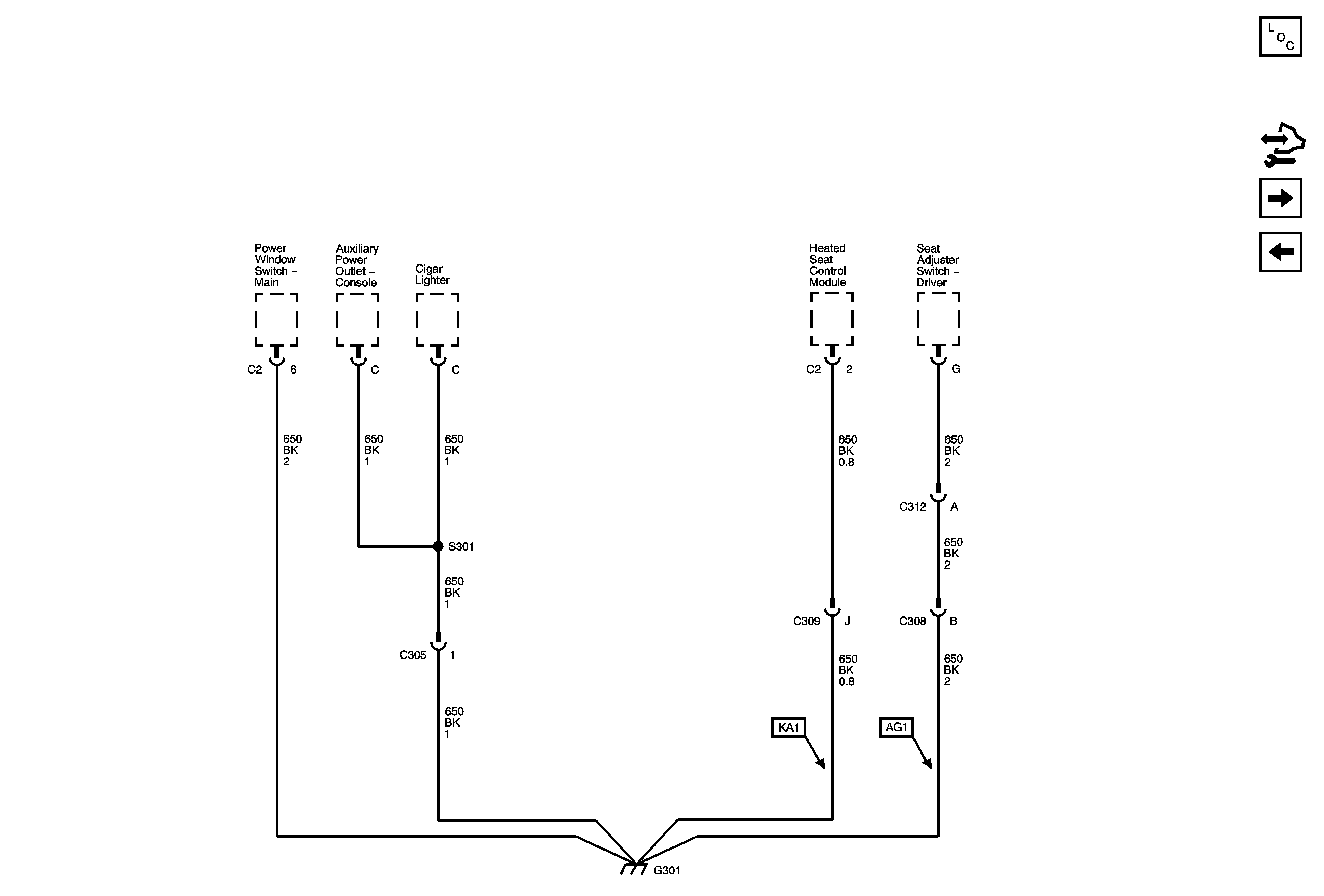
🢒 G301
G301
G301
Master Electrical Component List
Control Module References
G311
G203, G205, G207