GM Service Manual Online
For 1990-2009 cars only
Makes
🢒
Suzuki
🢒
2008
🢒
XL-7 AWD
🢒
Diagnostic Navigation
🢒
Vehicle Diagnostic Information
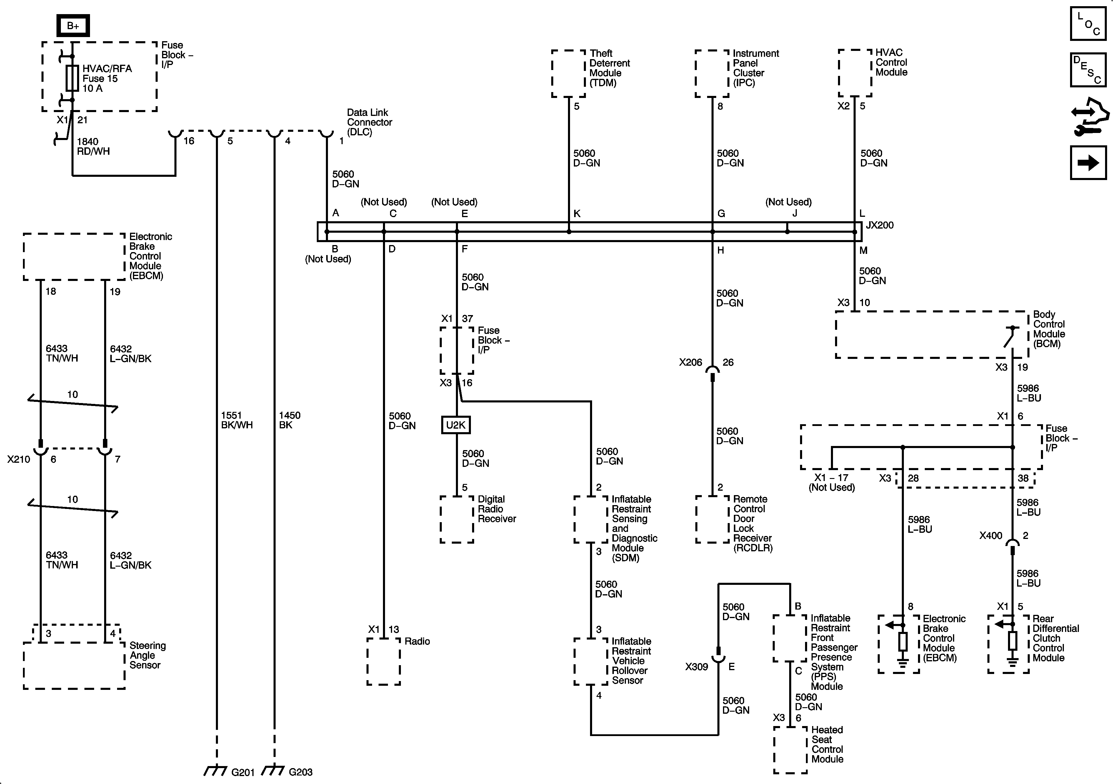
🢒 Data Communication Schematics
Figure
1:
Low Speed GMLAN
Master Electrical Component List
Data Link Communications Description and Operation
Control Module References
Figure
2:
High Speed GMLAN