GM Service Manual Online
For 1990-2009 cars only
Makes
🢒
Suzuki
🢒
2009
🢒
XL-7 FWD
🢒 Engine Data Sensors - Heated Oxygen Sensors
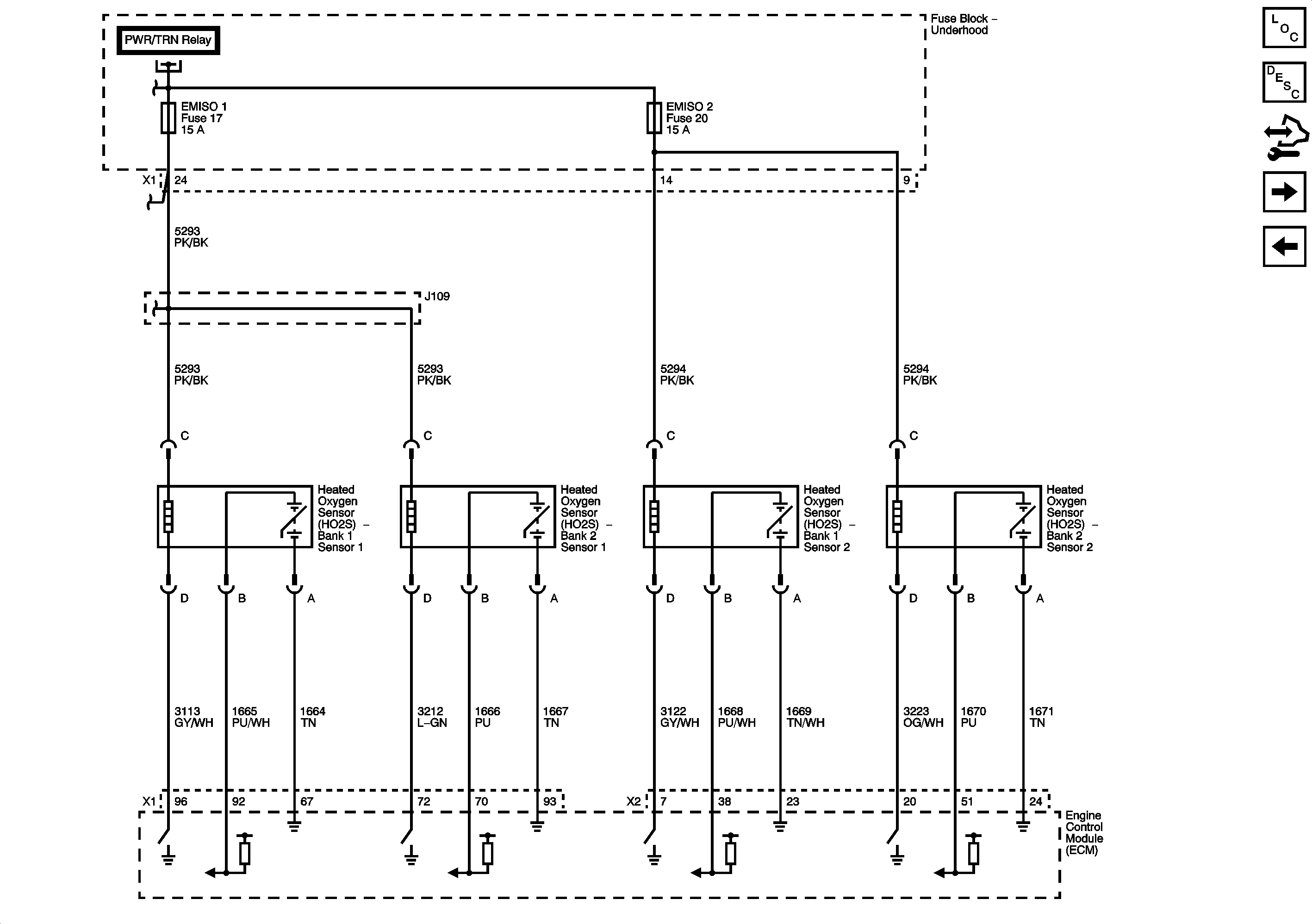
Engine Data Sensors - Heated Oxygen Sensors
Engine Data Sensors - Heated Oxygen Sensors
Master Electrical Component List
Engine Control Module Description
Control Module References
Engine Data Sensors - Throttle Controls
Engine Data Sensors - Pressure and Temperature
PWR/TRN BUS - EMM DEV 1 and EMM DEV 2
PWR/TRN BUS - EMM DEV 1 and EMM DEV 2