GM Service Manual Online
For 1990-2009 cars only
Figure 1:

Blower Controls


Object Number: 818810  Size: FS
Master Electrical Component List
Air Delivery Description and Operation
Compressor Controls
Batt 1 Fuse
Blower, Cruise, HVAC
Batt 2
Batt 1 Fuse
Blower, Cruise, HVAC
G200 (Page 1 of 2)
Figure 2:

Compressor Controls


Object Number: 798493  Size: FS
Master Electrical Component List
Air Temperature Description and Operation
Air Delivery/Temperature Control
Blower Controls
PCM, BCM, Cluster, Turn, SDM
PCM, BCM, Cluster, Turn, SDM
G100, G111, and G113
G100, G111, and G113
Data Link Connector (DLC)
Fuse Block Underhood Power Bussing (Page 1 of 2)
G113
EVAP Controls and FTP Sensor
Fuel Pump Control, FTP
G113
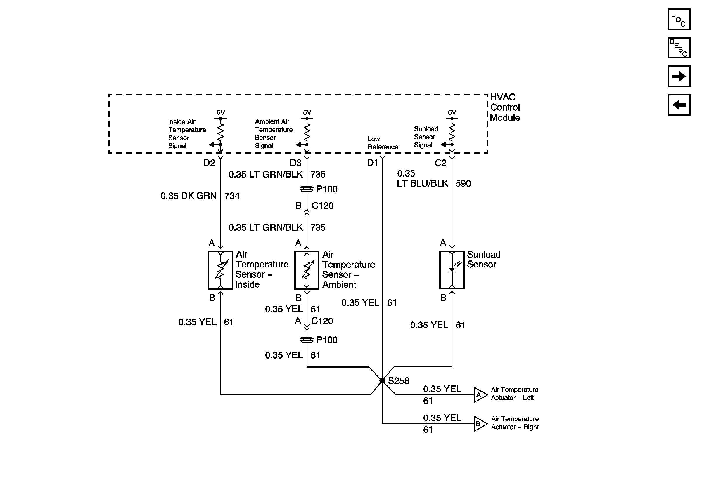
Figure 3:

Air Temperature and Sunload Sensors


Object Number: 798495  Size: FS
Master Electrical Component List
Air Temperature Description and Operation
Air Delivery/Temperature Controls
Compressor Controls
Air Delivery/Temperature Controls
Air Delivery/Temperature Controls
Figure 4:

Air Delivery/Temperature Controls


Object Number: 697065  Size: FS
Master Electrical Component List
Air Temperature Description and Operation
VAC/Electric Solenoid
Air Delivery/Temperature Control
Blower, Cruise, HVAC
Blower, Cruise, HVAC
Air Delivery/Temperature Control
Air Delivery/Temperature Control
Figure 5:

Vacuum Solenoids


Object Number: 818811  Size: FS
Master Electrical Component List
Air Temperature Description and Operation
Air Delivery/Temperature Controls
Blower, Cruise, HVAC
Blower, Cruise, HVAC