GM Service Manual Online
For 1990-2009 cars only
Makes
🢒
Buick
🢒
2005
🢒
LaCrosse
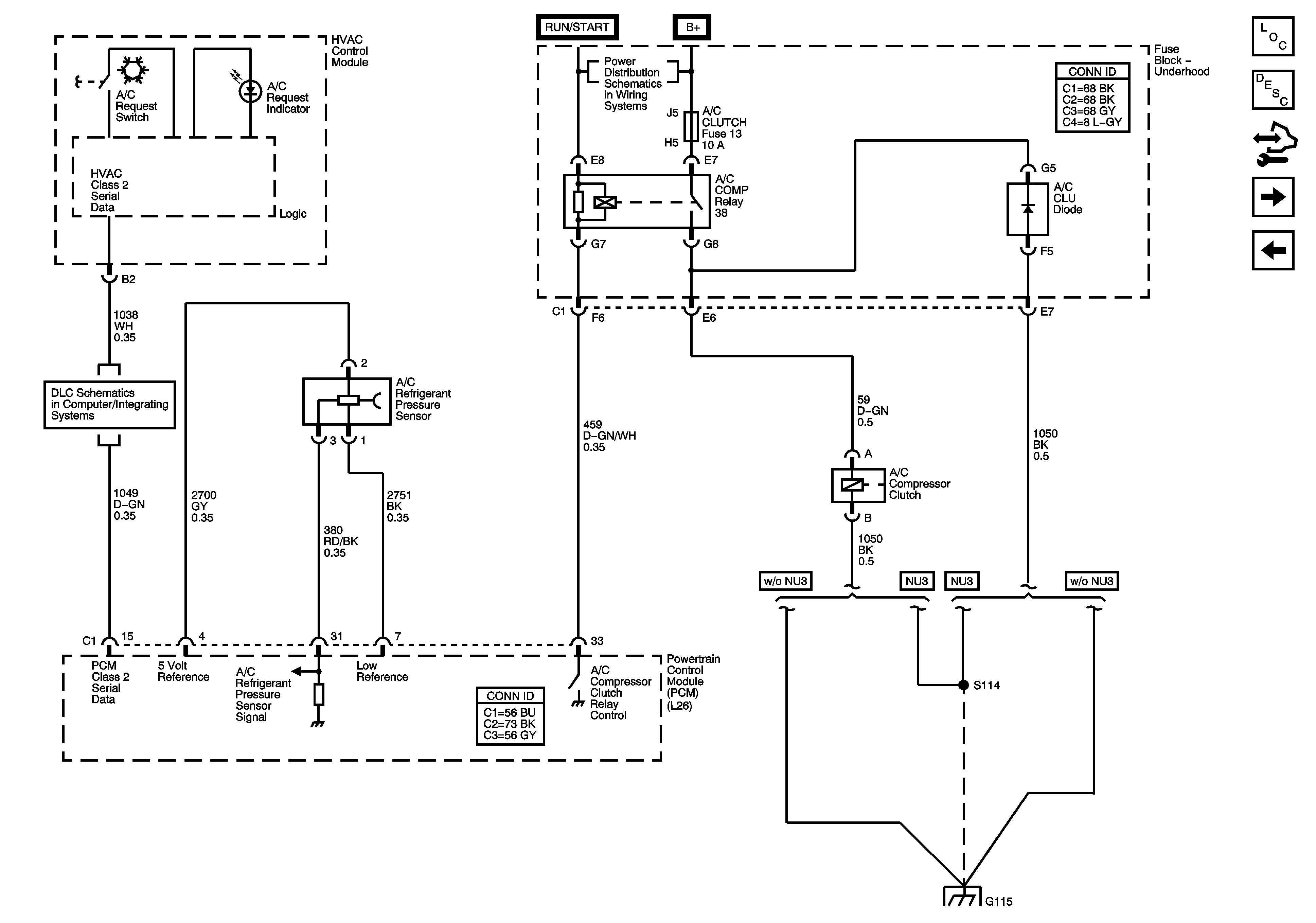
🢒 Compressor Controls and Serial Data
Compressor Controls and Serial Data
Compressor Controls and Serial Data
Master Electrical Component List
Air Delivery Description and Operation
Control Module References
Mode and Air Temperature Controls
Power, Ground, and Blower Controls
Fuse Block - Underhood B+ Bus
L26
G115 (L26)