GM Service Manual Online
For 1990-2009 cars only
Makes
🢒
Buick
🢒
1999
🢒
LeSabre
🢒 Cell 40: Horns
Cell 40: Horns
Cell 40: Horns
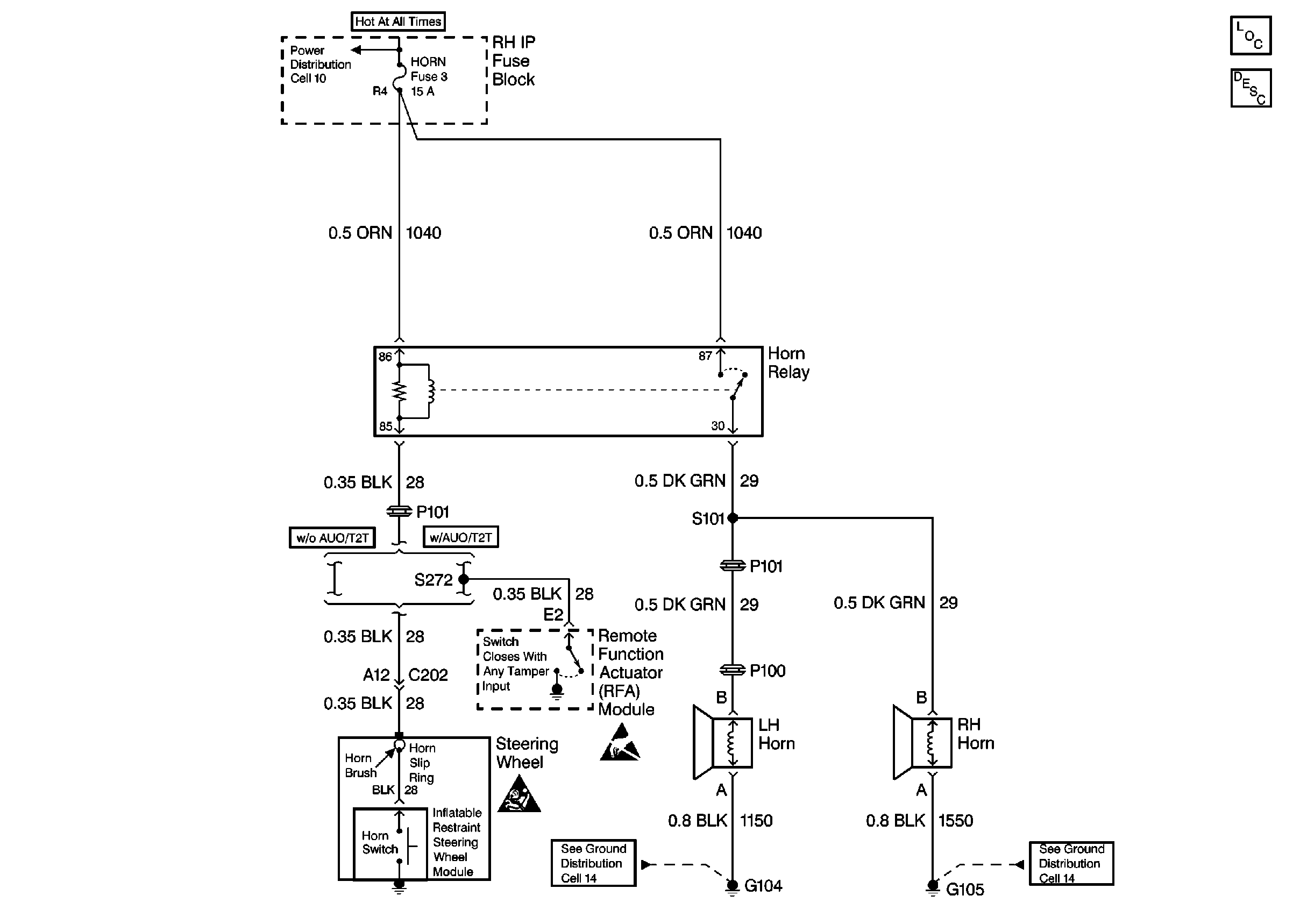
Horns Components
Horns Circuit Description
Ground Distribution Schematics
Ground Distribution Schematics
Handling ESD Sensitive Parts Notice
SIR Handling Caution
Power Distribution Schematics