GM Service Manual Online
For 1990-2009 cars only
Makes
🢒
Buick
🢒
2001
🢒
LeSabre
🢒 Engine Cooling Fan Motor Controls
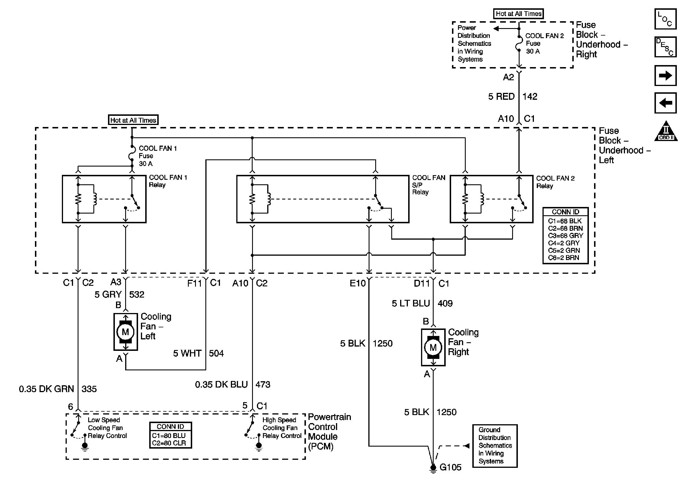
Engine Cooling Fan Motor Controls
Engine Cooling Fan Motor Controls
Master Electrical Component List
Powertrain Control Module Description
Air Pump Motor and Vacuum Valve Solenoid (NC8 only)
A/C Clutch Control
OBD II Symbol Description Notice
Underhood Fuse Block and Underhood Maxi-Fuse Block
G105