GM Service Manual Online
For 1990-2009 cars only
Makes
🢒
Buick
🢒
2001
🢒
LeSabre
🢒 Power and Ground
Power and Ground
Power and Ground
Master Electrical Component List
OnStar Description and Operation
Keypad and Mic Signals
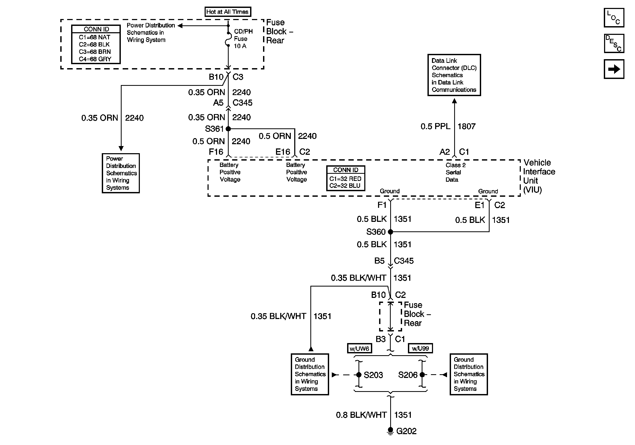
Rear Fuse Block- RDO and CD/PH Fuses
Rear Fuse Block- RDO and CD/PH Fuses
Class 2 Serial Data Line
G202 (1 of 4)
G202 (3 of 4)