GM Service Manual Online
For 1990-2009 cars only
Makes
🢒
Buick
🢒
2001
🢒
LeSabre
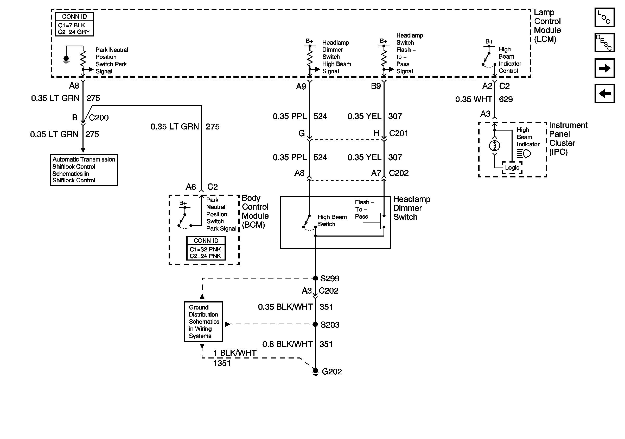
🢒 Headlamp Dimmer, Park Gear Input, and High Beam Indicator
Headlamp Dimmer, Park Gear Input, and High Beam Indicator
Headlamp Dimmer, Park Gear Input, and High Beam Indicator
Master Electrical Component List
Exterior Lighting Systems Description and Operation
Daytime Running Lamps
Headlamp Switch and Ambient Light Sensor
G202 (4 of 4)
G202 (1 of 4)