GM Service Manual Online
For 1990-2009 cars only
Makes
🢒
Buick
🢒
2007
🢒
Lucerne
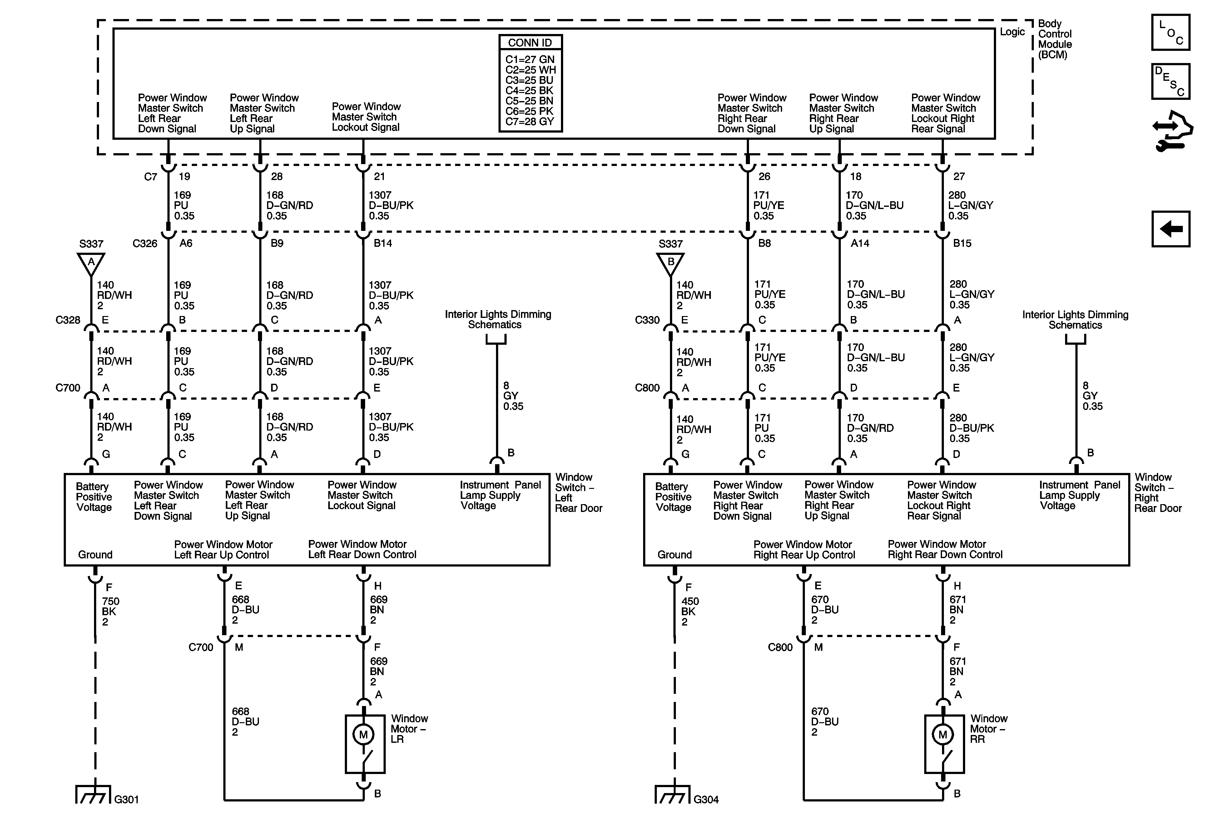
🢒 Rear Window Switches and Motors
Rear Window Switches and Motors
Rear Window Switches and Motors
Master Electrical Component List
Power Windows Description and Operation
Control Module References
Front Window Switches and Motors
Front Window Switches and Motors
Window Switches
Front Window Switches and Motors
Window Switches
G301
G304