GM Service Manual Online
For 1990-2009 cars only

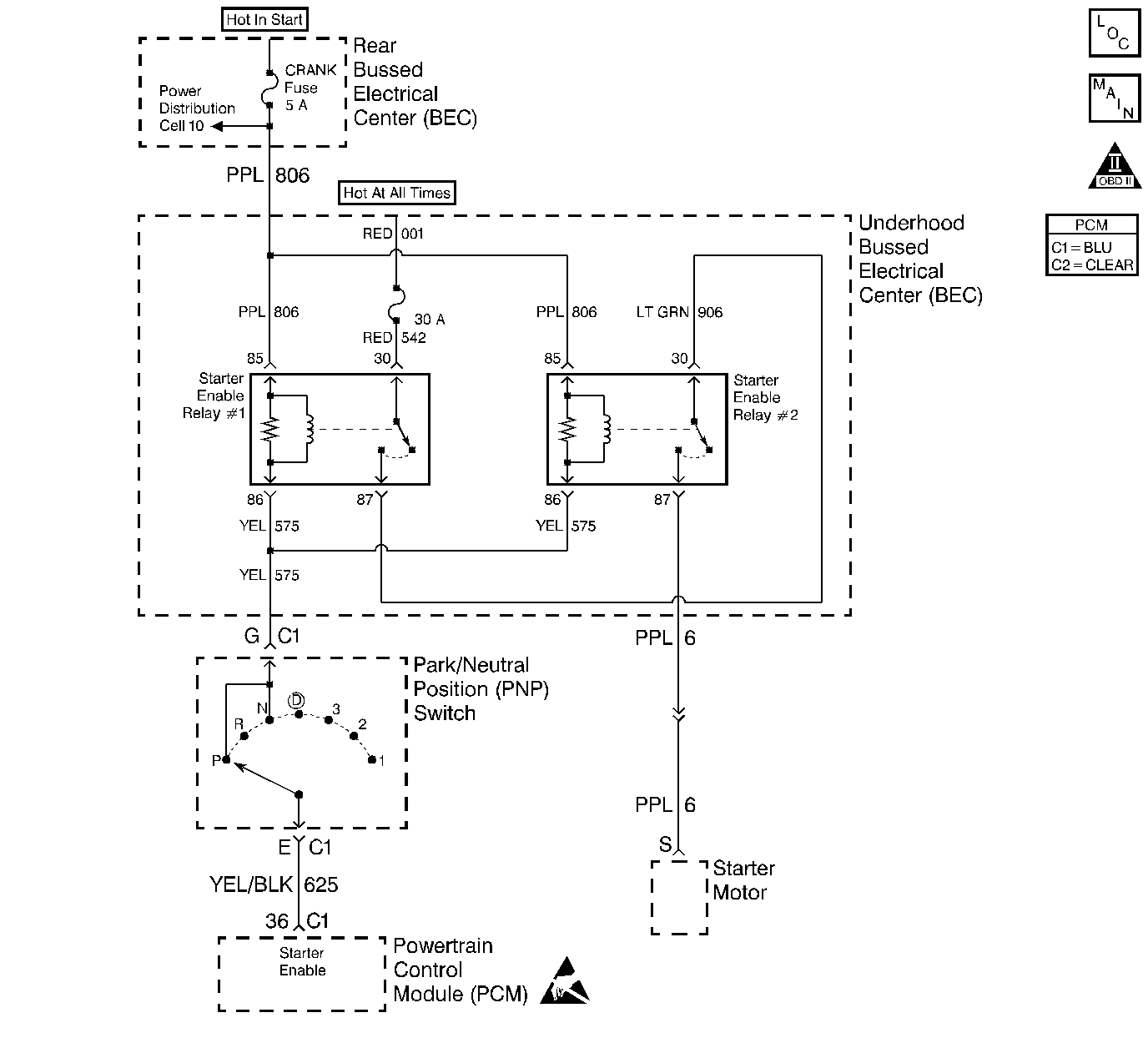
Object Number: 63424  Size: LF
Engine Controls Components
PCM PNP Switch and Starter Enable Control - VIN 1 and K
OBD II Symbol Description Notice
Handling ESD Sensitive Parts Notice

Circuit Description

The PCM has the ability to disable starter operation if conditions inappropriate for starter operation exist. The PCM disables the starter if the engine is running, if a correct VTD password is not received from the PASS-Key® III module or if the vehicle operator attempts to engage the starter for an extended period of time.

The PCM controlled starter system consists of the following components:

    • Starter enable relay #1.
    • Starter enable relay #2.
    • The park neutral position switch.
    • The ignition switch.
    • The starter solenoid.
    • The PCM.

Diagnostic Aids

The PCM Controlled Starter Diagnosis table is intended to identify electrical malfunctions that can occur with the system. For additional system diagnosis, refer to Starter and Charging in Electrical Diagnosis section 8A-30. For starter motor diagnosis and on-vehicle service, refer to Cranking System section 6D2.

Check for the following conditions:

    • Poor connection at the PCM , the starter enable relays, the PNP switch, the ignition switch or the starter solenoid.
        Inspect harness connectors for the following conditions:
       - Backed out terminals.
       - Improper mating.
       - Broken locks.
       - Improperly formed or damaged terminals.
       - Poor terminal to wire connection.
    • Damaged harness.
        Inspect the wiring harness for damage.
    • Either of the following conditions can cause the PCM to disable starter operation:
       - The engine has been running for longer than 5 seconds.
       - The starter has been continuously engaged for longer than 60 seconds.
       - A correct VTD password has not been received from the PASS-Key® III module.

Test Description

Number(s) below refer to step number(s) in the diagnostic table.

  1. Verifies that the condition is present.

  2. Checks for battery positive voltage at starter enable relay #1

  3. For wiring harness service, refer to Repair Procedures in Electrical Diagnosis. For starter solenoid diagnosis and repair, refer to Cranking System Section 6D2

  4. This vehicle is equipped with a PCM which utilizes an Electrically Erasable Read Only Memory (EEPROM) When the PCM is being replaced, the new PCM must be programmed.

PCM Controlled Starter Diagnosis

Step

Action

Value(s)

Yes

No

1

Was the Powertrain On-Board Diagnostic (OBD) System Check performed?

--

Go to Step 2

Go to the Powertrain On Board Diagnostic (OBD) System Check

2

Important: If any of the following DTCs are set, diagnose the DTC first:

Attempt to start the vehicle.

Does the engine crank?

--

Refer to Diagnostic Aids

Go to Step 3

3

  1. Remove starter enable relay #1 from the underhood BEC.
  2. Probe starter enable relay #1 cavity 30 with a test light to ground.

Is the test light ON?

--

Go to Step 4

Go to Step 11

4

  1. Connect the test light between starter enable relay #1 cavity 85 and ground
  2. Observe the test light while turning the ignition switch to the crank position.

Is the test light ON with the ignition switch in the crank position?

--

Go to Step 5

Go to Step 13

5

  1. Turn ON the ignition switch.
  2. Probe starter enable relay #1 cavity 86 with a test light to battery positive voltage.

Is the test light ON?

--

Go to Step 6

Go to Step 18

6

  1. Reinstall starter enable relay #1.
  2. Remove starter enable relay #2
  3. Connect the test light between starter enable relay #2 cavity 30 and ground.
  4. Observe the test light while turning the ignition switch to the crank position.

Is the test light ON with the ignition switch in the crank position?

--

Go to Step 7

Go to Step 25

7

  1. Connect the test light between starter enable relay #2 cavity 85 and ground
  2. Observe the test light while turning the ignition switch to the crank position.

Is the test light ON with the ignition switch in the crank position?

--

Go to Step 8

Go to Step 28

8

  1. Turn ON the ignition switch.
  2. Probe starter enable relay #2 cavity 86 with a test light to battery positive voltage.

Is the test light ON?

--

Go to Step 9

Go to Step 29

9

  1. Disconnect the negative battery cable.
  2. Disconnect the starter solenoid wire (CKT 6) from the starter motor S terminal.
  3. Connect a test light between the starter solenoid wire and ground.
  4. Reconnect the battery negative cable.
  5. Probe starter enable relay #2 cavity 87 with a fused jumper to battery positive voltage while observing the test light.

Is the test light ON?

--

Go to Step 10

Go to Step 30

10

  1. Remove the jumper.
  2. Reinstall starter enable relay #2.
  3. Observe the test light while turning the ignition switch to the crank position.

Is the test light ON with the ignition switch in the crank position?

--

Go to Step 33

Go to Step 31

11

  1. Check the 30 amp start solenoid fuse in the underhood BEC.
  2. If the fuse is blown, locate and repair short circuit. Check for the following conditions:
  3. • CKT 542 shorted to ground.
    • CKT 906 shorted to ground.
    • CKT 6 shorted to ground
    • Starter solenoid windings shorted. Refer to Cranking System Section 6D2

Was a problem found?

--

Go to Step 35

Go to Step 12

12

Locate and repair open in CKT 542.

Is action complete?

--

Go to Step 35

--

13

  1. Check the 5 amp crank fuse in the rear BEC.
  2. If the fuse is blown, locate and repair short circuit. Check for the following conditions:
  3. • CKT 806 shorted to ground.
    • Starter enable relay #1 coil shorted.
    • Starter enable relay #2 coil shorted.
  4. If a problem is found, repair as necessary.

Was a problem found?

--

Go to Step 35

Go to Step 14

14

  1. Connect a test light between CKT 5 at the 5 amp crank fuse terminal cavity and ground.
  2. Observe the test light while turning the ignition switch to the crank position.

Is the test light ON?

--

Go to Step 15

Go to Step 16

15

Locate and repair open in CKT 806 to starter enable relay #1.

Is action complete?

--

Go to Step 35

--

16

  1. Check for an open in CKT 5 between the ignition switch and the rear BEC.
  2. If a problem is found, repair as necessary. Refer to Repair Procedures in Electrical Diagnosis.

Was a problem found?

--

Go to Step 35

Go to Step 17

17

Replace the ignition switch. Refer to Steering Wheel and Column On-Vehicle Service .

Is action complete?

--

Go to Step 35

--

18

  1. Disconnect the transaxle range / park neutral position switch 7-way harness connec
  2. Probe the starter enable circuit (CKT 625) at the transaxle range / park neutral position switch harness with a test light to battery positive voltage.

Is the test light ON?

--

Go to Step 19

Go to Step 22

19

  1. Turn OFF the ignition switch.
  2. Disconnect the PCM.
  3. Turn ON the ignition switch.
  4. Check for the following conditions:
  5. • CKT 575 open between the transaxle range / park neutral position switch and starter enable relay #1.
    • CKT 575 shorted to voltage.
  6. If a problem is found, repair as necessary. Refer to Repair Procedures in Electrical Diagnosis.

Was a problem found?

--

Go to Step 35

Go to Step 20

20

  1. Check for poor terminal connections at the transaxle range / park neutral position switch.
  2. If a problem is found, repair as necessary. Refer to Repair Procedures in Electrical Diagnosis.

Was a problem found?

--

Go to Step 35

Go to Step 21

21

Replace the transaxle range / park neutral position switch. Refer to 4T65-E Automatic Transaxle On-Vehicle Service .

Is action complete?

--

Go to Step 35

--

22

  1. Turn OFF the ignition switch.
  2. Disconnect the PCM.
  3. Turn ON the ignition switch.
  4. Check for the following conditions:
  5. • Starter enable circuit (CKT 625) open between the PCM and the transaxle range / park neutral position switch
    • Starter enable circuit (CKT 625) shorted to voltage.
  6. If a problem is found, repair as necessary. Refer to Repair Procedures in Electrical Diagnosis.

Was a problem found?

--

Go to Step 35

Go to Step 23

23

  1. Check the starter enable circuit for a poor terminal connection at the PCM.
  2. If a problem is found, repair as necessary. Refer to Repair Procedures in Electrical Diagnosis

Was a problem found?

--

Go to Step 35

Go to Step 24

24

Replace the PCM.

Important: The replacement PCM must be programmed. Refer to Powertrain Control Module Replacement/Programming .

Is action complete?

--

Go to Step 35

--

25

  1. Check CKT 906 for an open between starter enable relay #2 and starter enable relay #1.
  2. If a problem is found, repair as necessary. Refer to Repair Procedures in Electrical Diagnosis.

Was a problem found?

--

Go to Step 35

Go to Step 26

26

  1. Check for poor terminal connections at starter enable relay #1.
  2. If a problem is found, repair as necessary. Refer to Repair Procedures in Electrical Diagnosis.

Was a problem found?

--

Go to Step 35

Go to Step 27

27

Replace starter enable relay #1.

Is action complete?

--

Go to Step 35

--

28

Locate and repair open in CKT 806 to starter enable relay #2. Refer to Repair Procedures in Electrical Diagnosis.

Is action complete?

--

Go to Step 35

--

29

Locate and repair open in CKT 575 to starter enable relay #2. Refer to Repair Procedures in Electrical Diagnosis.

Is action complete?

--

Go to Step 35

--

30

Locate and repair open in CKT 6 between starter enable relay #2 and the starter motor. Refer to Repair Procedures in Electrical Diagnosis.

Is action complete?

--

Go to Step 35

--

31

  1. Check for poor terminal connections at starter enable relay #2.
  2. If a problem is found, repair as necessary. Refer to Repair Procedures in Electrical Diagnosis.

Was a problem found?

--

Go to Step 35

Go to Step 32

32

Replace starter enable relay #2.

Is action complete?

--

Go to Step 35

--

33

  1. Check for poor connections at the starter terminals.
  2. If a problem is found, repair as necessary.

Was a problem found?

--

Go to Step 35

Go to Step 34

34

Service the starter. Refer to Cranking System section 6D2.

--

Go to Step 35

--

35

Attempt to start the vehicle.

Does the engine crank?

--

System OK

Go to Step 3