GM Service Manual Online
For 1990-2009 cars only

Object Number: 60985  Size: MF
Engine Controls Components
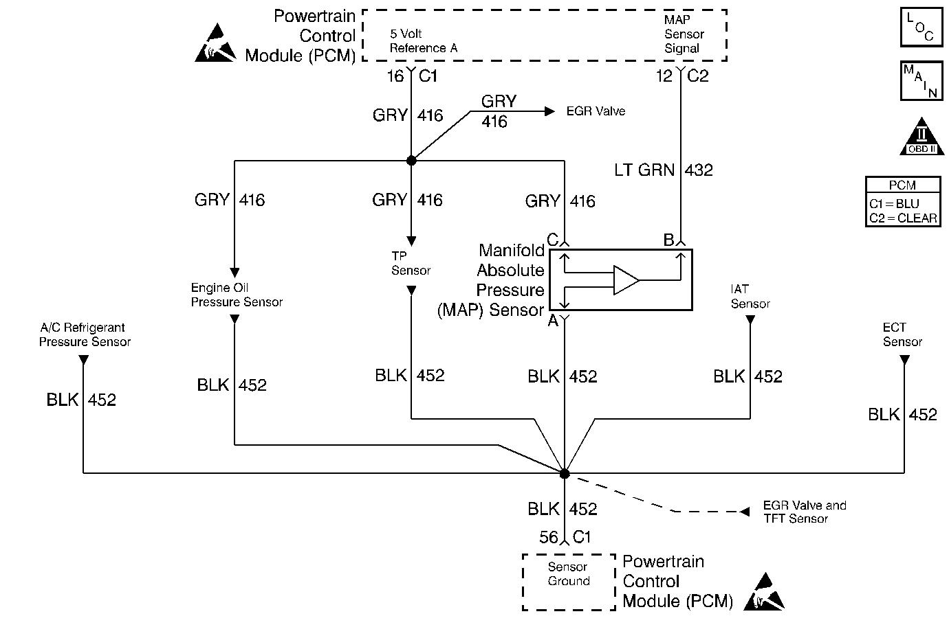
PCM A/C Pressure, Oil Pressure, TP, MAP, IAT, and ECT Sensors Control VIN 1 and K
OBD II Symbol Description Notice
Handling ESD Sensitive Parts Notice
Handling ESD Sensitive Parts Notice

Circuit Description

The Manifold Absolute Pressure (MAP) sensor responds to changes in intake manifold pressure (vacuum). The MAP sensor signal voltage to the PCM varies from below 2 volts at idle (high vacuum) to above 4 volts with the key ON, engine not running or at wide-open throttle (low vacuum). The MAP sensor is used to determine manifold pressure changes while the linear EGR flow test diagnostic is being run (refer to DTC P0401), to determine engine vacuum level for some other diagnostics and to determine barometric pressure (BARO). The PCM monitors the MAP signals for voltages outside the normal range of the MAP sensor. If the PCM detects a MAP signal voltage that is excessively high, DTC P0108 will be set.

Conditions for Setting the DTC

    • No TP sensor DTCs present.
    • Engine has been running for a length of time that is determined by startup coolant temperature. The length of time ranges from 2 minutes at less than -30°C (-22°F) to 0.5 second at more than 30°C (86°F).
    • Throttle position less than 2%.
    • Engine speed is less than 900 RPM.
    • The MAP sensor signal voltage is greater than 4.2 volts.
    • The above conditions are present for at least 200 3X reference periods (67 crankshaft revolutions).

Action Taken When the DTC Sets

    • The PCM will illuminate the malfunction indicator lamp (MIL) during the second consecutive trip in which the diagnostic test has been run and failed.
    • The PCM will store conditions which were present when the DTC set as Freeze Frame and Failure Records data.

Conditions for Clearing the MIL/DTC

    • The PCM will turn OFF the MIL during the third consecutive trip in which the diagnostic has been run and passed.
    • The History DTC will clear after 40 consecutive warm-up cycles have occurred without a malfunction.
    • The DTC can be cleared by using the scan tool.

Diagnostic Aids

Check for the following conditions:

    • Poor connection at the PCM. Inspect harness connectors for backed out terminals, improper mating, broken locks, improperly formed or damaged terminals, and poor terminal to wire connection.
    • Damaged harness. Inspect the wiring harness for damage. If the harness appears to be OK, observe the MAP display on the scan tool while moving connectors and wiring harnesses related to the sensor. A change in the display will indicate the location of the malfunction.

If DTC P0108 cannot be duplicated, the information included in the Fail Records data can be useful in determining since the DTC was last set. If it is determined that the DTC occurs intermittently, performing the DTC P1108 Diagnostic Chart may isolate the cause of the malfunction.

Test Description

Number(s) below refer to the step number(s) on the Diagnostic Table:

  1. This vehicle is equipped with a PCM which utilizes an Electrically Erasable Programmable Read Only Memory (EEPROM). When the PCM is being replaced, the new PCM must be programmed.

DTC P0108 - MAP Sensor Circuit High Voltage

Step

Action

Value(s)

Yes

No

1

Was the Powertrain On-Board Diagnostic (OBD) System Check performed?

--

Go to Step 2

Go to the Powertrain On Board Diagnostic (OBD) System Check

2

  1. If the engine idle is rough, unstable or incorrect, repair the idle problem before continuing with this table. Refer to Rough, Unstable, or Incorrect Idle and Stalling .
  2. With the engine idling, observe the MAP value on the scan tool.

Is the MAP voltage greater than the specified value?

3.5 V

Go to Step 4

Go to Step 3

3

  1. Turn ON the ignition switch.
  2. Review and record scan tool Fail Records data.
  3. Operate the vehicle within Fail Records conditions.
  4. Using a scan tool, monitor Specific DTC info for DTC P0108.

Does the scan tool indicate DTC P0108 failed?

--

Go to Step 4

Go to Diagnostic Aids

4

  1. Disconnect the MAP sensor electrical connector.
  2. Observe the MAP sensor voltage displayed on the scan tool.

Is the MAP sensor voltage at the specified value?

0 V

Go to Step 5

Go to Step 6

5

Probe the sensor ground circuit with a test light to B+.

Is the test light ON?

--

Go to Step 7

Go to Step 9

6

  1. Check the MAP signal circuit for a short to voltage or a short to the 5 volt reference A circuit.
  2. If the MAP sensor signal circuit is shorted, repair circuit as necessary. Refer to Repair Procedures in Electrical Diagnosis.

Was the MAP sensor signal circuit shorted?

--

Go to Step 16

Go to Step 11

7

  1. Check for poor sensor ground terminal connection at the MAP sensor electrical connector.
  2. If a problem is found, replace loose terminal.

Was a problem found?

--

Go to Step 16

Go to Step 8

8

Check for a plugged or leaking vacuum supply to the MAP sensor.

Was a problem found?

--

Go to Step 15

Go to Step 12

9

  1. Check for a poor sensor ground terminal connection at the PCM.
  2. If a problem is found, repair as necessary. Refer to Repair Procedures in Electrical Diagnosis.

Was a problem found?

--

Go to Step 16

Go to Step 10

10

  1. Check continuity of the MAP sensor ground circuit.
  2. If the MAP sensor ground circuit measures over 5 ohms, repair open or poor connection. Refer to Repair Procedures in Electrical Diagnosis.

Was a problem found?

--

Go to Step 16

Go to Step 1

11

Replace the PCM.

Important:: The replacement PCM must be programmed. Refer to Powertrain Control Module Replacement/Programming .

Is action complete?

--

Go to Step 16

--

12

  1. Turn OFF the ignition switch.
  2. Disconnect the PCM.
  3. Turn ON the ignition switch.
  4. Check for a short to voltage on the 5 volt reference A circuit.
  5. If the 5 volt reference A circuit is shorted, repair it as necessary. Refer to Repair Procedures in Electrical Diagnosis.

Was a problem found?

--

Go to Step 16

Go to Step 13

13

Check for poor electrical connections at the MAP sensor and replace terminals if necessary. Refer to Repair Procedures in Electrical Diagnosis.

Was a problem found?

--

Go to Step 16

Go to Step 14

14

Replace the MAP sensor.

Is action complete?

--

Go to Step 16

--

15

Repair the malfunctioning vacuum source.

Is action complete?

--

Go to Step 16

--

16

  1. Turn ON the ignition switch.
  2. Review and record scan tool Fail Records data.
  3. Clear DTCs.
  4. Operate the vehicle within Fail Records conditions.
  5. Using a scan tool, monitor Specific DTC info for DTC P0108.

Does the scan tool indicate DTC P0108 failed?

--

Go to Step 4

System OK